【投资视角】启示2025:中国量子通信行业投融资及产业基金分析(附投融资事件、产业基金等)
行业主要上市公司:国盾量子(688027.SH);中天科技(600522.SH);亨通光电(600487.SH);科大国创(300520.SZ);电科网安(002268.SZ);神州信息(000555.SZ)等
本文核心数据:量子通信融资规模;量子通信投资轮次;
2025年投融资再度升温
2017-2024年量子通信行业投融资事件共27件,投融资金额共35亿元,平均每件投资金额为1.3亿元。其中投资事件最多的是2021年,为7件,投资金额最高的是2022年,为16.3亿元。截至2025年9月,投资热度活跃度超过2021年,投资事件共13件,投资金额超10亿元。

从单笔投资金额来看,2022年单笔投资金额最高,达2.7亿元。从全球投资来看,2021年开始,量子技术领域的投资流向少数更成熟的科技公司。2021年全球成立了41家量子技术初创企业,这推动了全球范围内的投资热度,而中国政府在2021年把量子技术列入其“十四五”规划中的7大“科技前沿领域攻关”领域,政策和资本双重驱动下提升了项目估值。随后2023-2024年经历了两年的资本寒冬。2025年1-9月,项目估值开始提升,单笔投资项目金额为0.8亿元。

多家企业融资次数频繁
根据IT桔子显示主要的融资事件如下:



战略融资是主要融资轮次
根据企业融资轮次来看,目前行业内主要是战略融资,2017-2025年均占比30%,其次是天使轮和A轮,占比分别为22.5%以及20%,pre-A轮和A+轮也有融资,pre-B轮以后数量较少。此行业整体处于早起融资,项目风险较高,融资需求从年份来看,2025年天使轮、A、B轮以及战略融资均有分布。

PE/VC投融资主体类型
综合整体投资主体来看,PE/VC投融资主体类型,占比77%,其次是基金,占比12%,企业占比11%,例如宏力达、彩讯股份、武汉高科、奥锐特药业、英飞尼迪、中国广电、中关村发展集团、科大控股。主要目的是进行产业链的纵向投资,有利于提升供应链的资金融通。

投资主要目的地是广东
根据企业投融资目的地来看,目前行业内资金主要流向广东,占比22%。其次是安徽和上海,均占比20%,北京占比17%,主要是这些地区有国腾量子、鲲腾量子、本源量子、华翊量子、图灵量子等估值较高的项目,此外这些地区量子通信专利申请较多,技术密集,有利于吸引投资。

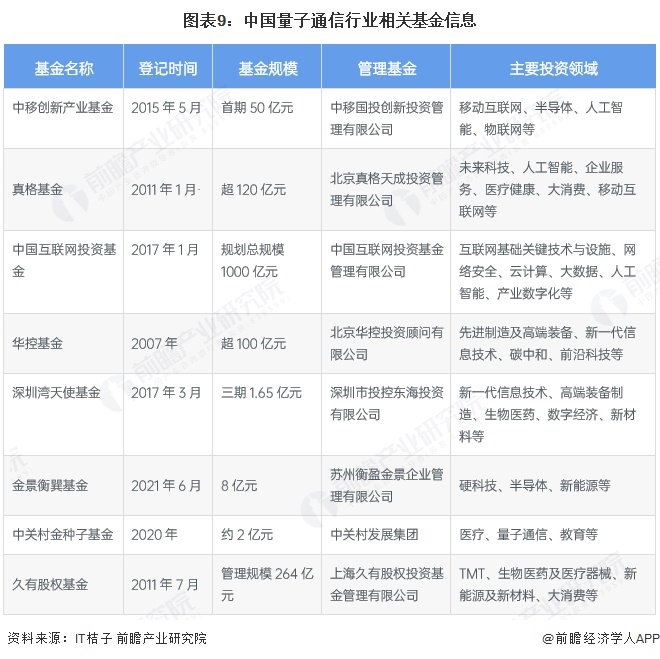
行业基金注重长期价值
目前投资量子通信行业基金有中移创新产业基金、真格基金、中国互联网投资基金、华控基金、深圳湾天使基金、金景衡巽基金、中关村金种子基金、久有股权基金等。上述基金布局量子通信,核心源于其多重价值叠加的属性。作为国家战略重点扶持的未来产业,政策持续加码提供了稳定发展环境,契合中关村金种子基金等政策属性基金的布局方向。同时,量子通信技术突破不断,产业链逐步完善,吸引华控基金等硬科技聚焦型基金布局技术攻关环节。中移创新产业基金等产业背景基金则看重其与通信主业的协同效应,可完善产业链生态。真格基金等市场化基金则瞄准技术迭代带来的长期成长回报,风险与潜力并存的特性符合其投资逻辑。

量子通信投融资及兼并重组总结
中国量子通信行业投融资特征来看,量子通信行业投资呈现鲜明的战略导向特征。融资轮次上,战略融资占据主导,反映行业更倾向于通过长期资本注入支撑技术研发与产业布局,而非追求短期快速变现。投融资主体以PE/VC为核心,辅以基金与企业参与:PE/VC聚焦行业战略价值与长期成长潜力,基金多依托政策或产业背景布局关键环节,企业则着眼于产业链协同与技术整合。资金流向呈现区域集聚态势,集中于产业基础扎实、技术资源富集或政策支持力度大的重点区域,形成产业与资本联动效应。

更多本行业研究分析详见前瞻产业研究院《中国量子通信行业市场前瞻与投资策略分析报告》
同时前瞻产业研究院还提供产业新赛道研究、投资可行性研究、产业规划、园区规划、产业招商、产业图谱、产业大数据、智慧招商系统、行业地位证明、IPO咨询/募投可研、专精特新小巨人申报、十五五规划等解决方案。如需转载引用本篇文章内容,请注明资料来源(前瞻产业研究院)。
更多深度行业分析尽在【前瞻经济学人APP】,还可以与500+经济学家/资深行业研究员交流互动。更多企业数据、企业资讯、企业发展情况尽在【企查猫APP】,性价比最高功能最全的企业查询平台。
前瞻产业研究院 - 深度报告 REPORTS
本报告前瞻性、适时性地对量子通信行业的发展背景、供需情况、市场规模、竞争格局等行业现状进行分析,并结合多年来量子通信行业发展轨迹及实践经验,对量子通信行业未来...
如在招股说明书、公司年度报告中引用本篇文章数据,请联系前瞻产业研究院,联系电话:400-068-7188。
品牌、内容合作请点这里:寻求合作 ››

前瞻经济学人
专注于中国各行业市场分析、未来发展趋势等。扫一扫立即关注。


























