重磅!2025年中国及31省市售电公司行业政策汇总及解读(全)
行业主要上市公司:华能国际(600011.SH)、国电电力(600795.SH)、广州发展(600098.SH)、粤电力A(000539.SZ)、广西能源(600310.SH)等
本文核心数据:政策汇总及解读;发展目标分析
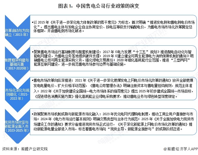
1、政策历程图
我国售电公司行业政策发展历经四个阶段,2015年为改革启动与方向确立阶段,以深化电力体制改革的意见为标志,奠定售电侧市场化总体框架;2017-2020年是制度框架构建与基础完善阶段,围绕配电自动化、可再生能源消纳、高耗能行业界定等完善配套机制;2021-2022年进入市场化深化与规则细化阶段,放开燃煤发电电价、明确售电公司准入规则,提出全国统一电力市场建设目标;2023-2025年为现货市场攻坚与新能源全面入市阶段,推动用户直接参与市场、规范交易类型,加速现货市场建设与新能源电量市场化。

2、国家层面政策汇总及解读
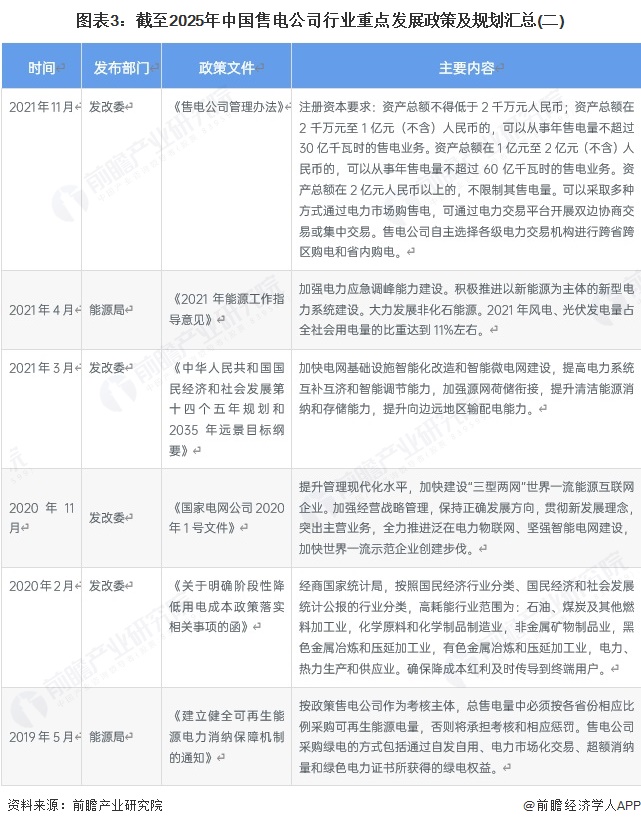
——国家层面售电公司行业政策汇总
发电企业和售电企业作为国民经济的支柱产业,关系国计民生,是国民经济稳定发展的重要产业。2015年,《关于进一步深化电力体制改革的若干意见》的文件及相关配套实施文件印发,标志着新一轮电力体制改革己经正式启动。在政府大力度的推进电力改革的浪潮中,积极发展和稳固健康有序的市场环境,营造良性发展的电力行业规范,在解决现存矛盾的基础上,逐步理顺电力行业市场发展的深层次问题,为推动电力行业的有序健康发展奠定坚实基础。



——《绿色电力交易试点工作方案》政策解读
2021年9月,为实现碳达峰、碳中和目标,建立有利于促进绿色能源生产消费的市场体系和长效机制,在国家发展改革委的指导下,国家电网公司、南方电网公司组织制定了《绿色电力交易试点工作方案》,通过开展绿色电力交易,将有意愿承担更多社会责任的一部分用户区分出来,与风电、光伏发电项目直接交易,以市场化方式引导绿色电力消费,体现出绿色电力的环境价值,产生的绿电收益将用于支持绿色电力发展和消纳,更好促进新型电力系统建设。


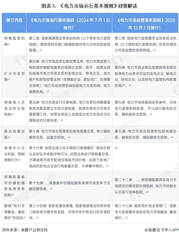
——《电力市场运行基本规则》政策解读
2024年4月,国家发展和改革委员会发布《电力市场运行基本规则》(“《新规》”),该规则已于2024年7月1日正式生效,取代了2005年12月生效的《电力市场运营基本规则》(“10号令”,原国家电力监管委员会令第10号),此举标志着近20年来电力市场迎来又一次重大变革。

3、各省市层面的政策汇总及解读
——31省市售电公司行业政策汇总
我国部分省市售电公司行业政策汇总如下:


——31省市售电公司行业发展目标解读
从各省市的售电公司发展规划来看,大部分省份鼓励售电公司开展绿色电力交易,推进多元化售电公司新模式业态,鼓励能源企业、能源产业链上下游企业及其他各类企业积极投资虚拟电厂。

更多本行业研究分析详见前瞻产业研究院《中国售电公司发展模式与投资战略规划分析报告》
同时前瞻产业研究院还提供产业新赛道研究、投资可行性研究、产业规划、园区规划、产业招商、产业图谱、产业大数据、智慧招商系统、行业地位证明、IPO咨询/募投可研、专精特新小巨人申报、十五五规划等解决方案。如需转载引用本篇文章内容,请注明资料来源(前瞻产业研究院)。
更多深度行业分析尽在【前瞻经济学人APP】,还可以与500+经济学家/资深行业研究员交流互动。更多企业数据、企业资讯、企业发展情况尽在【企查猫APP】,性价比最高功能最全的企业查询平台。
前瞻产业研究院 - 深度报告 REPORTS
本报告前瞻性、适时性地对售电公司行业的发展背景、供需情况、市场规模、竞争格局等行业现状进行分析,并结合多年来售电公司行业发展轨迹及实践经验,对售电公司行业未来...
如在招股说明书、公司年度报告中引用本篇文章数据,请联系前瞻产业研究院,联系电话:400-068-7188。
品牌、内容合作请点这里:寻求合作 ››

前瞻经济学人
专注于中国各行业市场分析、未来发展趋势等。扫一扫立即关注。


























