【投融资视角】启示2025:中国售电公司投融资及兼并重组分析(附投融资事件、产业基金和兼并重组等)
行业主要上市公司:华能国际(600011.SH)、国电电力(600795.SH)、广州发展(600098.SH)、粤电力A(000539.SZ)、广西能源(600310.SH)等
本文核心数据:融资事件;投对外投资布局
1、售电公司投融资现状
——融资事件汇总
企查猫平台查询经营范围含“售电业务”的企业融资历程所得信息显示,截至2025年8月,中国约91家售电公司处于融资阶段,具体名单汇总如下:


注:查询时间2025年8月14日。
——融资轮次解析
结合前文所汇总中国售电公司公开投融资事件情况来看,目前中国售电公司投融资轮次主要集中在A轮及以前,反映出行业内初创企业较多,资本更倾向于在早期布局潜力项目。

注:查询时间2025年8月14日。
——融资区域解析
从中国售电公司融资区域分布来看,广东省占比19%,江苏占比15%,山东省占比10%,其余省份均低于10%。

注:查询时间2025年8月14日。
——融资领域解析
从中国售电公司领域的数量分布来看,电力生产占比20%,工程和技术研究和试验发展占比7%,其他科技推广服务业占比7%,输配电及控制设备制造占比5%,电力供应4%。

注:查询时间2025年8月14日。
2、售电公司对外投资现状
——对外投资区域布局
通过汇总代表性售电公司对外投资企业情况可知,中国售电公司投资于河北省和湖南省企业数量居多,分别为30家和24家。

注:查询时间2025年8月14日。
——对外投资行业布局
从中国主要售电公司投资行业布局来看,电力、热力、燃气及水生产和供应业占比78%,科学研究和技术服务业占比7%,租赁和商务服务业占比4%,批发和零售业占比3%。

注:查询时间2025年8月14日。
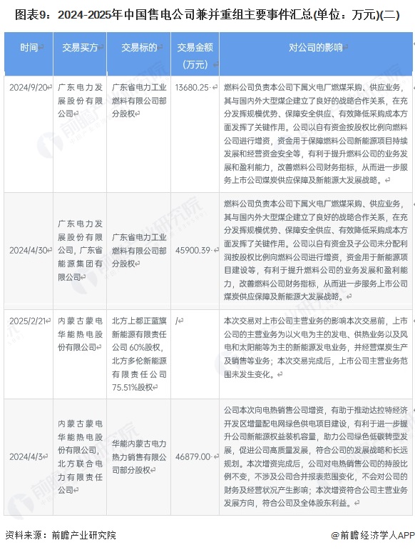
3、售电公司兼并重组目的以横向并购为主
目前,中国售电公司兼并重组事件数量较多,横向并购为主,主要事件如下:



4、售电公司行业投融资及兼并重组总结

更多本行业研究分析详见前瞻产业研究院《中国售电公司发展模式与投资战略规划分析报告》
同时前瞻产业研究院还提供产业新赛道研究、投资可行性研究、产业规划、园区规划、产业招商、产业图谱、产业大数据、智慧招商系统、行业地位证明、IPO咨询/募投可研、专精特新小巨人申报、十五五规划等解决方案。如需转载引用本篇文章内容,请注明资料来源(前瞻产业研究院)。
更多深度行业分析尽在【前瞻经济学人APP】,还可以与500+经济学家/资深行业研究员交流互动。更多企业数据、企业资讯、企业发展情况尽在【企查猫APP】,性价比最高功能最全的企业查询平台。
前瞻产业研究院 - 深度报告 REPORTS
本报告前瞻性、适时性地对售电公司行业的发展背景、供需情况、市场规模、竞争格局等行业现状进行分析,并结合多年来售电公司行业发展轨迹及实践经验,对售电公司行业未来...
如在招股说明书、公司年度报告中引用本篇文章数据,请联系前瞻产业研究院,联系电话:400-068-7188。
品牌、内容合作请点这里:寻求合作 ››

前瞻经济学人
专注于中国各行业市场分析、未来发展趋势等。扫一扫立即关注。


























