重磅!2026年中国及31省市综艺节目行业政策汇总及解读(全) 鼓励精品原创、文化传承与技术创新
以下数据及分析来自于前瞻产业研究院综艺节目研究小组发布的《综艺节目行业市场前瞻与投资战略规划分析报告》
行业主要上市公司:芒果超媒(300413.SZ)、光线传媒(300251.SZ)、中国电影(600977.SH)、华谊兄弟(300027.SZ)、华策影视(300133.SZ)
本文核心数据:综艺节目行业政策;各省市综艺节目行业政策;政策解读
1、政策历程图
中国综艺节目行业政策整体历经从宽松培育到规范调控、再到全面整治与高质量引领的演变过程:早期以鼓励发展、宽松准入为主,助力行业起步成长;2011年起以“限娱令”开启规范调控,遏制过度娱乐化、管控境外节目模式;2016—2020年实行网台同审,重点整治明星高片酬、追星炒星等乱象;2021年至今则聚焦价值引领、原创提质与生态治理,抵制饭圈乱象和唯流量导向,推动行业向健康可持续、高质量方向发展。

2、国家层面政策汇总及解读
——国家层面综艺节目行业政策汇总
2020年至2026年,国家层面针对电视及网络综艺节目出台多项规范、支持与指导类政策,以广电总局为核心监管主体,坚持价值引领与台网同标,严控偶像养成、追星炒星、高价片酬、泛娱乐化等问题,明确内容审核标准与主创管理要求;同时通过推优评选、内容焕新、超高清升级、虚拟制作应用、对外文化贸易与国际合作等举措,鼓励精品原创、文化传承与技术创新,推动行业向清朗化、精品化、高质量、国际化方向持续发展。



——《“十四五”文化发展规划》解读
《“十四五”文化发展规划》对综艺节目的指导方向主要在规范综艺节目作品创作内容和传播渠道,支持精品力作创作,加强版权保护等方面。

——《虚拟现实与行业应用融合发展行动计划(2022—2026年)》解读
《虚拟现实与行业应用融合发展行动计划(2022—2026年)》提出到2026年,三维化、虚实融合沉浸影音关键技术重点突破,新一代适人化虚拟现实终端产品不断丰富,产业生态进一步完善,虚拟现实在经济社会重要行业领域实现规模化应用,形成若干具有较强国际竞争力的骨干企业和产业集群,打造技术、产品、服务和应用共同繁荣的产业发展格局。

3、31省市层面的政策汇总及解读
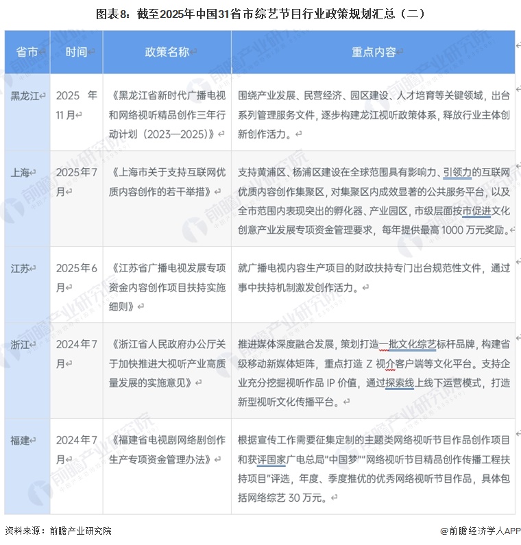
——部分省市综艺节目行业政策汇总
从部分省市综艺节目政策来看,整体呈现国家引领、地方落实、特色鲜明、融合创新的发展格局,各省市均围绕国家政策导向,结合本地资源优势出台专项措施,形成了覆盖内容创作、技术应用、产业集聚、资金扶持、国际传播等全链条的政策体系。



——部分省市综艺节目行业重点发展方向解读
中国综艺节目行业在各省市呈现出差异化的发展规划,北京通过资金奖励鼓励优秀综艺作品“走出去”;河北聚焦全媒体传播体系建设,推动广电事业与产业融合升级;山西则着力拓宽综艺题材边界,打造“综艺+文化”“综艺+文旅”等跨界融合的多元样态;江苏通过规范的财政扶持机制激发综艺创作活力;福建重点征集主题类网络视听节目,并对优秀综艺作品给予专项扶持。

更多本行业研究分析详见前瞻产业研究院《全球及中国综艺节目行业发展状况调研与投资战略规划分析报告》。
同时前瞻产业研究院还提供产业大数据、产业研究报告、产业规划、园区规划、产业招商、产业图谱、智慧招商系统、行业地位证明、IPO咨询/募投可研、IPO工作底稿咨询等解决方案。在招股说明书、公司年度报告等任何公开信息披露中引用本篇文章内容,需要获取前瞻产业研究院的正规授权。
更多深度行业分析尽在【前瞻经济学人APP】,还可以与500+经济学家/资深行业研究员交流互动。
前瞻产业研究院 - 深度报告 REPORTS
报告主要分析了综艺节目行业发展环境和现状;中国综艺节目首饰及受众群体分析;中国综艺节目行业细分市场分析;国内外综艺节目模式发展现状与发展趋势;中国综艺节目行业...
如在招股说明书、公司年度报告中引用本篇文章数据,请联系前瞻产业研究院,联系电话:400-068-7188。
品牌、内容合作请点这里:寻求合作 ››

前瞻经济学人
专注于中国各行业市场分析、未来发展趋势等。扫一扫立即关注。


























