投资成都 | 一文看懂成都市具身智能产业发展现状与投资机会前瞻(附具身智能产业现状、空间布局、投资机会分析等)
1、成都市具身智能产业政策环境
——成都市具身智能产业重点政策梳理
成都市已构建起系统化的具身智能产业政策体系,该体系以市委《决定》锚定未来产业新赛道,以《攻坚行动方案》确立了到2027年产业规模突破500亿元的量化目标,开启了具身智能产业的加速发展新阶段。并通过持续迭代的《若干政策措施》提供从算力成本、算法创新到场景应用的全链条精准激励,清晰展现了从战略谋划到落地冲锋、从生态筑基到特色发展的系统推进路径。

——成都市具身智能产业各区域政策
成都市具身智能产业已形成清晰的区域政策分工:成都高新区作为核心引领区,以双重政策、巨额产业基金及产业园建设,强化资本与技术支撑;天府新区聚焦人形机器人,通过多维度补贴及参与国家标准制定抢占发展先机;青羊区侧重医疗领域,以“揭榜挂帅”激励技术攻关与场景落地,三者错位协同、聚力发展。

注:公开资料中,成都其他区域具身智能产业政策未查询到。
2、成都市具身智能产业链图谱
——成都市具身智能产业链图谱
具身智能产业链包括:核心硬件如执行器、感知器件、控制交互、动力系统等,软件系统如人工智能、操作系统等,以及具身智能机器人集成。在成都市,企业数量分布呈现软件系统的人工智能环节相对集中,系统集成环节也具备一定基础,但核心硬件的各个细分领域及操作系统环节企业数量均较少,产业生态有待进一步完善。

注:统计时间:2026/2/4。
——成都市具身智能产业链图谱(按区域维度)
成都市具身智能产业呈现以武侯区、天府新区(成都片区)为双核心的高度集聚发展格局。武侯区在产业链各关键环节展现出全面领先优势,遥遥领先于其他区域,在操作系统、控制交互环节也占据显著优势;天府新区(成都片区)作为重要核心支撑,各环节企业数量均位居第二,与武侯区共同构成产业集聚核心。双流区作为重要补充,在人工智能、动力系统等环节形成了一定规模的产业集群,其余区域各环节企业数量相对偏少。

注:1)统计时间:2026/2/4,2)上述数据仅列举成都各地区企业数量前四的环节。
3、成都市具身智能产业发展规模
——成都市具身智能产业发展规模
《成都市具身智能产业创新发展攻坚行动方案(2025—2027年)》提出,到2027年底,成都市具身智能产业规模突破500亿元,培育具身智能国家级专精特新“小巨人”企业50家、全国人工智能百强企业10家,实施产品和场景“双百”工程,新一代智能终端、智能体等应用普及率超70%,加快形成智能经济和智能社会新形态,支撑成都建设全国人工智能产业发展新高地。2024年成都市具身智能机器人产业产值达119.03亿元

——成都工业园区具身智能产业发展规模
成都工业园区在具身智能机器人这一前沿赛道上已展现出强大的产业集聚效应和创新活力。高新区作为创新策源地,依托超3500亿元产业基金集群,在资本赋能、企业培育和标准制定上占据制高点,区内企业已在人形机器人和情感交互领域实现商业化突破;成华区聚焦机器人产业化,以西部首个国家级智能机器人集群为核心,集聚龙头企业与专精特新企业,形成完整产业生态;青羊区则走规划引领与场景落地结合路径,通过三年行动计划明确方向,在人工智能与教育、金融等领域的融合应用上形成先发优势。三区各展所长,共同构建起成都具身智能产业从研发创新到制造落地、再到场景应用的全链条发展格局。

4、成都市具身智能产业企业布局分析
——成都市具身智能产业企业总数
官方数据显示,截至2024年,成都市人工智能与机器人产业已集聚企业超1000家,核心产业规模突破1000亿元,算力规模达8700P,为具身智能产业发展奠定了坚实的企业基础与生态支撑。

——成都市具身智能产业企业空间布局
成都已形成一个涵盖核心零部件、本体制造、系统集成及智能应用的全产业链具身智能机器人产业集群。产业链条完整,从哈工大机器人研究院、航天飞鹰等研发机构的核心技术攻关,到卡诺普机器人、安川库卡等本体制造,再到拓米智能系统、中车尚成电气等系统集成,覆盖了工业、服务、特种等多元应用场景。
从区域布局看,产业呈现"一核多点、协同创新"态势,以武侯区、青羊区为核心创新策源地,新都区、温江区、青白江区、成华区、双流区、金牛区、锦江区等区县形成错位发展的"一核多极"格局。其中,武侯区集聚哈工大机器人研究院等高端研发资源,青羊区依托航空工业成飞等央企大院大所形成"军工+智能"融合优势,新都区聚焦轨道交通智能制造,温江区发展服务与特种机器人,青白江区打造工业机器人制造基地,展现出成都作为全国领先的机器人技术高地和智能制造强市的雄厚实力。

——成都市具身智能产业载体空间布局
成都市已形成以高新南区“诸葛空间”为核心研发策源地、以成都未来科技城具身智能产业园为成果转化与智能制造支撑、以成华经开区具身智能全场景赋能中心为应用验证与产业孵化枢纽的“一体两翼”发展格局。三大具身智能产业载体功能互补、协同发力,“诸葛空间”依托本地产业优势强化算法与技术研发核心能力,打造自主可控的技术策源高地;未来科技城具身智能产业园聚焦研发、制造与转化全环节,依托天府绛溪实验室为东部新区先进制造业集群注入新动能;成华经开区赋能中心构建立体化生态圈,通过全场景验证平台推动技术落地应用,共同构建起覆盖技术研发、成果转化到产业应用的全链条生态体系,为成都具身智能产业高质量发展提供坚实载体支撑。

5、成都市具身智能产业融资分析
——成都市具身智能产业融资现状分析
2025年成都具身智能领域融资活跃,产业融资呈现轮次多元、领域聚焦、资本集聚的特征。融资覆盖天使轮到E轮多阶段,早期融资占比高,成都环视智能等3家早期企业获合计6200万融资,成都天府智华一年内完成两轮融资、累计达2亿。融资企业聚焦视觉感知、人形机器人等核心细分领域,投资方形成专业创投与本地国资协同赋能格局,彰显资本市场对本地产业的认可,助力产业生态完善。

统计时间:2026年2月5日。
——成都市具身智能产业融资区域分布
成都市具身智能企业融资呈现多区协同的发展格局,其中天府新区以4起融资事件领跑全市,成为资本聚焦度最高、产业活跃度最强的核心区域;高新区凭借完善的产业生态与技术创新优势,以2起融资形成稳健支撑,持续巩固研发与制造端的资本吸引力;东部新区以1起融资实现有效突破,为产业拓展新空间注入资本动能。

统计时间:2026年2月5日。
6、成都市具身智能产业投资机会分析
——成都市各区具身智能产业发展规划
从成都市各区具身智能产业发展规划方向来看,高新区立足研发策源与全链制造,以 “诸葛空间” 与未来科技城具身智能产业园形成南北协同,聚焦算法训练、核心零部件与整机装配,打造全市产业技术与制造核心极;成华区依托国家级产业集群优势,聚焦全产业链构建与场景应用验证,以西部首个具身智能机器人全场景赋能中心为支撑,朝着 2027 年百亿产值目标加快建设西部机器人产业新高地;武侯区则侧重场景验证与生态打造,以悦湖科技城为载体,重点布局国家级验证中心与应用示范,通过搭建多元场景加速技术落地与产业集聚。三区分工明确、错位协同,共同支撑成都具身智能产业高质量发展。

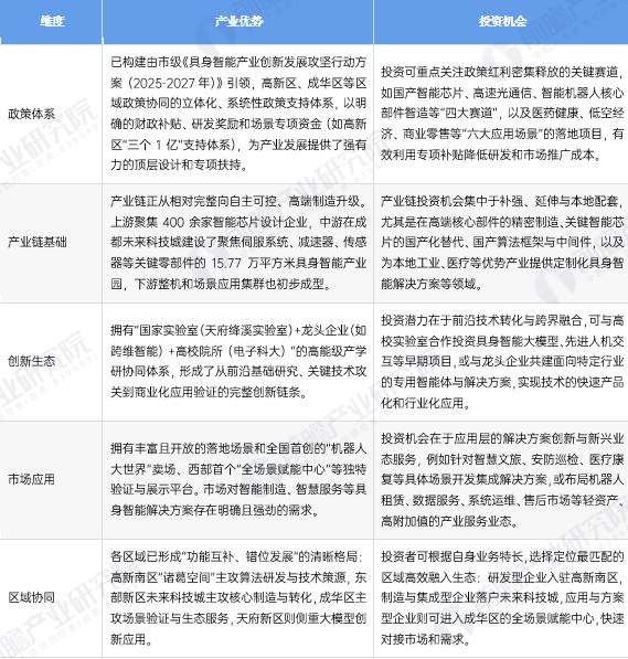
——成都市具身智能产业优势及投资机会
成都市具身智能产业已构建起覆盖全链条的政策支持体系、较为完整的产业链基础和活跃的创新生态,凭借丰富的应用场景、各区域错位协同的发展格局以及活跃的资本环境,为投资者在技术攻关、成果转化、场景落地及产业链协同等环节提供了多元化的投资机遇。

更多本行业研究分析详见前瞻产业研究院《全球及中国具身智能机器人行业发展前景展望与投资机遇分析报告》。
同时前瞻产业研究院还提供产业新赛道研究、投资可行性研究、产业规划、园区规划、产业招商、产业图谱、产业大数据、智慧招商系统、行业地位证明、IPO咨询与募投可研、专精特新小巨人申报、十五五规划等解决方案。如需转载引用本篇文章内容,请注明资料来源(前瞻产业研究院)。
更多深度行业分析尽在【前瞻经济学人APP】,还可以与500+经济学家与资深行业研究员交流互动。更多企业数据、企业资讯、企业发展情况尽在【企查猫APP】,性价比最高功能最全的企业查询平台。
前瞻产业研究院 - 深度报告 REPORTS
本报告前瞻性、适时性地对具身智能机器人的发展背景、供需情况、市场规模、竞争格局等行业现状进行分析,并结合多年来具身智能机器人发展轨迹及实践经验,对具身智能机器...
如在招股说明书、公司年度报告中引用本篇文章数据,请联系前瞻产业研究院,联系电话:400-068-7188。
品牌、内容合作请点这里:寻求合作 ››

前瞻经济学人
专注于中国各行业市场分析、未来发展趋势等。扫一扫立即关注。

























