【最全】2026年汽车金融产业上市公司全方位对比(附业务布局汇总、业绩对比、业务规划等)
行业主要上市公司:上汽集团(600104)、福田汽车(600166)、广汇汽车(600297)、江淮汽车(600418)、广汽集团(601238)、比亚迪(002594)、金固股份(002488)、物产中大(600704)等
本文核心数据:汽车金融行业上市公司汇总;汽车金融行业上市公司对比;上市公司业绩对比
1、 汽车金融产业上市公司汇总
汽车金融服务作为汽车全产业链的一个重要组成部分,已渗透到汽车产业的各个环节,是汽车产业价值链上最有价值和最富活力的一环。目前,我国汽车金融产业的上市公司数量较少,分布在各产业链环节。其中,涉及汽车金融贷款的上市公司主要包括东正金融、易鑫集团等。


从汽车金融行业上市公司的区域分布来看,企业主要布局在华东、华南和华北地区,尤以上海和广东分布最为集中,其次是北京和浙江;辽宁、安徽和福建也有上市企业分布。

2、 汽车金融行业上市公司基本信息对比
从汽车金融行业的上市企业布局和已有公开信息分析,成立时间最早、注册资本最多的是上汽集团;此外,上市公司中招投标信息最多的也是上汽集团。

3、 汽车金融行业上市公司业务布局对比
汽车金融行业的上市公司中,基本通过参股方式参与汽车金融业务的经营。

4、 汽车金融行业上市公司汽车金融业务业绩对比
我国汽车金融行业业务占比最高的当属汽车金融公司,但目前绝大部分汽车金融公司都在依托背后的主机厂开展服务,并未单独上市,因而行业内的龙头上市公司,如江淮汽车、广汽集团、上汽集团等,其汽车金融业务占比都不算高,且部分龙头企业具体的汽车金融业务难以剥离。2024年,上汽集团(上汽通用汽车金融)营业收入为46.24亿元,同比降低30.8%。但是,相较于行业其他企业的汽车金融业务仍处于较为领先水平。

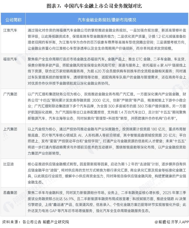
5、 汽车金融行业上市公司汽车金融业务规划对比
根据各上市企业汽车金融业务规划和最新布局情况,各大企业将通过业务融合、优化产品、完善全球布局等方式来提升其竞争能力和市场地位。

更多本行业研究分析详见前瞻产业研究院《中国汽车金融行业市场前瞻与投资战略规划分析报告》
同时前瞻产业研究院还提供产业新赛道研究、投资可行性研究、产业规划、园区规划、产业招商、产业图谱、产业大数据、智慧招商系统、行业地位证明、IPO咨询/募投可研、专精特新小巨人申报、十五五规划等解决方案。如需转载引用本篇文章内容,请注明资料来源(前瞻产业研究院)。
更多深度行业分析尽在【前瞻经济学人APP】,还可以与500+经济学家/资深行业研究员交流互动。更多企业数据、企业资讯、企业发展情况尽在【企查猫APP】,性价比最高功能最全的企业查询平台。
前瞻产业研究院 - 深度报告 REPORTS
本报告主要分析了中国汽车金融行业的发展综述;国际汽车金融市场发展状况及经验借鉴;中国汽车金融行业的发展环境;中国汽车金融行业的发展状况;中国汽车消费借贷、汽车...
如在招股说明书、公司年度报告中引用本篇文章数据,请联系前瞻产业研究院,联系电话:400-068-7188。
品牌、内容合作请点这里:寻求合作 ››

前瞻经济学人
专注于中国各行业市场分析、未来发展趋势等。扫一扫立即关注。


























