【最全】2025年无障碍行业上市公司全方位对比(附业务布局汇总、财务指标、区域布局、业务规划等)
以下数据及分析来自于前瞻产业研究院无障碍研究小组发布的《中国公共设施管理行业市场前瞻与投资战略规划分析报告》
行业主要上市公司:英科医疗(002367.SZ);瑞尔特(002790.SZ);伟思医疗(688580.SH);翔宇医疗(688626.SH);康力电梯(002367.SZ);信隆健康(002105.SZ)等
本文核心数据:上市公司业务布局;上市公司业绩对比
无障碍行业上市公司汇总
中国无障碍产业题材的上市公司数量较少,大部分企业是从事康复器械、生活辅具和公共便利设施的,覆盖行动辅助、康复医疗、数字无障碍等核心场景。目前强关联企业主导轮椅、康复设备、无障碍电梯等核心产品,例如鱼跃医疗、康力电梯、英洛华、可孚医疗、英科医疗、翔宇医疗等;普门科技、维斯医疗、瑞尔特等企业聚焦配套组件与技术支持。技术呈现智能化轻量化趋势,AI筛查系统、智能避障轮椅等产品涌现,融合传感器与远程监测功能。市场以长三角珠三角为核心,同步拓展欧美东南亚市场。企业普遍聚焦智能升级,推进设备与AI物联网融合,拓展居家与社区康养场景,助力产业从基础保障向智慧服务进阶。


无障碍行业上市公司业绩情况
无障碍行业企业在2025年前三季度展现出差异化经营态势。医疗健康板块表现突出,伟思医疗、翔宇医疗和普门科技凭借超过60%的高毛利率,显示出强劲的产品竞争力和盈利水平。鱼跃医疗、可孚医疗规模与利润兼备,营收领先且毛利率超50%。科大讯飞作为科技企业,营收规模显著但毛利率处于行业中游。康力电梯、美好医疗等企业营收适中,盈利结构相对均衡。相比之下,英科医疗、信隆健康等企业面临较大成本压力,毛利率偏低,整体盈利能力有待提升。总体而言,高毛利医疗企业表现优异,部分传统制造企业需优化成本以改善盈利。


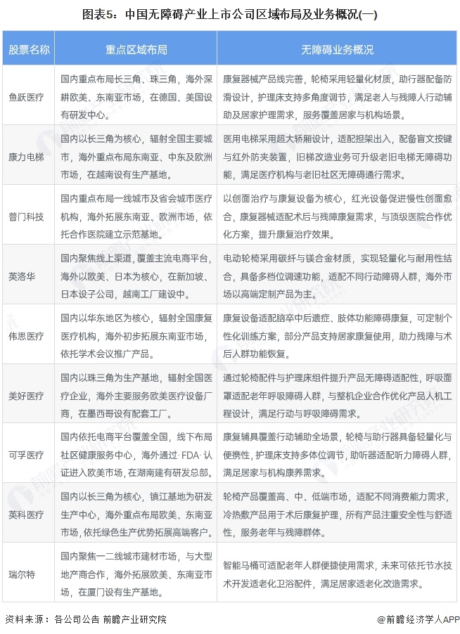
无障碍产业上市公司区域布局对比
从区域布局看,各企业重点布局国内市场。鱼跃、康力等深耕长三角、珠三角并积极出海,依托海外研发中心或生产基地提升国际竞争力。普门、伟思则聚焦国内核心医疗市场,通过学术合作建立专业影响力。无障碍业务呈现专业化与场景化特征。医疗企业如翔宇、伟思提供高毛利康复解决方案;鱼跃、可孚打造覆盖全场景的居家护理产品线;康力、英洛华则分别从公共设施与个人出行角度切入,通过电梯改造与高端电动轮椅满足差异化需求。整体而言,企业正通过精准的区域策略和产品创新,深化在无障碍市场的发展。


无障碍产业上市公司财务指标对比
——多数企业ROE在2%-10%之间
从2025年前三季度ROE看,企业间盈利能力分化显著。鱼跃医疗以超过11%的收益率位居榜首,展现出卓越的盈利能力和资产运用效率。康力电梯、普门科技等企业ROE稳定在5%-9%区间,整体经营稳健。而伟思医疗、美好医疗等公司虽拥有高毛利率,但ROE仅徘徊在5%左右,显示其资产周转或财务杠杆运用尚有提升空间。更为严峻的是,科大讯飞和信隆健康ROE为负值,反映其当期净利润亏损,净资产正遭受侵蚀。整体而言,多数企业保持盈利,但如何将高毛利转化为股东回报,是部分企业面临的关键挑战。

——高市盈率企业集中于医疗康复与科技领域
当前各企业估值水平呈现较大差异,清晰反映出市场对不同企业未来增长预期的分化。鱼跃医疗和康力电梯的市盈率不足20倍,市场赋予其传统稳健型企业的估值定位。普门科技、可孚医疗等企业市盈率在20至30倍之间,估值相对合理。市场预期最高的是翔宇医疗和科大讯飞,其市盈率分别高达约140倍和179倍,这强烈表明投资者对其未来业绩高速增长抱有较大信心。与之形成鲜明对比的是信隆健康,因业绩亏损导致市盈率为负。整体而言,高市盈率企业集中于医疗康复与科技领域,体现了市场对无障碍与智能化赛道成长性的较认可。

——大部分企业EPS保持在0.2元以上
从2025年前三季度每股收益看,企业盈利能力呈现显著梯队分化。鱼跃医疗、英科医疗和可孚医疗的EPS均超过1.2元,显示出强大的股东回报能力和优异的盈利水平。伟思医疗也以1.07元的成绩稳居第一梯队。康力电梯、普门科技等企业EPS集中在0.3至0.4元区间,盈利表现稳健。而英洛华、瑞尔特等公司每股收益不足0.2元,盈利能力相对偏弱。科大讯飞和信隆健康的EPS为负值,表明其当期经营处于亏损状态,损害了股东价值。整体而言,医疗健康企业整体盈利表现突出,部分传统制造企业则面临盈利压力。

无障碍产业上市公司业务规划对比
整体来看,这些企业的发展规划普遍聚焦于产品创新与高端化、市场全球化拓展、以及数字化转型。医疗健康类企业尤其注重康复细分赛道和技术突破,而传统制造企业则致力于智能制造降本和挖掘细分市场,如适老化、旧改的新增长点。

更多本行业研究分析详见前瞻产业研究院《中国公共设施管理行业市场前瞻与投资战略规划分析报告》
同时前瞻产业研究院还提供产业新赛道研究、投资可行性研究、产业规划、园区规划、产业招商、产业图谱、产业大数据、智慧招商系统、行业地位证明、IPO咨询/募投可研、专精特新小巨人申报、十五五规划等解决方案。如需转载引用本篇文章内容,请注明资料来源(前瞻产业研究院)。
更多深度行业分析尽在【前瞻经济学人APP】,还可以与500+经济学家/资深行业研究员交流互动。更多企业数据、企业资讯、企业发展情况尽在【企查猫APP】,性价比最高功能最全的企业查询平台。
前瞻产业研究院 - 深度报告 REPORTS
本报告第1章分析了中国公共设施管理行业的发展环境;第2章对中国公共设施管理行业的发展状况与竞争格局进行了分析;第3章对中国各重点地区公共设施管理行业的发展状况进...
如在招股说明书、公司年度报告中引用本篇文章数据,请联系前瞻产业研究院,联系电话:400-068-7188。
品牌、内容合作请点这里:寻求合作 ››

前瞻经济学人
专注于中国各行业市场分析、未来发展趋势等。扫一扫立即关注。


























