【最全】2025年游戏产业上市公司全方位对比(附业务布局汇总、业绩对比、业务规划等)
行业主要上市公司:腾讯控股(00700.HK);网易(09999.HK);哔哩哔哩(09626.HK);友谊时光(06820.HK);中手游(00302.HK);ST天润(002113.SZ);惠程科技(002168.SZ);游族网络(002174.SZ);天娱数科(002354.SZ);凯撒文化(002425.SZ);恺英网络(002517.SZ);三七互娱(002555.SZ);巨人网络(002558.SZ);世纪华通(002602.SZ);完美世界(002624.SZ);宝通科技(300031.SZ);星辉娱乐(300043.SZ);三五互联(300051.SZ);中青宝(300052.SZ);顺网科技(300113.SZ);富春股份(300299.SZ);掌趣科技(300315.SZ);昆仑万维(300418.SZ);汤姆猫(300459.SZ);迅游科技(300467.SZ);盛天网络(300494.SZ);盛讯达(300518.SZ);冰川网络(300533.SZ);大晟文化(600892.SH);电魂网络(603258.SH);吉比特(603444.SH);中科云网(002306.SZ);鼎龙文化(002502.SZ);姚记科技(002605.SZ);神州泰岳(300002.SZ);天舟文化(300148.SZ);浙数文化(600633.SH);文投控股(600715.SH);ST瀚叶(600226.SH)。
本文核心数据:中国游戏产业上市公司汇总;中国游戏产业上市公司基本信息与营业收入;中国游戏产业上市公司技术运用对比;中国游戏产业公司新游储备
1、游戏产业上市公司汇总
游戏行业是我国现代文化产业体系的重要分支,也是数字经济与国家软实力建设的重要组成部分。目前,我国游戏产业的上市公司数量较多,分布在各产业链环节。其中,涉及游戏研发的上市公司包括:完美世界、金山软件、搜狐畅游等。






我国游戏产业上市公司区域分布主要在广东、北京、与上海等沿海地区。其中,广东省游戏公司数量最多达到20家、而北京为9家、上海为6家。

2、游戏产业上市公司基本信息对比
从游戏产业的上市企业布局和已有公开信息分析,注册资本最多的是世纪华通,而成立时间最早的是三七互娱,企业榜单排名最高的则是腾讯,位居2024胡润中国500强第2名。

3、游戏产业上市公司业务布局对比
游戏产业的上市公司中,腾讯、网易的游戏业务布局最广,这两家企业重点布局在国内市场、欧美、日韩与东南亚地区。其他上市公司则基本布局在国内或欧美地区。

4、游戏产业上市公司业务业绩对比
从游戏产业的上市企业已有的公开信息分析,2025上半年游戏业务营收最高的企业是腾讯,为1187亿元。游戏业务毛利率最高的则是三七互娱,毛利率为77.25%;游戏业务占比最高的也是三七互娱,占比达到100%。

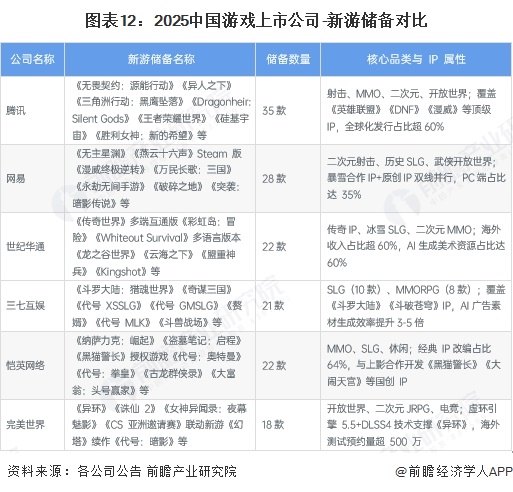
5、游戏产业上市公司技术运用对比与游戏新游储备
根据“十四五规划和2035年愿景目标纲要”中,要加快文化产业结构性改革,壮大包括数字娱乐在内的文化产业,支持游戏与创新科技相融合的指导意见,我国游戏上市公司正在加速游戏技术的布局。腾讯、三七互娱等龙头企业将AI,运用在游戏美术设计,增加游戏开发速度;网易、完美世界等,在新版本引入英伟达DLSS技术,提升游戏画面精度。

从游戏产业的上市企业已有的公开信息分析,2025上半年游戏上市公司新游储备最多的是腾讯和网易,分别为35款、28款。主要游戏产业上市公司新游储备,整体趋向为品类多元化与IP化。

更多本行业研究分析详见前瞻产业研究院《中国移动游戏行业市场前瞻与投资战略规划分析报告》
同时前瞻产业研究院还提供产业新赛道研究、投资可行性研究、产业规划、园区规划、产业招商、产业图谱、产业大数据、智慧招商系统、行业地位证明、IPO咨询/募投可研、专精特新小巨人申报、十五五规划等解决方案。如需转载引用本篇文章内容,请注明资料来源(前瞻产业研究院)。
更多深度行业分析尽在【前瞻经济学人APP】,还可以与500+经济学家/资深行业研究员交流互动。更多企业数据、企业资讯、企业发展情况尽在【企查猫APP】,性价比最高功能最全的企业查询平台。
前瞻产业研究院 - 深度报告 REPORTS
本报告前瞻性、适时性地对移动游戏行业的发展背景、供需情况、市场规模、竞争格局等行业现状进行分析,并结合多年来移动游戏行业发展轨迹及实践经验,对移动游戏行业未来...
如在招股说明书、公司年度报告中引用本篇文章数据,请联系前瞻产业研究院,联系电话:400-068-7188。
品牌、内容合作请点这里:寻求合作 ››

前瞻经济学人
专注于中国各行业市场分析、未来发展趋势等。扫一扫立即关注。

























