重磅!2021年中国及31省市中医药行业政策汇总(全)
中医在我国有着数千年的悠久历史,底蕴十分丰富。近些年,我国出台了诸多中医药相关行业扶持、科研、教育等各方面的政策和法规。随着国家的重视,中医药在我国医疗体系当中的地位也越来越重要。
2021年5月12日下午,正在河南省南阳市考察的习近平总书记先后来到医圣祠和南阳药益宝艾草制品有限公司,了解了中医药发展和艾草制品产业发展情况,并在考察中指出,我国经过抗击新冠肺炎疫情、非典等重大传染病之后,对中医药的作用有了更深的认识,未来我国要加快发展中医药,注重用现代科学解读中医药学原理,走中西医结合的道路。
国家层面政策汇总
近年中医药行业的发展受到国家层面的高度重视,已经被纳入国家发展战略,陆续发布了包括《中华人民共和国中医药法》《中医药发展战略规划纲要(2016-2030年)》《关于加快中医药特色发展的若干政策措施》等在内的多项法律法规及政策文件。




重点政策解读
2021年1月22日,国务院发布《关于加快中医药特色发展若干政策措施的通知》,文件中提到,新冠肺炎疫情发生后,中医药全面参与疫情防控救治,作出了重要贡献。但也要看到,中医药仍然一定程度存在高质量供给不够、人才总量不足、创新体系不完善、发展特色不突出等问题。
《政策措施》针对目前中医药发展所面临的具体问题和中医药在抗击新冠疫情中所带来经验,提出7个方面28条措施,七大方面分别指夯实中医药人才基础、提高中药产业发展活力、增强中医药发展动力、完善中西医结合制度、实施中医药发展重大工程、提高中医药发展效益、营造中医药发展良好环境。

关于人才培养方面一共有以下四点,为政策核心,同时也是对医药从业者来讲最重要最应关注的内容:
1、政策明确要求要加强中医药教育水平。
2、要坚持发展师承和推广中医药适宜技术。
3、要加强中医药人才评价和激励,提高从业者福利待遇和补贴。
4、要实施中医药特色人才培养工程,加强中医药优秀人才梯队建设和人才储备,加强相关培训,发展中医特色专业标准认证(中医特色调理师)。
文件中也表述,未来5-10年内将评选表彰300名左右国医大师,培育500名左右岐黄学者、3000名左右中医药优秀人才、10万名左右中医药骨干人才。

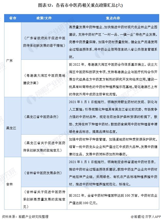
各省市政策重点政策汇总
中医药是中华民族优秀文化的瑰宝,为中华民族的繁衍生息和健康作出了不可磨灭的贡献,也是中华民族对世界人民健康之贡献。随着国家的中医药政策的出台,我国许多省市出台了一系列振兴发展中医药的文件和措施,为中医药发展提供了立体化政策支持与财力保障。







各省市政策任务目标汇总
根据各省市的政策文件,可发现绝大部分省市都对2022-2025年自身中医药产业和中医药服务的发展进行了任务目标的设立:




更多数据请参考前瞻产业研究院《中国中药行业市场前瞻与投资战略规划分析报告》,同时前瞻产业研究院提供产业大数据、产业规划、产业申报、产业园区规划、产业招商引资、IPO募投可研、招股说明书撰写等解决方案。
更多深度行业分析尽在【前瞻经济学人APP】,还可以与500+经济学家/资深行业研究院交流互动。
前瞻产业研究院 - 深度报告 REPORTS
本报告前瞻性、适时性地对中药行业的发展背景、供需情况、市场规模、竞争格局等行业现状进行分析,并结合多年来中药行业发展轨迹及实践经验,对中药行业未来的发展前景做...
如在招股说明书、公司年度报告中引用本篇文章数据,请联系前瞻产业研究院,联系电话:400-068-7188。
品牌、内容合作请点这里:寻求合作 ››

前瞻经济学人
专注于中国各行业市场分析、未来发展趋势等。扫一扫立即关注。


























