重磅!2026年中国及31省市物流园区行业政策汇总及解读(全)
以下数据及分析来自于前瞻产业研究院物流园区研究小组发布的《中国物流园区建设规划与经营模式分析报告》。
行业主要上市公司:顺丰控股(002352.SZ)、京东物流(02618.HK)、南山控股(002314.SZ)、铁龙物流(600125.SH)、新宁物流(300013.SZ)等。
本文核心数据:物流园区政策汇总、政策解读
1、政策历程图
从“十二五”到“十五五”时期,我国物流园区政策重心经历了从基础设施建设到系统性价值创造的深刻演进。清晰展现了我国物流园区政策从早期的“夯基垒台、解决有无”,到中期的“连线成网、功能拓展”,再到当前的“绿色智慧、价值创造”的转型升级之路,政策的系统性、精准性和战略性不断提升。

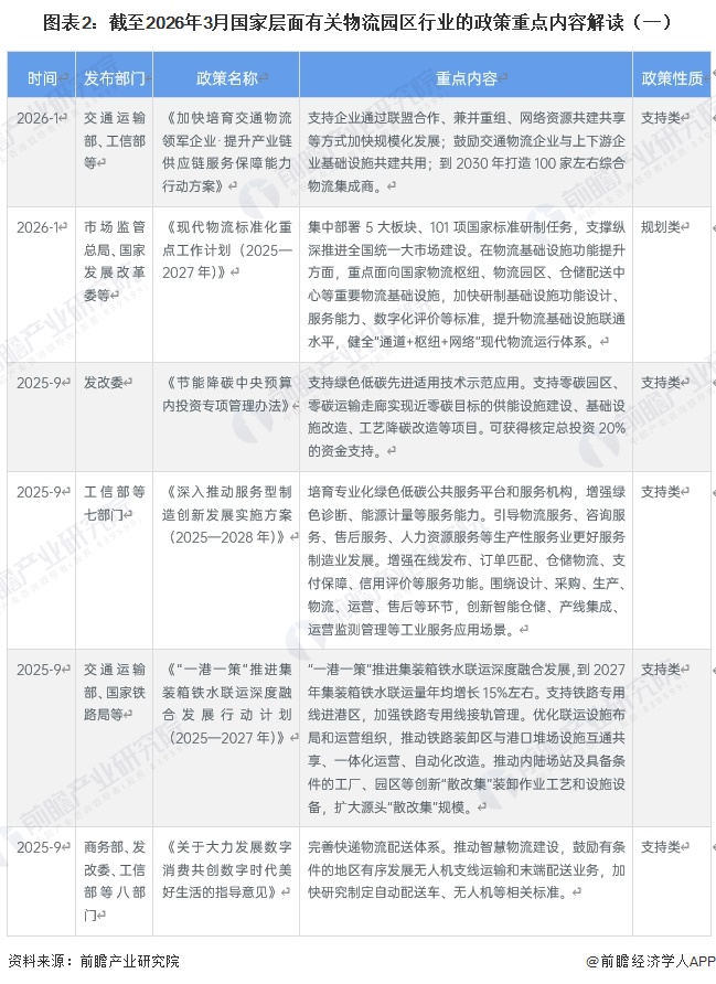
2、国家层面政策汇总及解读
——国家层面物流园区行业政策汇总
我国政策导向经历了从“基础设施布局”向“体系化、智能化、绿色化、融合化”深度演进的过程。早期以《“十四五”冷链物流发展规划》和国家物流枢纽扩容为代表,政策重点在于织密骨干网络、完善“通道+枢纽+网络”的基础架构;2024年起,随着《有效降低全社会物流成本行动方案》等顶层设计出台,政策重心转向降本增效与结构优化,强调物流与产业融合、铁路专用线进园区以及设备更新;进入2025年后,政策进一步向专业化、精细化延伸,不仅通过零碳园区建设、节能降碳专项等推动绿色转型,还借助物流数据开放互联、数字消费指导意见等引导智慧化升级,同时“一港一策”铁水联运、服务型制造创新等政策则着力打通多式联运堵点、深化制造业与物流业协同;至2026年初,政策开始聚焦市场主体培育与标准化引领,通过支持兼并重组、基础设施共建共享来打造领军企业,并密集出台一系列枢纽建设、设施功能设计及数字化评价标准,标志着我国物流园区政策体系已从单纯的数量扩张转向追求质量统一、互联互通和核心竞争力提升的高质量发展新阶段。



——《国家发展改革委发布新一批国家骨干冷链物流基地建设名单》解读
2025年6月,发改委公布《国家发展改革委发布新一批国家骨干冷链物流基地建设名单》,广州、杭州、盐田等19个国家骨干冷链物流基地入选,使全国冷链基地总数达到105个,提前完成“十四五”规划目标,标志着我国冷链物流基础设施从“单点突破”转向“网络协同”的关键转折。此次纳入建设名单的19个基地,在健全冷链物流网络、满足居民消费需求、引领冷链物流数字化绿色化转型发展等方面具有良好的示范带动作用。

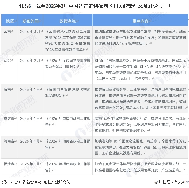
3、各省市层面的政策汇总及解读
——31省市物流园区行业政策汇总
目前,我国主要省市物流园区行业相关政策如下表所示:



更多本行业研究分析详见前瞻产业研究院《中国物流园区建设规划与经营模式分析报告》。
同时前瞻产业研究院还提供产业大数据、产业研究报告、产业规划、园区规划、产业招商、产业图谱、智慧招商系统、行业地位证明、IPO咨询/募投可研、专精特新小巨人申报等解决方案。在招股说明书、公司年度报告等任何公开信息披露中引用本篇文章内容,需要获取前瞻产业研究院的正规授权。
更多深度行业分析尽在【前瞻经济学人APP】,还可以与500+经济学家/资深行业研究员交流互动。更多企业数据、企业资讯、企业发展情况尽在【企查猫APP】,性价比最高功能最全的企业查询平台。
前瞻产业研究院 - 深度报告 REPORTS
本报告前瞻性、适时性地对物流园区行业的发展背景、产销情况、市场规模、竞争格局等行业现状进行分析,并结合多年来物流园区行业发展轨迹及实践经验,对物流园区行业未来...
如在招股说明书、公司年度报告中引用本篇文章数据,请联系前瞻产业研究院,联系电话:400-068-7188。
品牌、内容合作请点这里:寻求合作 ››

前瞻经济学人
专注于中国各行业市场分析、未来发展趋势等。扫一扫立即关注。


























