预见2026:《2026年中国算力产业全景图谱》(附供需情况、竞争格局、发展前景等)
以下数据及分析来自于前瞻产业研究院算力研究小组发布的《中国算力行业发展趋势与投资决策支持研究报告》
行业主要上市公司:浪潮信息(000977.SZ)、中兴通讯(000063.SZ)、中国电信(601728.SH)、中科曙光(603019.SH)、拓维信息(002261.SZ)
本文核心数据:算力产业链;产业全景图谱;产业竞争情况;发展前景;
产业概况
1、定义
算力是硬件和软件配合共同执行某种计算需求的能力。算力服务是提供算力的一种商业模式,是包括算力生产者、算力调度者、算力服务商以及算力消费者在内的算力产业链上算力经济模式的统称。
从狭义上看,算力是设备通过处理数据,实现特定结果输出的计算能力。从广义上看,算力是数字经济时代新生产力,是支撑数字经济发展的坚实基础。

现阶段算力规模重点包括基础算力、智能算力和超算算力三部分,分别提供基础通用计算、人工智能计算和科学工程计算。

2、产业链剖析
算力产业链上游为算力基础硬件设施,主要包括元器件、ICT基础设施、其他硬件设备等。中游为算力网络与平台,上游硬件设备及基础设施共同组成数据中心、算力网络等,提供IDC服务、云计算服务、以及各类算力网络服务等。产业链下游则为应用场景与用户。

算力产业链上游芯片/器件领域代表性企业有中兴微电子、ARM、英特尔、英伟达等,服务器领域代表企业有浪潮电子、航天信息、曙光信息、烽火通信等,交换机领域主要企业有华为、锐捷网络、中兴通讯等,光模块领域主要企业有天孚通信、光迅科技、中际旭创、华工正源等。中游算力网络与平台以电信服务商及互联网企业布局较多。下游算力行业用户主要有公众用户和政企用户两大类,广泛应用于互联网、金融、公共事业、电信等领域。

产业发展历程:行业目前处于智能引领阶段
中国算力产业发展历程整体可划分为四大阶段:20世纪70年代至2010年为起步探索阶段,以超级计算机科研攻关为主,实现技术从无到有与人才积累;2010年至2020年进入云化普及阶段,受移动互联网与云计算驱动,算力转向市场化云服务,数据中心与云厂商快速发展;2020年至2024年是国家统筹阶段,算力被提升至国家新基建战略,“东数西算”工程落地,全国算力网络走向协同布局;2025年至今步入智能引领阶段,AI大模型推动智能算力成为核心,智算集群、国产生态与区域竞争格局成型,算力成为数字经济关键新质生产力。

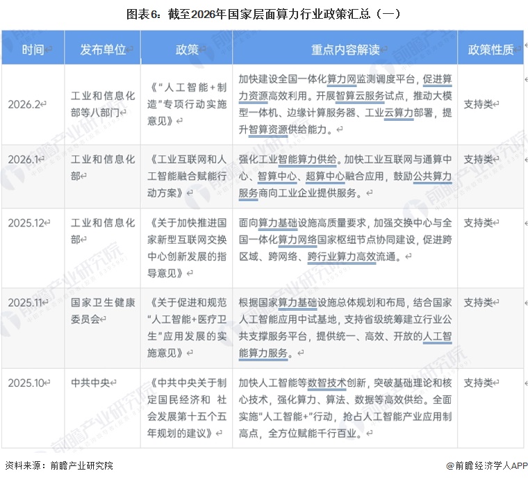
产业政策背景:助力全国算力高质量发展与数字经济赋能
国家层面算力行业政策以支持类为主,由中共中央、国务院及工信部、科技部、发改委等多部门协同出台,核心围绕算力基础设施优化布局、资源高效利用、多元算力协同发展展开,聚焦全国一体化算力网建设、国家枢纽节点协同、智算与通算超算融合,推动算力向工业、医疗、民政、外贸等多行业渗透,强化算力供给保障与开放共享,以算力高质量发展支撑数字经济与“人工智能+”行动落地,助力数字中国建设。



注:查询时间截至2026年3月。
产业发展现状
1、2025年中国算力市场规模8351亿元
在AI大模型爆发与“东数西算”工程双重驱动下,智能算力快速崛起、基础设施持续完善、区域协同不断深化,整体保持强劲增长动能,产业景气度持续走高,根据第二十届中国IDC产业年度大典(IDCC2025)暨数字基础设施科技展(DITExpo)披露的信息,2025年中国算力市场规模8351亿元,同比增长超30%。

2、2025年中国智能算力与通用算力规模持续增长
在市场需求持续释放和应用场景不断拓展的双重驱动下,我国算力基础设施建设与应用呈现高速发展态势。为推进算力基础设施高质量发展,国家层面相继出台多项战略规划,其中“东数西算”工程的深入实施,正加速构建云-边-端协同创新、计算-存储-传输深度融合的一体化算力服务体系。据《中国人工智能计算力发展评估报告》显示,2024年我国智能算力规模达到725.3EFLOPS(FR16标准),同比增速达74.1%,增速显著高于通用算力(20.6%)的同期水平。初步统计2025年智能算力规模将突破1037.3EFLOPS,通用算力规模达到85.8EFLOPS。

3、中国算力中心在用机架规模持续高速增长
在用标准机架是算力基础设施的核心物理载体,其规模与上架率直接决定算力供给能力、业务承载效率和产业落地基础,机架的稳定扩容与高效利用,既能支撑数据中心、智算中心持续输出算力服务,也为AI训练、云计算、边缘计算等场景提供坚实硬件保障,在顶层设计引导和市场需求驱动下,我国算力中心在用机架规模持续高速增长。截至2025年9月底,我国算力中心在用机架超1250万架。

产业竞争格局
1、企业竞争情况
2025年,随着AI大模型与物联网设备的爆发式增长,边缘计算从“辅助技术”跃升为“核心基础设施”。据IDC预测,全球75%的数据将在边缘侧完成处理,而中国凭借全球最大的5G网络覆盖率(超10亿终端连接)和工业数字化转型需求,正引领这场技术革命。边缘计算的“毫秒级响应”能力,已成为AI落地的关键支点,在自动驾驶、工业质检、实时医疗等场景中展现出重要价值。
从2025年中国边缘计算企业排名TOP20可以看出,本次榜单呈现三大特点:运营商与云厂商持续领跑,解决方案提供商差异化突围,边缘云服务商加速崛起。

2、区域竞争情况
从算力企业区域分布来看,京津冀、长三角、粤港澳大湾区等经济发达地区汇聚了绝大多数头部企业。北京作为全国算力产业的核心枢纽,聚集了中国电信、中国联通、中国移动等运营商,以及光环新网、华胜天成等技术服务商;天津则以曙光信息、三六零安全等企业为代表,形成了特色算力产业集群。在华东地区,上海的数据港、山东的浪潮电子、浙江的阿里巴巴、福建的科华数据等企业,共同构成了长三角算力产业链的重要节点;华南地区,广东凭借中兴通讯、奥飞数据、英维克等企业,在算力硬件与数据服务领域占据优势地位;华中地区,湖南的拓维信息则成为区域算力应用的重要力量。

产业发展趋势预测
1、智能算力规模年均增长率显著高于通用算力规模年均增长率
受AI大模型普及、数字经济深化及“东数西算”工程持续推进带动,我国智能算力与通用算力均呈现高速增长、结构优化、前景向好的发展态势,智能算力凭借AI场景爆发实现跨越式扩张,通用算力依托传统信息化与科学计算保持稳健增长,两者共同构筑算力产业高质量发展的核心支撑,预计到2031年,中国智能算力规模达到8693EFLOPS,2026-2031年均增长率46.2%;通用算力规模达到235EFLOPS,2026-2031年年均增长率18.8%%。

2、建设高质量数据集是未来发展趋势
在2026年3月5日发布的政府工作报告中,明确提出了一系列关于数据中心与算力中心的发展规划,核心内容包括实施超大规模智算集群、算电协同等新基建工程,加强全国一体化算力监测调度,支持公共云发展,同时深化数据资源开发利用,健全数据要素基础制度,建设高质量数据集。

更多本行业研究分析详见前瞻产业研究院《中国算力行业发展趋势与投资决策支持研究报告》。
同时前瞻产业研究院还提供产业大数据、产业研究报告、产业规划、园区规划、产业招商、产业图谱、智慧招商系统、行业地位证明、IPO咨询/募投可研、IPO工作底稿咨询等解决方案。在招股说明书、公司年度报告等任何公开信息披露中引用本篇文章内容,需要获取前瞻产业研究院的正规授权。
更多深度行业分析尽在【前瞻经济学人APP】,还可以与500+经济学家/资深行业研究员交流互动。
前瞻产业研究院 - 深度报告 REPORTS
本报告前瞻性、适时性地对算力行业的发展背景、供需情况、市场规模、竞争格局等行业现状进行分析,并结合多年来算力行业发展轨迹及实践经验,对算力行业未来的发展前景做...
如在招股说明书、公司年度报告中引用本篇文章数据,请联系前瞻产业研究院,联系电话:400-068-7188。
品牌、内容合作请点这里:寻求合作 ››

前瞻经济学人
专注于中国各行业市场分析、未来发展趋势等。扫一扫立即关注。


























