2026年中国宠物药品发展现状:市场步入进口替代加速期【组图】
行业主要上市公司:瑞普生物(300119.SZ);普莱柯(603566.SH);海正药业(600267.SH);奕瑞科技(688301.SH);康众医疗(688607.SH)等
本文核心数据:宠物用药品获批数量;宠物药品市场规模等
——中国宠物药品获批数量:获批数量持续增长
2020-2025年,中国宠物用药品获批数量整体呈现上升的趋势,2025年中国宠物用药品获批数量快速增长,获批数量达到189个,同比增长9.25%,体现出宠物市场对药品需求的持续增长。2026年截至2月27日,中国宠物药品获批数量为36个。

注:1)筛选条件为在通用名搜索关键词“宠物用”,2)查询时间为2026年2月27日。
——中国宠物药品市场规模:接近300亿元
根据《中国宠物行业白皮书》的数据,2024-2025年中国宠物药品占整体宠物消费市场约9%的份额,其中2024年占比9.7%,2025年小幅下降至9.3%。2020-2024年,中国宠物用药品市场规模逐年增长,2024年中国宠物用药品市场规模达到291亿元,同比增长6.2%;2025年小幅下降至290.72亿元,整体还是处于接近300亿元的市场规模。

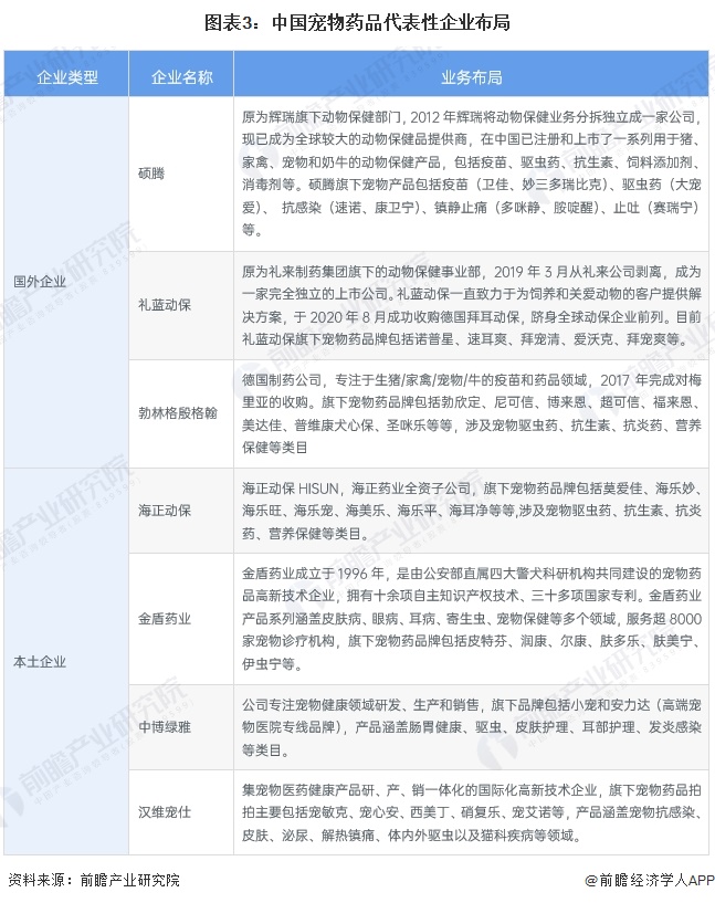
——中国宠物药品竞争格局:国内国外企业共同布局,市场竞争激烈
国内宠物药品市场份额较大的为疫苗及驱虫药,主要被外资品牌如硕腾、礼蓝动保等占据主导地位,国产品牌替代进展比较缓慢,产品以仿制为主,主打性价比优势。在其他占比较小的宠物药品领域,宠物药品的企业竞争较为激烈,药品集中于皮肤药、呼吸药及保健药领域,代表企业有中博绿雅、汉维宠仕及金盾药业等,这些领域内药品竞品多,竞争较为激烈,并且单位售价低,使行业整体利润水平低。

从宠物用药品获批数量来看,截至2026年2月27日,中国尚在有效期内的宠物用药品数量为521个,其中生产企业多大180家。从前十家企业来看,山东爱鲁申生物科技有限公司、四川吉星动物药业有限公司两家企业的获批产品数量超过10个。

注:1)筛选条件为在通用名搜索关键词“宠物用”,2)查询时间为2026年2月27日。
——中国宠物药品前景预测:2031年突破400亿元
宠物药品市场在中国的发展潜力巨大,随着宠物经济的繁荣和宠物主人健康养宠观念的普及,市场规模有望进一步扩大,但增速小于整体宠物医疗市场。预计2026-2031年中国宠物药品市场年复合增速约5%,到2031中国宠物药品市场规模将达到428亿元。

更多本行业研究分析详见前瞻产业研究院《全球及中国宠物医疗行业发展前景与投资战略规划分析报告》。同时前瞻产业研究院还提供产业大数据、产业研究报告、产业规划、园区规划、产业招商、产业图谱、智慧招商系统、行业地位证明、IPO咨询/募投可研、IPO工作底稿咨询等解决方案。在招股说明书、公司年度报告等任何公开信息披露中引用本篇文章内容,需要获取前瞻产业研究院的正规授权。
更多深度行业分析尽在【前瞻经济学人APP】,还可以与500+经济学家/资深行业研究员交流互动。
前瞻产业研究院 - 深度报告 REPORTS
本报告前瞻性、适时性地对宠物医疗行业的发展背景、供需情况、市场规模、竞争格局等行业现状进行分析,并结合多年来宠物医疗行业发展轨迹及实践经验,对宠物医疗行业未来...
如在招股说明书、公司年度报告中引用本篇文章数据,请联系前瞻产业研究院,联系电话:400-068-7188。
品牌、内容合作请点这里:寻求合作 ››

前瞻经济学人
专注于中国各行业市场分析、未来发展趋势等。扫一扫立即关注。


























