【最全】2026年黄金产业上市公司全方位对比(附业务布局汇总、业绩对比、业务规划等)
行业主要上市公司:招商黄金(000506.SZ);山金国际(000975.SZ);湖南黄金(002155.SZ);中金黄金(600489.SH);山东黄金(600547.SH);赤峰黄金(600988.SH);西部黄金(601069.SH);老凤祥(600612);周大生(002867);潮宏基(002345)等
本文核心数据:黄金产业上市公司汇总、黄金产业上市公司业务布局、黄金产业上市公司业务业绩
1、黄金产业上市公司汇总
黄金是一种特殊的贵金属,具有商品和金融双重属性,黄金需求主要分为商品制造消费和市场投资需求两大类。随着我国黄金市场的发展,市场功能日益丰富多样化,黄金投资品种日益增多,黄金投资需求构成更加复杂,我国已经形成了黄金加工制造、批发零售、租赁融资、资产配置、投资贸易等多层次、多形式、多功能的市场需求体系。随着世界经济不确定性的增强,黄金的货币属性越来越凸显,是唯一经过时间检验的、不可替代的、全球性战略资产,是各国金融储备体系的基石,在维护国家金融稳定、经济安全中具有不可替代的作用。目前,我国黄金产业的上市公司数量较多,分布在各产业链环节。具体包括黄金开采上市公司和黄金制品销售上市公司。





2、黄金产业上市公司基本信息对比
从黄金产业的上市企业布局和已有公开信息分析,注册资本规模整体较大,最大的企业注册资本超过70亿元。成立时间集中在1988年至2007年,以九十年代至2000年初成立的企业为主,行业发展具备一定积淀。

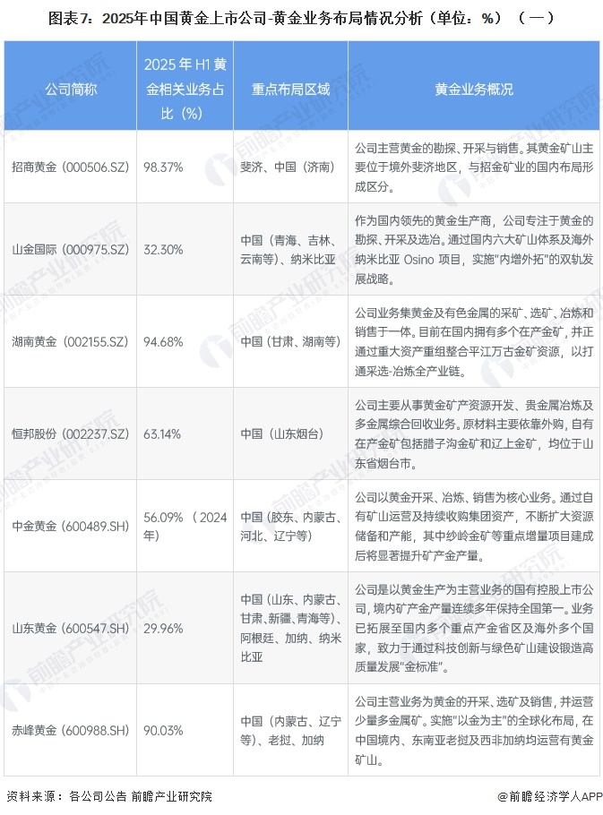
3、黄金产业上市公司业务布局对比
整体业务布局上,受多元化经营(如紫金、白银有色的多金属布局)或贸易加工量大(如恒邦、山金的营收结构)影响,各家黄金业务营收占比从15%到98%不等,企业空间布局已由传统的山东、新疆、内蒙古等国内成矿带,显著向西非、东南亚、南美及大洋洲等全球资源高地延伸。黄金销售主要布局在国内市场,老凤祥、周大生等消费端巨头虽继续保持较高的黄金业务占比,但布局更侧重于国内渠道的广度与深度。



4、行业上市公司黄金业务业绩对比
2025年受益于金价中枢上行,产金企业表现出较高的获利能力,如赤峰黄金与招商黄金的毛利率分别冲高至49.89%和45.13%,优于以冶炼、贸易为主的企业。在产储规模上,头部梯队(如紫金矿业与山东黄金)凭借超40吨的半年度矿山产量及千吨级的资源储备,稳固了其在全球市场的资源优势与抗风险能力。

2025年黄金销售中,以老凤祥为代表的传统头部品牌以领先的年销量和销售收入占据市场主导地位,但受限于批发走量模式,毛利率维持在8%左右的较低水平。与之形成对比的是,莱绅通灵、金一文化、周大生等企业通过主打“艺术黄金”或高溢价的黄金镶嵌产品,将前三季度毛利率推升至30%左右的行业高位,尽管上述企业销售规模与销量难以企及一线龙头,但在存量竞争中实现了更强的获利韧性。

5、行业上市公司黄金业务规划对比
根据各上市企业黄金业务规划/最新布局情况,各大企业通过优化产品、完善应用领域布局等方式来提升其竞争能力和市场地位。


更多本行业研究分析详见前瞻产业研究院《中国黄金行业细分市场需求与投资经营策略分析报告》。同时前瞻产业研究院还提供产业大数据、产业研究报告、产业规划、园区规划、产业招商、产业图谱、智慧招商系统、行业地位证明、IPO咨询/募投可研、IPO工作底稿咨询等解决方案。在招股说明书、公司年度报告等任何公开信息披露中引用本篇文章内容,需要获取前瞻产业研究院的正规授权。
更多深度行业分析尽在【前瞻经济学人APP】,还可以与500+经济学家/资深行业研究员交流互动。
前瞻产业研究院 - 深度报告 REPORTS
报告主要分析了中国黄金行业发展环境;国际黄金行业供需趋势;中国黄金行业供需趋势;中国黄金价格走势及交易情况;中国黄金行业重点区域发展状况;中国黄金行业领先企业...
如在招股说明书、公司年度报告中引用本篇文章数据,请联系前瞻产业研究院,联系电话:400-068-7188。
品牌、内容合作请点这里:寻求合作 ››

前瞻经济学人
专注于中国各行业市场分析、未来发展趋势等。扫一扫立即关注。


























