【产业图谱】重磅!2025年无锡市低空经济产业全景洞察(附产业政策、产业分布图谱、产业发展现状、企业发展现状、配套产业发展、产业发展规划)
行业主要上市公司:中信海直、洪都航空、亿航智能、纵横股份等
本文核心数据:低空经济产业规模、低空经济代表企业
无锡市低空经济产业政策环境
无锡市进一步让未来产业根深叶茂、磅礴成势,除了“465”现代产业集群里明确的人工智能、量子科技、第三代半导体、氢能和储能、深海装备外,无锡对全市产业进行精细梳理,首批选取低空经济、人形机器人、商业航天、元宇宙、合成生物、高端膜材料等6个新赛道,构建“5+X”的未来产业发展体系。

无锡市低空经济产业分布图谱
——中国低空经济产业热力图谱
低空经济涵盖通用航空、无人机等众多领域,能催生大量新业态,如低空旅游、航空物流配送、应急救援服务等,创造丰富的就业岗位,吸引各类人才投身其中,为经济发展注入新动能。当前中国低空经济产业发展较好的地区为广东与北京,广东作为经济强省,产业基础雄厚,制造业发达,能为低空飞行器的研发、制造提供完备的零部件供应链;北京则依托首都的资源优势,科研院校云集,汇聚顶尖航空航天人才,为低空经济的技术研发提供强大智力支持。

——无锡市低空经济产业链强弱图谱
前瞻智慧招商系统对无锡市低空经济产业链进行梳理,并对各个产业链环节优势企业进行梳理分析得到,当前无锡市低空经济产业强势、优势、薄弱、缺失产业链环节信息。
当前无锡市低空经济产业链还需进一步完善,暂无强势产业链环节,有1个优势产业链环节、4个薄弱产业链环节及27个缺失产业链环节。具体看,中下游较多产业链环节缺失,中游无人机、民用直升机、通用航空飞机以及下游低空物流、低空巡检等领域需进一步完善布局。

无锡市低空经济产业发展现状
——低空经济整体发展情况
低空经济是无锡市重点发展的“5+X”未来产业之一,据无锡市公布的数据,全市设立低空产业基金29只,建立平台机构22个,开通低空航线32条、总长度超1320公里。预计到2035年低空经济产业规模将超2000亿元,起降点将达400处、总规模将达150万架次。

——低空经济产业营收分析
2024年无锡无人机产业链产值突破 150亿元,中航工业无锡研究院主导的物流无人机项目落地;无锡低空经济规模突破120亿元,其中物流无人机贡献率达65%。

——无锡低空空域分层划分概念图
为从二维地面经济转向三维立体经济,目前,无锡市已开放真高120米以下适飞空域约2640平方公里,获批真高300米以下空域约2800平方公里。开通低空航线32条,总长度1320公里。

无锡市低空经济企业发展现状
——新增注册企业波动增长
根据企查猫查询数据,截至2025年11月,无锡市低空经济领域相关的注册企业321家,2019年以来无锡市低空经济产业新增注册企业数量呈波动趋势,2024年新注册企业43家。2025年1-11月,新注册企业61家。

注:以上为存续/在业企业统计
——低空经济优势企业
无锡市低空经济优势企业包括江苏数字鹰科技股份有限公司、江苏先行无人机科技有限公司等,其中数字鹰等为无锡市低空经济产业链主企业。

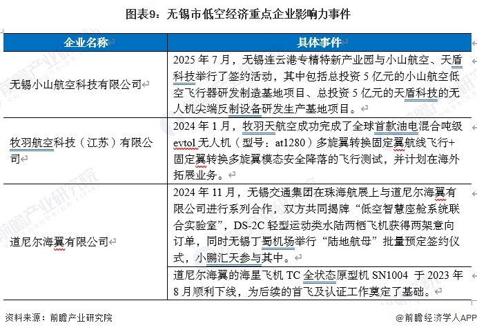
——重点企业影响力事件
2024年1月,牧羽航空成功完成全球首款油电混合吨级evtol无人机的飞行测试。这些企业在低空经济领域的发展展示了无锡在飞行器研发制造领域的实力和创新能力,推动了低空飞行器技术的不断进步,为行业发展提供了技术支撑。2025年7月,无锡连云港专精特新产业园与小山航空、天盾科技举行了签约活动,其中包括总投资5亿元的小山航空低空飞行器研发制造基地项目、总投资5亿元的天盾科技的无人机尖端反制设备研发生产基地项目。

无锡市低空经济产业配套现状
2024年被称为“低空经济元年”,无锡的低空领域正展现出前所未有的活力与潜力,无锡政府在协会组织、重点实验室配套发展等方面给予了重要的产业支撑。无锡低空经济协会组织有无锡市低空经济产业促进会、太湖湾无锡低空经济创新发展生态联盟等,重点实验室有中航试金石检测科技(无锡)有限公司的相关试验平台等。

无锡市低空经济产业发展前景及规划
——无锡市低空经济产业发展前景
2024年4月,《无锡市低空经济高质量发展三年行动方案(2024—2026年)》发布,其中提出,到2026年,全市形成以宜兴丁蜀低空经济产业园、梁溪科技城等试点片区为支撑,以传统通用航空、无人驾驶航空为重点的产业空间布局,构建集研发制造、商业应用、基础设施、服务配套“四位一体”的低空经济协同发展体系,低空经济产业产值规模突破300亿元,成为无锡社会经济发展新的增长极。

——无锡市低空经济产业发展规划
《无锡市支持低空经济高质量发展的若干政策措施》提出,未来要鼓励链上企业技术创新、挖掘低空飞行应用场景、完善低空产业配套环境,具体情况如下所示:

更多本行业研究分析详见前瞻产业研究院《全球及中国低空经济产业发展前景展望与投资战略规划分析报告》,同时前瞻产业研究院还提供产业大数据、产业研究、政策研究、产业链咨询、产业图谱、产业规划、园区规划、产业招商引资、IPO募投可研、IPO业务与技术撰写、IPO工作底稿咨询等解决方案。
更多深度行业分析尽在【前瞻经济学人APP】,还可以与500+经济学家/资深行业研究员交流互动。
前瞻产业研究院 - 深度报告 REPORTS
本报告前瞻性、适时性地对低空经济行业的发展背景、供需情况、市场规模、竞争格局等行业现状进行分析,并结合多年来低空经济行业发展轨迹及实践经验,对低空经济行业未来...
如在招股说明书、公司年度报告中引用本篇文章数据,请联系前瞻产业研究院,联系电话:400-068-7188。
品牌、内容合作请点这里:寻求合作 ››

前瞻经济学人
专注于中国各行业市场分析、未来发展趋势等。扫一扫立即关注。


























