投资蓬江 | 一文看懂蓬江区智能家电发展现状与投资机会前瞻(附智能家电产业现状、空间布局、投资机会分析等)
1、蓬江区智能家电产业政策环境
——蓬江区智能家电产业政策定位
蓬江区定位为江门市智能家电产业核心集聚区与北组团发展引擎。根据国家及广东省政策布局,江门市将蓬江区定位为江门智能家电产业核心集聚区,是大湾区智能家电全产业链的重要节点。核心任务包括:依托海信等链主企业,打造“1个核心区+1个拓展区+ N个特色主题区”布局;推进公共技术实验室与质量提升行动,赋能企业数字化转型;通过跨境电商试点与技改补贴,推动产业品牌化、智能化、国际化;以“工改工”与“万亩千亿”平台建设,保障产业空间与项目落地蓬江区政府。发展方向聚焦黑色家电、白色家电、核心零部件等领域,目标建成全国一流智能家电制造集聚区。定位政策主要以《江门市先进制造业发展“十四五”规划》《江门市蓬江区智能家电产业带助力"百千万工程"三年行动计划(2025—2027年)》为主。


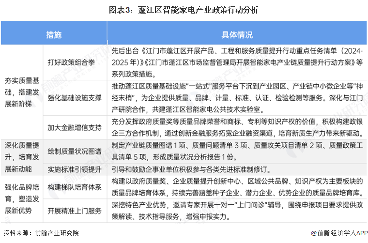
——蓬江区智能家电产业区域政策
近年来,蓬江区深入贯彻落实《质量强国建设纲要》,坚持制造业当家,加强质量技术支撑和标准引领,以开展质量强链行动为抓手,着力提升智能家电等产业链质量水平,打造区域质量发展新优势。

2、蓬江区智能家电产业链图谱
——蓬江区智能家电产业链图谱
近年来,蓬江区智能家电产业取得了长足发展,从智能风扇、空调、灯具到全屋智能化解决方案,蓬江家电企业在智能创新、品牌打造、出海营销等方面持续发力,实现从“制造”到“智造”的跨越升级,以“智能升级”撬动产业增长新动力:
上游核心零部件与技术研发:基础配套较完善,短板待补。核心零部件有电机(力丰电机)、线路板、制冷配件等本地配套;但高端芯片、传感器等依赖外部供应。
中游整机制造及智能化改造:整机制造集群化,智能转型加速。海信空调2024年年产770万套、产值90亿元,带动三菱重工、金羚等企业集聚;小家电以风扇、移动空调等为主,出口增长强劲。
下游销售流通+服务配套:跨境电商成增长极,服务体系升级。依托跨境电商试点构建出海生态圈,搭建蓬江产业会客厅等招商平台,完善物流配送、质量检测等配套,推动从产品出口向品牌出海转变。

注:统计时间截至2026年1月底,下同。
——蓬江区智能家电产业链图谱(按区域维度)
从企业类型数量分布来看,蓬江区智能家电产业链企业主要为智能家电制造及智能化企业,拥有超过160家智能家电企业、60余家核心部件企业、80余家基础材料企业与超过5家系统平台集成企业,智能家电制造企业中又以白色家电及小家电企业为主。

3、蓬江区智能家电产业发展规模
——蓬江区智能家电产业规模现状
作为江门市中心城区,蓬江是粤港澳大湾区智能家电产业核心集聚区。近年来蓬江区将智能家电列为全区重点产业链予以培育,全力推动产业向品牌化、智能化、国际化迈进。2024年,蓬江区智能家电产业规模以上工业产值达308亿元,占全区总产值的23%。

蓬江区不断发挥区位优势,优化家电产业营商环境,吸引上下游企业集聚发展。2024年新引入昌盛智能激光照明制造项目、美兹智能家电生产基地、德信电器增资扩产二期项目、万晶智能科技灯具生产基地项目等17个智能家电产业项目,计划投资总额34.06亿元,产业规模不断壮大。

4、蓬江区智能家电产业企业布局分析
——蓬江区智能家电产业企业总数
在2024年举行的第135、136届广交会上,家电企业占据了蓬江参展企业的“半壁江山”,蓬江区高端智能家电产品不仅实现品类创新,还推动场景化、定制化服务升级。
蓬江区智能家电企业数量不断增长,新注册企业数量变化不大,2025年蓬江区智能家电新注册企业数量为12家,较去年减少1家。

注:查询关键词为“智能家电”等;统计时间截至2026年1月底,下同。
截至2026年1月底,蓬江区智能家电产业规模以上企业数量达325家。其中高新技术企业共16家,专精特新企业共5家。智能家电产业已成为蓬江区“3+2+N”产业体系中的主导产业,展现出了蓬勃的发展活力和强劲的增长潜力。

——蓬江区智能家电产业企业空间布局
智能家电产业作为蓬江区主导发展的“3+2+N”产业集群之一,拥有海信电子、海信空调、金莱特电器、南光电器、竞辉电器、敏华电器、金羚排气等龙头企业,产业集聚优势明显,发展势头迅猛。其中,广东敏华电器有限公司被认定为2024年广东省制造业单项冠军企业,江门市金羚排气扇制造有限公司2项标准获得企业标准“领跑者”证书。此外,蓬江智能家电企业还参与了4项国家标准和3项团体标准的制定,家电产业展现出蓬勃的发展活力与广阔前景。

——蓬江区智能家电产业载体空间布局
从蓬江区智能家电产业发展载体来看。棠下镇为主阵地,拥有蓬江产业园(智能家电)这一核心平台,承载整机制造和核心零部件项目,产值、税收、链主企业数量均居全区首位;荷塘镇聚焦健康照明、通风类小家电,形成配套完善、出口导向的“微集群”,与棠下整机制造形成互补;杜阮镇落地则迪索智能基地等项目,主打智能锁、高端五金等细分赛道,承接智能家电产业链延伸项目。

5、蓬江区智能家电产业融资分析
——蓬江区智能家电产业融资现状分析
从蓬江区智能家电产业融资情况来看,截至2025年,其产业融资活跃度一般,主要以龙头企业的股权融资事件为主。

6、蓬江区智能家电产业投资机会分析
——各镇/街道发展前瞻
根据蓬江区智能家电产业目前的发展现状与政策规划,可以看出:蓬江区智能家电产业主要构建“1个核心区(棠下)+1个拓展区+N个特色主题区(荷塘、杜阮、环市等)”的全域发展格局,以规划引领产业协同发展。棠下镇作为核心,以龙头引领全链条发展;荷塘镇发挥西江港口优势,重点引进智慧照明、智能风扇、换气系统企业及物流总部;杜阮镇拓展细分赛道,承接产业链延伸项目。全区通过统筹省级外贸转型升级基地等资源,推动智能家电产业向品牌化、智能化、国际化迈进,形成“核心引领、多点支撑、全域协同”的发展态势。

——产业优势及投资机会总结

更多本行业研究分析详见前瞻产业研究院《中国智能家电行业市场前瞻与投资战略规划分析报告》
同时前瞻产业研究院还提供产业新赛道研究、投资可行性研究、产业规划、园区规划、产业招商、产业图谱、产业大数据、智慧招商系统、行业地位证明、IPO咨询/募投可研、专精特新小巨人申报、十五五规划等解决方案。如需转载引用本篇文章内容,请注明资料来源(前瞻产业研究院)。
更多深度行业分析尽在【前瞻经济学人APP】,还可以与500+经济学家/资深行业研究员交流互动。更多企业数据、企业资讯、企业发展情况尽在【企查猫APP】,性价比最高功能最全的企业查询平台。
前瞻产业研究院 - 深度报告 REPORTS
本报告前瞻性、适时性地对智能家电行业的发展背景、供需情况、市场规模、竞争格局等行业现状进行分析,并结合多年来智能家电行业发展轨迹及实践经验,对智能家电行业未来...
如在招股说明书、公司年度报告中引用本篇文章数据,请联系前瞻产业研究院,联系电话:400-068-7188。
品牌、内容合作请点这里:寻求合作 ››

前瞻经济学人
专注于中国各行业市场分析、未来发展趋势等。扫一扫立即关注。


























