投资广州 | 一文看懂广州市化妆品产业发展现状与投资机会前瞻(附化妆品产业现状、空间布局、投资机会分析等)
1、广州市化妆品产业政策环境
——广州市化妆品产业重点政策梳理
广州市已构建起以《关于推动化妆品产业高质量发展的实施意见》为顶层设计、以《促进化妆品产业高质量发展专项扶持办法》为配套细则的政策体系。前者确立了“4+6+4”全产业链格局,锚定2025年产值1500亿元、2035年建成“国际美湾”的宏伟目标;后者则通过最高500万元的示范区奖励、1000万元的重点实验室扶持及对新原料备案给予最高100万元支持,精准激励产业创新与质量提升。

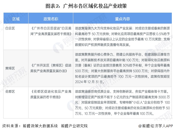
——广州市化妆品产业各区域政策
广州市各区围绕市级“国际美湾”战略,出台了靶向精准的配套政策,形成了差异化扶持体系。白云区以“白云美湾”专项措施为抓手,覆盖新原料、数据知识产权及直播电商等产业链前后端,单项扶持最高50万元;黄埔区政策力度最大,对重大创新服务平台最高扶持5000万元,核心技术攻关补贴100万元,并设新原料注册费用补贴(单个企业年最高500万元),突出科技创新引领;花都区则侧重产业载体与梯度培育,对重大项目投资最高支持3000万元,并叠加专精特新企业奖励及新原料备案扶持。

2、广州市化妆品产业链图谱
——广州市化妆品产业链图谱
化妆品产业链涵盖上游原料及包装、中游化妆品制造及下游多元销售渠道。从企业数量分布来看,广州市上游包装企业高度集中,与中游化妆品制造环节共同构成产业主体,两者规模相当且占据主导地位;而上游原材料企业数量相对有限,与中游制造环节形成明显差距。

注:统计时间:2026/2/27。
——广州市化妆品产业链图谱(按区域维度)
广州市化妆品产业链各区域分布呈现“白云区一极独大、花都增城次之、老城区与远郊薄弱”的格局。上游原材料环节几乎全部集中于白云区,其他各区虽有零星分布但数量悬殊;包装环节以白云区为核心,花都、增城、番禺形成第二梯队,荔湾、越秀等老城区分布极少;中游化妆品制造环节同样由白云区占据绝对主导地位,花都区紧随其后形成次级中心,黄埔、天河及增城亦有一定规模,而从化、南沙等区域制造企业稀疏。

注:1)统计时间:2026/2/27,2)上述数据仅列举广州各地区企业数量前三的环节。
3、广州市化妆品产业发展规模
——广州市化妆品产业发展规模
广州市化妆品产业规模稳居全国首位,年产值连续超千亿元,截至2025年汇聚注册备案主体超7230家,孕育了全国75%的国货美妆品牌。2025年出口额达116.3亿元,同比增长25.2%,产品远销170多个国家和地区,巩固了全国第一大美妆洗护出口城市的领先地位。

——广州市化妆品产业各区发展规模
广州市各区化妆品产业规模呈现梯次发展格局:花都区2023年以580亿元产值成为全市第一支柱产业(占GDP比重20.4%);白云区预估2025年突破400亿元,黄埔区2023年规上产值超300亿元,共同构成产业中坚力量;海珠区2025年营收达125亿元,增城区8家亿元级企业2024年合计产值25.31亿元,各区协同发力支撑广州作为全国美妆产业核心城市的领先地位。

4、广州市化妆品产业空间布局分析
——广州市化妆品产业企业空间布局
2025年,“粤妆名企”评定,由粤妆甄品认证评定工作办公室组织,根据化妆品企业在产业链中的分工和各自优势,“粤妆名企”实行分类评定,主要分为品牌名企、制造名企、研发名企,分别突出企业在品牌营销、制造和研发创新方面的能力。本次评定共34家企业脱颖而出,其中29家为广州企业,黄埔区以10家企业成为研发制造核心集聚区,花都区(7家)与白云区(5家)依托传统制造业基础构成产业中坚力量,天河区聚集3家品牌企业,而海珠、荔湾、从化、增城各区均为零星分布。

——广州市化妆品产业产区空间布局
广州市化妆品产业已形成“四谷联动、错位发展”的空间布局:白云区“白云美湾”聚焦全产业链生态,打造总部经济与智能制造高地;花都区“中国美都”构建“总部+基地”模式,强化线上线下融合的集群效应;黄埔区“南方美谷”依托生物医药与前沿科技,向千亿级科技智造集群迈进;从化区“湾区美谷”则发挥生态资源优势,树立绿色智能制造标杆。四区协同构建起从科技研发到绿色制造、从总部集聚到生态闭环的完整产业版图。

5、广州市化妆品产业融资分析
——广州市化妆品产业融资事件汇总
截至2026年,广州化妆品产业共记录34起融资事件,时间跨度自2009年至2024年,覆盖天使轮到B轮多轮次,单笔融资从数百万元至亿美元级别;投资方包括红杉、高盛、今日资本等头部机构、LCatterton等国际基金及白云金控等地方国资,头部品牌连续多轮融资,本土美妆品牌与产业链企业获资本高度认可,产业资本化成熟度高。截至2026年2月广州市化妆品产业融资事件汇总如下:


——广州市化妆品产业融资区域分布
截至2026年2月,广州市化妆品企业融资区域分布高度集中,海珠区以10起领跑,黄埔区6起、白云区5起、荔湾区4起,天河区、花都区各3起,越秀区、增城区各1起,呈现海珠、黄埔、白云为核心的集聚格局。

统计时间:2026年2月27日。
6、广州市化妆品产业投资机会分析
——广州市各区化妆品产业发展规划
广州市各区化妆品产业规划差异化明显:白云区以“制造+贸易”双核驱动,花都区构建“研产+全球流通”闭环,黄埔区通过“三链赋能”打造智造高地,从化区则聚焦“绿色智造”树立生态标杆。四区协同形成从研发、制造到贸易的完整产业生态。

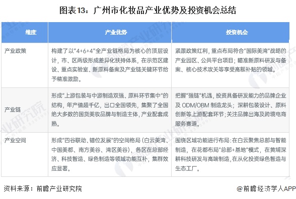
——广州市化妆品产业优势及投资机会
广州依托“4+6+4”全产业链顶层设计与各区差异化扶持(白云聚焦制造贸易、黄埔重奖科技研发、花都主攻产业载体),已形成年产值超千亿、出口全国领先的产业规模,白云区在制造与包装环节一极独大,“四谷联动”格局清晰。投资机会主要在于:紧跟政策红利,布局新原料研发、核心技术攻关及重点实验室等高补贴领域;做强具备研发能力的品牌企业及ODM/OBM制造龙头,深耕包装、原料等配套环节;围绕区域功能,在白云布局总部与智能制造、在黄埔聚焦科技研发、在从化投资绿色智造、在花都参与“总部+基地”模式。

更多本行业研究分析详见前瞻产业研究院《中国化妆品行业市场前瞻与投资战略规划分析报告》。
同时前瞻产业研究院还提供产业新赛道研究、投资可行性研究、产业规划、园区规划、产业招商、产业图谱、产业大数据、智慧招商系统、行业地位证明、IPO咨询与募投可研、专精特新小巨人申报、十五五规划等解决方案。如需转载引用本篇文章内容,请注明资料来源(前瞻产业研究院)。
更多深度行业分析尽在【前瞻经济学人APP】,还可以与500+经济学家与资深行业研究员交流互动。更多企业数据、企业资讯、企业发展情况尽在【企查猫APP】,性价比最高功能最全的企业查询平台。
前瞻产业研究院 - 深度报告 REPORTS
本报告前瞻性、适时性地对化妆品行业的发展背景、供需情况、市场规模、竞争格局等行业现状进行分析,并结合多年来化妆品行业发展轨迹及实践经验,对化妆品行业未来的发展...
如在招股说明书、公司年度报告中引用本篇文章数据,请联系前瞻产业研究院,联系电话:400-068-7188。
品牌、内容合作请点这里:寻求合作 ››

前瞻经济学人
专注于中国各行业市场分析、未来发展趋势等。扫一扫立即关注。

























