重磅!2026年中国及31省市黄金产业政策汇总及解读(全) 已步入“合规溢价”与“战略质变”的驱动时代
行业主要上市公司:招商黄金(000506.SZ);山金国际(000975.SZ);湖南黄金(002155.SZ);中金黄金(600489.SH);山东黄金(600547.SH);赤峰黄金(600988.SH);西部黄金(601069.SH);老凤祥(600612);周大生(002867);潮宏基(002345)等
本文核心数据:规划目标
1、政策历程图
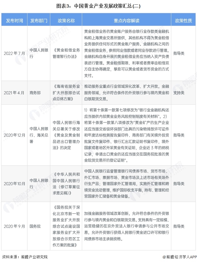
中国黄金产业政策历程是一个从国家严格管控向全面市场化与国际化演进的系统性过程。其核心逻辑在于,政策目标从建国初期的积累外汇、保障储备安全这一战略生存需求,逐步转向构建现代化市场体系、释放产业活力,最终升级至当前追求全球竞争力、金融定价权与产业链高质量发展的新高度。整个演变路径清晰反映了国家经济体制转型与全球化融入的深层战略意图,即通过持续的制度松绑、市场基建完善与高标准引领,将黄金这一特殊战略资产,从计划经济下的管控对象,转变为服务现代金融体系与实体经济的重要市场要素。

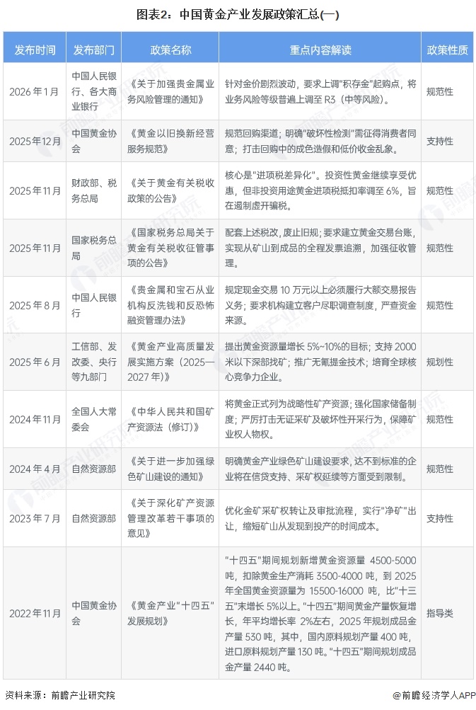
2、国家层面政策汇总及解读
从国家黄金相关政策汇总来看,国家层面针对黄金产业的治理逻辑已从早期的“金融业务准入与渠道规范”全面升级为“国家战略资源保障与全产业链精细化治理”。前期侧重于金融合规,通过建立积存金、租借及互联网业务的准入制度,清退非持牌机构以防范金融风险;中期转向资源安全,通过修订《矿产资源法》将黄金定性为战略性矿产,并配合绿色矿山建设强化开采端的准入与效率;近期则聚焦于全链条监管与高质量发展,通过税制改革(进项税差异化)、反洗钱加码及高质量发展方案,引导黄金资源向国家战略储备和合法投资领域集聚,在保障资源供应安全的同时,深度规范了下游消费市场的交易秩序。



3、国家层面重点政策解读
——《关于黄金有关税收政策的公告》政策解读
2025年10月29日,财政部、税务总局发布《关于黄金有关税收政策的公告》,并于2025年11月1日起正式施行。该政策是自2002年我国黄金市场开放以来最重大的税制改革,标志着黄金行业正式告别“笼统税收优惠”,进入“分类精准管理”的新阶段。政策内容概括该公告明确自2025年11月1日起至2027年12月31日,对在上海黄金交易所(SGE)和上海期货交易所(SHFE)进行的标准黄金交易实施差异化增值税政策:场内交易(未出库)继续免征增值税;一旦发生实物交割出库,则根据“投资性”与“非投资性”用途设定不同的抵扣规则——投资性用途享受增值税即征即退并可开具专用发票全额抵扣,而非投资性用途(如首饰加工、工业用金)进项税抵扣率由原先的13%大幅降至6%。

——《黄金产业高质量发展实施方案(2025-2027年)》政策解读
2025年6月,工业和信息化部等九部门联合印发了《黄金产业高质量发展实施方案(2025—2027年)》。这是统筹我国黄金产业“量”的稳步增长与“质”的根本跃升的纲领性文件。政策内容概括该方案以高端化、智能化、绿色化、安全化为导向,明确提出到2027年实现黄金资源量增长5%-10%、金银产量增长5%以上的量化指标,通过实施新一轮找矿突破行动、攻克深井开采与无氰提金等核心技术、推进矿山集约化整合(日处理500吨以上矿山产量占比达70%)以及深化“一带一路”国际合作,旨在全面提升我国作为全球第一金产国的资源保障能力、科技自立水平与国际竞争力。

——《贵金属和宝石从业机构反洗钱和反恐怖融资管理办法》政策解读
2025年6月,中国人民银行正式印发《贵金属和宝石从业机构反洗钱和反恐怖融资管理办法》,并于2025年8月1日起施行。这是我国首次针对特定非金融行业(DNFBPs)中的贵金属和宝石领域出台的专门反洗钱监管规章。政策内容概括该办法明确了境内从事贵金属及宝石现货交易的从业机构(含金矿、冶炼厂、批发商及零售门店)在开展人民币10万元(含)以上或等值外币现金交易时,必须强制履行包括客户尽职调查、大额与可疑交易报告、资料保存及风险评估在内的反洗钱义务,通过构建“央行监管、行业自律、机构负责”的三位一体防控体系,旨在切断利用黄金等高价值资产进行洗钱和恐怖融资的违法链条。

4、各省市层面的政策汇总及解读
——31省市黄金产业政策汇总
中国各省市正通过矿权整合与深部找矿(如鲁豫陕)强化资源国家安全保障,利用严苛绿色标准与技术攻关(如云川贵)出清低效产能;同时,沿海省市(如沪粤京苏)正深度对标国际贸易规则与国家金融监管,通过完善反洗钱合规、规范二级市场流转及提升全球定价话语权,推动黄金产业从单纯的矿产开发向兼具“避险资产、高端制造、文化消费”属性的现代金融工业体系转型升级。


——31省市黄金产业目标解读
“十五五”期间,中国黄金产业将从“规模驱动”全面转向“战略自给与全产业链高质化”。其核心目标是:以新一轮找矿突破行动为资源压舱石,通过“智矿”建设与氰渣无害化处理实现产业底色绿色化,并推动产业重心从初级原材料生产向高纯电子材料、高端消费设计及黄金金融定价权的全球价值链高位跃迁,最终构建起资源安全有保障、生产过程数智化、产品应用高端化的现代黄金产业体系。

更多本行业研究分析详见前瞻产业研究院《中国黄金行业市场前瞻与投资战略规划分析报告》
同时前瞻产业研究院还提供产业新赛道研究、投资可行性研究、产业规划、园区规划、产业招商、产业图谱、产业大数据、智慧招商系统、行业地位证明、IPO咨询/募投可研、专精特新小巨人申报、十五五规划等解决方案。如需转载引用本篇文章内容,请注明资料来源(前瞻产业研究院)。
更多深度行业分析尽在【前瞻经济学人APP】,还可以与500+经济学家/资深行业研究员交流互动。更多企业数据、企业资讯、企业发展情况尽在【企查猫APP】,性价比最高功能最全的企业查询平台。
前瞻产业研究院 - 深度报告 REPORTS
报告主要分析了中国黄金行业发展环境;国际黄金行业供需趋势;中国黄金行业供需趋势;中国黄金价格走势及交易情况;中国黄金行业重点区域发展状况;中国黄金行业领先企业经营...
如在招股说明书、公司年度报告中引用本篇文章数据,请联系前瞻产业研究院,联系电话:400-068-7188。
品牌、内容合作请点这里:寻求合作 ››

前瞻经济学人
专注于中国各行业市场分析、未来发展趋势等。扫一扫立即关注。


























