【产业图谱】重磅!2024年无锡市汽车及零部件产业全景洞察(附产业政策、产业分布图谱、产业发展现状、企业发展现状、配套产业发展、产业发展规划)
行业主要上市公司:比亚迪、上汽集团、长城汽车、潍柴动力、均胜电子等
本文核心数据:汽车及零部件产业规模、汽车及零部件代表企业
无锡市汽车及零部件产业政策环境
汽车及零部件(含新能源汽车)产业是无锡市制造业重要的支柱性产业之一,具有雄厚的产业基础和实力,无锡市政府也出台系列政策以支持该产业的发展。2022年,无锡定制《车联网及智能网联汽车发展三年行动计划(2023—2025年)》,提出到2025年车联网及智能网联汽车核心产业营业收入突破1000亿元,车联网用户渗透率达到50%,打造全国车联网及智能网联汽车应用标杆。

无锡市汽车及零部件产业分布图谱
——中国汽车及零部件产业热力图谱
汽车及零部件是国民经济的支柱产业之一,对GDP的贡献率颇高,众多整车制造与零部件生产企业的运营,拉动了上下游大量关联产业,创造了海量的就业机会,从原材料供应、机械加工到产品销售、售后服务等环节,吸纳了不同技能层次的劳动力。中国汽车及零部件企业主要分布在中部及东部沿海地区,且注册资本在1亿以上的企业较多。

注:红标、黄标、绿标分别代表注册资本在1亿以上、5000万至1亿、5000万及以下。
——无锡市汽车及零部件产业链强弱图谱
前瞻智慧招商系统对无锡市汽车及零部件产业链进行梳理,并对各个产业链环节优势企业进行梳理分析得到,当前无锡市汽车及零部件产业强势、优势、薄弱、缺失产业链环节信息。
当前无锡市汽车及零部件产业链需进一步完善,共有5个强势产业链环节、3个优势产业链环节、16个薄弱产业链环节及7个缺失产业链环节。具体看,上游强势产业链环节丰富,以上游钢铁、铝材等为强势产业链环节。目前中游减速器、乘用车等为薄弱产业链环节。

无锡市汽车及零部件产业发展现状
——汽车及零部件产业规模分析
截至2022年底,无锡拥有汽车及零部件整车规上企业425家,产业链覆盖整车制造、发动机、电子电器及新能源汽车零部件等环节,实现工业总产产值超2000亿元,成为全市带动性产业之一。2024年,无锡市规模以上汽车及零部件产业产值达到3400亿元。

注:2023-2024年根据年均增长率测算得出。
——新能源汽车保有量情况
无锡加速推动汽车产业迈向绿色化、智能化,涌现出车联网、新能源汽车等新质生产力,2020-2024年,无锡新能源汽车保有量呈现逐年增长趋势。2024年,无锡市新能源汽车保有量为33.36万辆。

注:2022年数据为截至2022年1-9月的数据。
——汽车与零部件产业空间布局情况
无锡充分发挥汽车产业基地基础优势,推动形成了以“产业基地+产业园区”等载体的错位良好发展格局。

无锡市汽车及零部件企业发展现状
——新增注册企业波动增长
根据企查猫查询数据显示,截至2025年11月,无锡市汽车及零部件产业相关的注册企业超680家,2019年以来无锡市汽车及零部件产业新增注册企业数量呈上升趋势,2024年新注册企业97家。2025年1-11月新注册企业47家。

注:以上为存续/在业企业统计,行业范围“汽车制造业”
——汽车及零部件企业布局情况
2023年,无锡明确将汽车及零部件(含新能源汽车)打造成具有较高市场占有率和全国竞争力的优势产业集群。截至目前,全市拥有整车(含新能源汽车)企业4家,集聚发动机及传动系统零部件企业超30家,新能源汽车零部件企业超13家,拥有江苏省汽车零部件产业基地和国家火炬计划无锡新区汽车电子及部件产业基地2大汽车产业基地。

注:此处为2023年数据,截至2025年11月,暂无披露最新数据。
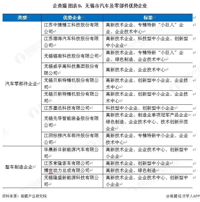
——汽车及零部件产业优势企业
无锡的汽车产业现已形成以整车产业为龙头、以零部件产业为支撑、具有一定发展规模、产业聚集度较高、功能配套齐全的汽车产业链。其中,整车制造产业以华晨新能源、常隆客车等优秀企业为代表,汽车零部件产业以中捷精工、德海汽车、威孚高科等为代表。

无锡市汽车及零部件产业配套现状
近年来,无锡市大力推进汽车及零部件产业发展,在协会组织、重点实验室配套发展等方面给予了重要的产业支撑。协会组织主要有无锡市汽车工业协会、江苏省汽车工程学会;重点实验室主要有无锡市高可靠车规芯片认证和应用验证重点实验室、太湖湾车联网技术创新中心等。

无锡市汽车及零部件产业发展前景及规划
——无锡市汽车及零部件产业发展前景
根据2023年10月无锡市出台的《无锡市汽车及零部件(含新能源汽车)产业集群发展三年行动计划(2023—2025年)》,到2025年,以“创新驱动、需求导向、技术引领、资本助力”为路径,全市基本建成具有较高市场占有率和全国竞争力的汽车及零部件(含新能源汽车)优势产业集群,全面完成传统汽车及零部件产业转型升级、新能源汽车产业提质增效。主要包括以下目标:

——无锡市汽车及零部件产业发展规划
为顺应汽车电动化、智能化、网联化发展趋势,无锡市将聚焦传统动力系统、车规级芯片、智能网联汽车、新能源汽车“三电”核心零部件、传统汽车零部件等5条重点产业链,以“转型升级、创新提升、超常发展、聚力培育、持续壮大”为“五大路径”,打造“两高一链”,即汽车动力产业高地和汽车芯片产业高地,做强智能网联汽车产业链,不断促进汽车及零部件、集成电路、车联网等产业融合发展。

更多本行业研究分析详见前瞻产业研究院《全球及中国汽车零部件再制造行业发展前景展望与投资机遇分析报告》
同时前瞻产业研究院还提供产业新赛道研究、投资可行性研究、产业规划、园区规划、产业招商、产业图谱、产业大数据、智慧招商系统、行业地位证明、IPO咨询/募投可研、专精特新小巨人申报、十五五规划等解决方案。如需转载引用本篇文章内容,请注明资料来源(前瞻产业研究院)。
更多深度行业分析尽在【前瞻经济学人APP】,还可以与500+经济学家/资深行业研究员交流互动。更多企业数据、企业资讯、企业发展情况尽在【企查猫APP】,性价比最高功能最全的企业查询平台。
前瞻产业研究院 - 深度报告 REPORTS
本报告前瞻性、适时性地对汽车零部件再制造行业的发展背景、供需情况、市场规模、竞争格局等行业现状进行分析,并结合多年来汽车零部件再制造行业发展轨迹及实践经验,对...
如在招股说明书、公司年度报告中引用本篇文章数据,请联系前瞻产业研究院,联系电话:400-068-7188。
品牌、内容合作请点这里:寻求合作 ››

前瞻经济学人
专注于中国各行业市场分析、未来发展趋势等。扫一扫立即关注。
前瞻产业研究院
中国产业咨询领导者,专业提供产业规划、产业申报、产业升级转型、产业园区规划、可行性报告等领域解决方案,扫一扫关注。相关阅读RELEVANT
-
【产业图谱】重磅!2025年无锡市第三代半导体产业全景洞察(附产业政策、产业分布图谱、产业发展现状、企业发展现状、配套产业发展
-
【产业图谱】重磅!2025年无锡市高端装备产业全景洞察(附产业政策、产业分布图谱、产业发展现状、企业发展现状、配套产业发展、产业
-
【产业图谱】重磅!2025年无锡市低空经济产业全景洞察(附产业政策、产业分布图谱、产业发展现状、企业发展现状、配套产业发展、产业
-
【产业图谱】重磅!2024年无锡市软件与信息技术服务产业全景洞察(附产业政策、产业分布图谱、产业发展现状、企业发展现状、配套产业
-
【产业图谱】重磅!2025年无锡市特色新材料产业全景洞察(附产业政策、产业分布图谱、产业发展现状、企业发展现状、配套产业发展、产业
-
【产业图谱】重磅!2025年无锡市集成电路产业全景洞察(附产业政策、产业分布图谱、产业发展现状、企业发展现状、配套产业发展、产业


























