2025年中国商业智能行业技术发展现状 呈现出显著的智能化、场景化与生态化特征【组图】
行业主要上市公司:百度集团(09888.HK)、网易(09999.HK)、浪潮信息(000977.SZ)、美林数据(831546.NQ)、数聚软件(838617.NQ)等
本文核心数据:数据、分析和人工智能技术成熟度
——商业智能(BI)技术架构
按照从数据到知识的处理过程,一般BI系统的功能构架包括数据底层、数据分析和数据展示三个功能层级。其中数据底层负责管理数据,包括数据采集、数据ETL、数据仓库构建等;数据分析主要是利用查询、OLAP、数据挖掘以及数据可视化等分析方法抽取数据仓库中的数据进行分析,形成数据结论;最终通过数据展示呈现报表和可视化图表等数据见解。

具体地,对应到企业的决策与经营环节,BI的运作流程如下图所示。首先从来自ERP、OA、财务等不同业务系统以及外部的数据中提取出有价值的部分。接着进行数据的处理与存储,经过ETL、数据清洗等过程,合并到企业级的数据仓库里,从而得到企业数据的全局视图。最后在此基础上利用合适的查询和分析工具、OLAP工具等对其进行分析和处理,将数据信息转变为管理驾驶舱、中国式复杂报表、自助分析、多维分析等数据应用,从而为企业管理者和运营人员的决策过程提供支持。

——商业智能(BI)关键技术
对照BI的功能构架,BI的主要技术也可以分为展示类、分析类和支撑类三个层级。

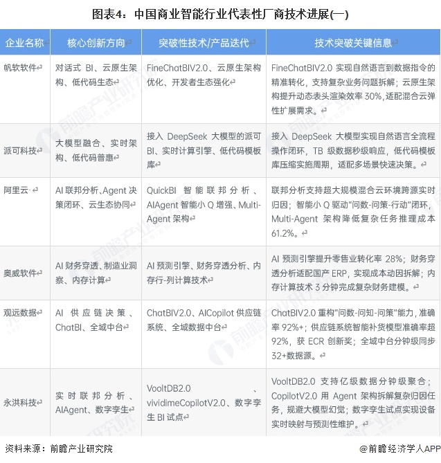
——行业代表性厂商技术进展
商业BI领域的技术方向呈现出显著的智能化、场景化与生态化特征:一方面,大模型融合与AIAgent架构成为核心突破点,如自然语言交互、复杂任务自主拆解等能力的强化,推动BI从工具向智能决策中枢升级;另一方面,聚焦垂直场景深化,在电力、制造、零售等行业形成专属解决方案,同时注重云原生、信创适配等底层架构优化,通过联邦分析、全域数据中台等技术打破数据孤岛,提升了处理效率与合规性,此外低代码生态与开发者协同也加速了技术普惠化落地。


更多本行业研究分析详见前瞻产业研究院《中国商业智能(BI)行业市场前瞻与投资战略规划分析报告》
同时前瞻产业研究院还提供产业新赛道研究、投资可行性研究、产业规划、园区规划、产业招商、产业图谱、产业大数据、智慧招商系统、行业地位证明、IPO咨询/募投可研、专精特新小巨人申报、十五五规划等解决方案。如需转载引用本篇文章内容,请注明资料来源(前瞻产业研究院)。
更多深度行业分析尽在【前瞻经济学人APP】,还可以与500+经济学家/资深行业研究员交流互动。更多企业数据、企业资讯、企业发展情况尽在【企查猫APP】,性价比最高功能最全的企业查询平台。
前瞻产业研究院 - 深度报告 REPORTS
本报告前瞻性、适时性地对商业智能(BI)行业的发展背景、供需情况、市场规模、竞争格局等行业现状进行分析,并结合多年来商业智能(BI)行业发展轨迹及实践经验,对商业...
如在招股说明书、公司年度报告中引用本篇文章数据,请联系前瞻产业研究院,联系电话:400-068-7188。
品牌、内容合作请点这里:寻求合作 ››

前瞻经济学人
专注于中国各行业市场分析、未来发展趋势等。扫一扫立即关注。


























