重磅!2025年中国及31省市康复器械行业政策汇总及解读(全)
行业主要上市公司:可孚医疗(301087.SZ)、鱼跃医疗(002223.SZ)、翔宇医疗(688626.SH)、英科医疗(300677.SZ)、诚益通(300430.SZ)等
本文核心数据:政策汇总及解读;发展目标分析
1、政策历程图
中国康复器械行业政策历经三阶段:起步阶段(1943年-20世纪90年代),从成立义肢装配组、建假肢厂,到成立行业协会与标准化委员会、设专业学校,奠定行业基础;发展阶段(2010年-2016年),发布国家层面康复辅助器具目录,明确工伤保险配置管理办法,国务院首次将该产业作为独立业态部署;完善阶段(2016年后),出台多份国家战略文件,地方配套政策跟进,2023年修订目录新增551个产品,进一步适配功能障碍人群需求。

2、国家层面政策汇总及解读
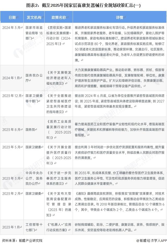
——国家层面康复器械行业政策汇总
近年来国家先后出台多项康复医疗器械行业相关政策,有力推动了行业高水平规范化发展,同时国内目前信息技术产业正快速起,国家鼓励医疗类康复器械与人工智能、物联网、5G等技术有机融合,对产业高质量转型发展形成重大利好。





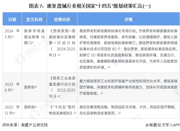
——国家“十四五”规划对康复器械行业发展的影响分析
国家“十四五”政策通过技术创新、标准化、市场准入、支付体系、产业集群等多维度支持,推动康复器械行业向高端化、智能化、普惠化发展。企业需把握政策机遇,聚焦核心技术研发和场景化产品创新,同时关注基层服务网络建设和国际化布局,以应对老龄化、慢性病等社会需求,实现行业持续增长。


——政策环境对康复器械行业发展的影响分析
国家政策从标准化规范、技术创新推动、需求与支付保障、产业生态支持、国际贸易开放五大维度发力,为中国康复器械行业明确发展方向、降低经营门槛、释放市场需求,全方位推动行业向标准化、高端化、规模化迈进。

3、各省市层面的政策汇总及解读
——31省市康复器械行业政策汇总
我国部分省市康复器械行业政策汇总如下:


——31省市康复器械行业发展目标解读
截至2025年,天津、山东、上海等部分省市先后发布康复器械行业相关政策,内容涵盖推动智能康复器械(如康复机器人、脑-机接口相关器械)、信息技术应用,建设产业园区与示范平台,促进康复医疗与辅助器具服务融合,提升康复介入率,给予补贴并探索医保支付,以推动康复器械产业高质量发展与服务升级。

更多本行业研究分析详见前瞻产业研究院《全球及中国康复器械行业发展前景与投资战略规划分析报告》
同时前瞻产业研究院还提供产业新赛道研究、投资可行性研究、产业规划、园区规划、产业招商、产业图谱、产业大数据、智慧招商系统、行业地位证明、IPO咨询/募投可研、专精特新小巨人申报、十五五规划等解决方案。如需转载引用本篇文章内容,请注明资料来源(前瞻产业研究院)。
更多深度行业分析尽在【前瞻经济学人APP】,还可以与500+经济学家/资深行业研究员交流互动。更多企业数据、企业资讯、企业发展情况尽在【企查猫APP】,性价比最高功能最全的企业查询平台。
前瞻产业研究院 - 深度报告 REPORTS
本报告前瞻性、适时性地对康复器械行业的发展背景、供需情况、市场规模、竞争格局等行业现状进行分析,并结合多年来康复器械行业发展轨迹及实践经验,对康复器械行业未来...
如在招股说明书、公司年度报告中引用本篇文章数据,请联系前瞻产业研究院,联系电话:400-068-7188。
品牌、内容合作请点这里:寻求合作 ››

前瞻经济学人
专注于中国各行业市场分析、未来发展趋势等。扫一扫立即关注。


























