2025年中国小家电产业市场主体分析 中国小家电行业企业约1.1万家【组图】
行业主要上市公司:苏泊尔(002032)、九阳股份(002242)、小熊电器(002959)、美的集团(000333)、飞科电器(603868)、科沃斯(603486)等。
本文核心数据:小家电行业企业数量;中国小家电行业企业经营状态分布;中国小家电行业企业注册资本分布
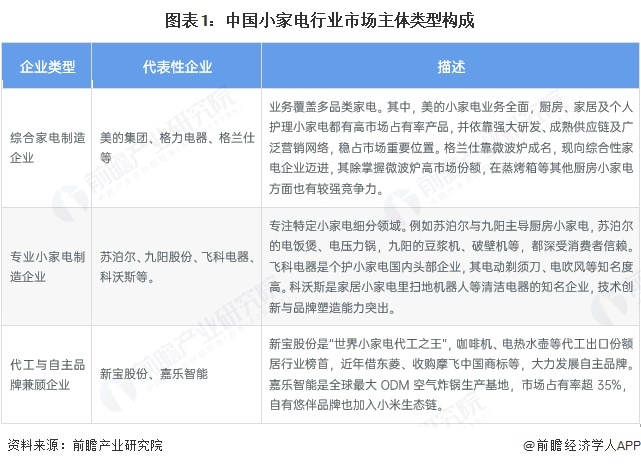
中国小家电行业市场主体类型
中国小家电行业中游制造商有多种类型,综合家电制造企业如美的、格力等,业务覆盖广且实力强;专业企业如苏泊尔、九阳等,专注细分领域且认可度高;代工与自主品牌兼顾企业如新宝、嘉乐智能等,代工份额大且发力自有品牌。

中国小家电产业企业约3.7万家
根据企查猫查询数据显示,我国小家电行业历年新注册企业数量整体呈增长趋势。截至2025年8月,中国小家电行业累计存续/在业注册企业共有1.1万家,2016-2020年新增企业数量较高,该区间内新增企业约4300家。整体来看,小家电行业企业竞争者数量不断提高。

根据企查猫查询数据显示,从注册企业经营状态来看,截至2025年8月,中国小家电行业的存续/在业企业1.1万家,占总企业数的43%;注销/吊销企业数量1.5万家,占总企业数的57%。总体上看,中国小家电行业企业经营情况相对较差,注销/吊销企业数量占比相对较高。

根据企查猫查询数据显示,截至2025年8月,中国小家电企业的注册资本主要分布在100万元以下,相关企业数量为6175家,占比52.8%;其次为200-500万元之间的企业,相关企业数量为3374家,占比28.8%。从整体来看,中国小家电企业注册资本在500万以上的企业约为18.4%,在1000万以上的企业占比达11.2%。小家电行业的企业注册规模较小。

根据企查猫查询数据显示,截至2025年8月,我国小家电行业民营企业数量最多,共有7989家民营企业,占比达92.4%,外商投资企业、港澳台商投资企业和国有企业数量相当,分别为160家、436家和60家,占比分别为1.9%、5.0%和0.7%。总体上看,民营企业是我国小家电行业发展中最鲜活的血液。

更多本行业研究分析详见前瞻产业研究院《中国小家电行业市场前瞻与投资战略规划分析报告》
同时前瞻产业研究院还提供产业新赛道研究、投资可行性研究、产业规划、园区规划、产业招商、产业图谱、产业大数据、智慧招商系统、行业地位证明、IPO咨询/募投可研、专精特新小巨人申报、十五五规划等解决方案。如需转载引用本篇文章内容,请注明资料来源(前瞻产业研究院)。
更多深度行业分析尽在【前瞻经济学人APP】,还可以与500+经济学家/资深行业研究员交流互动。更多企业数据、企业资讯、企业发展情况尽在【企查猫APP】,性价比最高功能最全的企业查询平台。
前瞻产业研究院 - 深度报告 REPORTS
本报告前瞻性、适时性地对小家电行业的发展背景、供需情况、市场规模、竞争格局等行业现状进行分析,并结合多年来小家电行业发展轨迹及实践经验,对小家电行业未来的发展...
如在招股说明书、公司年度报告中引用本篇文章数据,请联系前瞻产业研究院,联系电话:400-068-7188。
品牌、内容合作请点这里:寻求合作 ››

前瞻经济学人
专注于中国各行业市场分析、未来发展趋势等。扫一扫立即关注。


























