重磅!2025年中国及31省市小家电行业政策汇总及解读(全)
行业主要上市公司:苏泊尔(002032)、九阳股份(002242)、小熊电器(002959)、美的集团(000333)、飞科电器(603868)、科沃斯(603486)等
本文核心数据:国家政策;31省市政策;政策历程图;重点政策解读
1、政策历程图
小家电是我国家电行业的重要分支,也是智慧家居产业的重要组成部分。根据我国国民经济“十一五”计划至“十四五”规划,国家对小家电行业的支持政策经历了从“保证行业可持续发展”到“由家电大国发展成为家电强国”再到“积极推进创新发展”的变化。

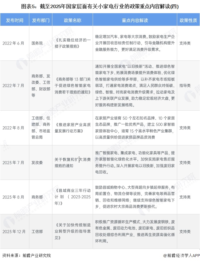
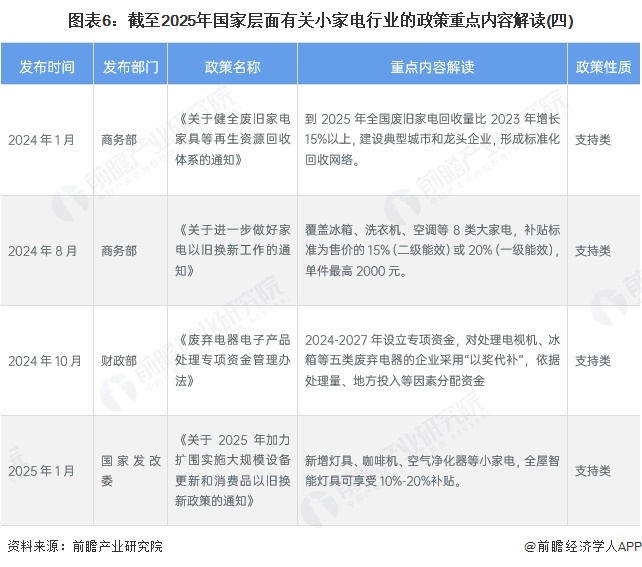
2、国家层面小家电行业政策汇总
——国家层面小家电行业政策汇总
自2015年以来,国务院、国家发改委、国家能源局等多部门都陆续印发了支持、规范小家电行业的发展政策,内容涉及小家电发展质量、小家电消费、小家电技术路线和小家电关税政策等内容:





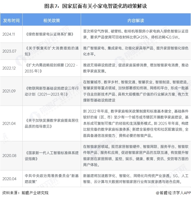
——小家电智能化政策解读
在小家电智能化发展方面,这主要是随着我国新一代信息技术的发展所提出的。随着5G技术、物联网技术以及人工智能技术等新一代技术的快速发展和普及,我国小家电行业发展也趋于智能化。根据2021年4月《关于加快发展数字家庭提高居住品质的指导意见》明确提出到2025年年底,构建比较完备的数字家庭标准体系;新建全装修住宅和社区配套设施,全面具备通信连接能力,拥有必要的智能产品。2024年11月《绿色智能家电认证体系扩展》的发布,首次将空气炸锅、破壁机、咖啡机等厨房小家电纳入绿色智能认证目录。

——小家电消费政策解读
在小家电消费政策方面,国务院、国家发改委、工信部等相关部门也陆续出台相关政策促进小家电消费工作,具体内容包括促进升级消费、以旧换新、家电下乡和绿色化、智能化产品的替代消费等。近两年来,国家通过推行加大小家电消费补贴方式,促进消费者购买小家电产品。

——国家层面小家电行业发展目标解读
根据《中国家电工业“十四五”发展指导意见》,明确了“十四五”时期我国家电工业的总体发展目标为,持续提升行业的全球竞争力、创新力和影响力,到2025年,成为全球家电科技创新的引领者。

3、各省市层面小家电行业政策汇总
——31省市小家电行业政策汇总
我国的小家电制造企业主要集中于广东省和东部沿海省市;因此从政策层面来看,除广东省的行业政策主要围绕生产供给端以外,其余绝大部分省份主要围绕于需求端的促进消费。


——31省市小家电行业发展目标解读
具体来看现有省市已出台的相关小家电行业政策来看,绝大部分均是围绕家电回收、家电下乡、促进更新消费为主,由于2022年以来新冠肺炎疫情和乌克兰危机导致风险挑战增多,2022年5月国务院颁布《关于印发扎实稳住经济一揽子政策措施的通知》,各省市政府均落实出台具体政策通过实行家电补贴促进消费。广东省作为我国小家电生产主要省份,其政策则主要围绕绿色生产和智能化发展,并积极探索建立电商平台促进小家电流通。云南省则更注重小家电行业的知识产权保护。

更多本行业研究分析详见前瞻产业研究院《中国小家电行业市场前瞻与投资战略规划分析报告》
同时前瞻产业研究院还提供产业新赛道研究、投资可行性研究、产业规划、园区规划、产业招商、产业图谱、产业大数据、智慧招商系统、行业地位证明、IPO咨询/募投可研、专精特新小巨人申报、十五五规划等解决方案。如需转载引用本篇文章内容,请注明资料来源(前瞻产业研究院)。
更多深度行业分析尽在【前瞻经济学人APP】,还可以与500+经济学家/资深行业研究员交流互动。更多企业数据、企业资讯、企业发展情况尽在【企查猫APP】,性价比最高功能最全的企业查询平台。
前瞻产业研究院 - 深度报告 REPORTS
本报告前瞻性、适时性地对小家电行业的发展背景、供需情况、市场规模、竞争格局等行业现状进行分析,并结合多年来小家电行业发展轨迹及实践经验,对小家电行业未来的发展...
如在招股说明书、公司年度报告中引用本篇文章数据,请联系前瞻产业研究院,联系电话:400-068-7188。
品牌、内容合作请点这里:寻求合作 ››

前瞻经济学人
专注于中国各行业市场分析、未来发展趋势等。扫一扫立即关注。

























