【投资视角】启示2025:中国康复器械行业投融资及兼并重组分析(附投融资事件、产业基金和兼并重组等)
行业主要上市公司:可孚医疗(301087.SZ)、鱼跃医疗(002223.SZ)、翔宇医疗(688626.SH)、英科医疗(300677.SZ)、诚益通(300430.SZ)等
本文核心数据:融资事件;投对外投资布局
1、康复器械行业投融资现状
——融资事件汇总
IT桔子数据显示,2020-2025年中国康复器械行业投融资事件汇总如下:


注:查询时间2025年8月27日
——融资规模解析
中国康复医器械业,2016-2019年投融资事件较多,之后2020-2024年投融资事件数量有所减少。2024年投融资事件达4起,金额约2.31亿元。2025年1-8月,中国康复器械行业投融资事件发生5起,已超过2024年全年融资数,投融资金额达6.60亿元,接近2024年的3倍。

注:查询时间2025年8月27日。
——单笔融资解析
从康复器械行业的单笔投融资情况来看,中国康复器械行业融资单笔融资情况呈现波动趋势,其中峰值位于2023年,单笔融资金额高达1.69亿元。2025年1-8月单笔融资金额约1.32亿元。

注:查询时间2025年8月27日。
——融资轮次解析
从2013-2025年中国康复器械行业投融资轮次上看,A轮及以前融资事件较多,表明行业逐渐进入成长期,吸引了更多资本的投入;而C轮及以后的融资轮次数量相对较少,反映出随着企业成长,投资者对成熟项目的选择更为谨慎。

注:查询时间2025年8月27日。
——融资区域解析
从中国康复器械融资区域分布来看,上海占比43%,广东占比28%,北京占比均为21%,其余省份占比较低。

注:查询时间2025年8月27日。
2、康复器械行业对外投资现状
——对外投资区域布局
通过汇总代表性康复器械行业上市企业对外投资企业情况可知,中国康复器械行业上市企业投资于河南、江苏省和湖南省企业数量居多。

注:查询时间2025年8月27日。
——对外投资行业布局
从中国康复器械行业上市企业投资行业布局来看,制造业占比28%,科学研究和技术服务业占比21%,科学研究和技术服务业占比23%。

注:查询时间2025年8月27日。
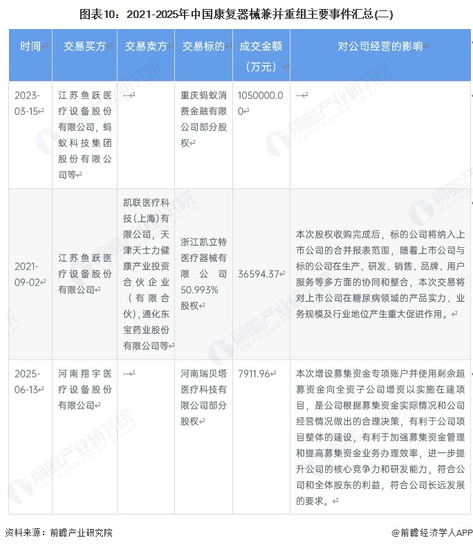
3、康复器械行业兼并重组目的以横向并购为主
目前,中国康复器械行业兼并重组事件数量较多,以横向整合为主,具体情况如下:


4、康复器械行业投融资及兼并重组总结

更多本行业研究分析详见前瞻产业研究院《全球及中国康复器械行业发展前景与投资战略规划分析报告》
同时前瞻产业研究院还提供产业新赛道研究、投资可行性研究、产业规划、园区规划、产业招商、产业图谱、产业大数据、智慧招商系统、行业地位证明、IPO咨询/募投可研、专精特新小巨人申报、十五五规划等解决方案。如需转载引用本篇文章内容,请注明资料来源(前瞻产业研究院)。
更多深度行业分析尽在【前瞻经济学人APP】,还可以与500+经济学家/资深行业研究员交流互动。更多企业数据、企业资讯、企业发展情况尽在【企查猫APP】,性价比最高功能最全的企业查询平台。
前瞻产业研究院 - 深度报告 REPORTS
本报告前瞻性、适时性地对康复器械行业的发展背景、供需情况、市场规模、竞争格局等行业现状进行分析,并结合多年来康复器械行业发展轨迹及实践经验,对康复器械行业未来...
如在招股说明书、公司年度报告中引用本篇文章数据,请联系前瞻产业研究院,联系电话:400-068-7188。
品牌、内容合作请点这里:寻求合作 ››

前瞻经济学人
专注于中国各行业市场分析、未来发展趋势等。扫一扫立即关注。

























