【干货】新能源汽车电机及控制器产业链全景梳理及区域热力地图
以下数据及分析来自于前瞻产业研究院新能源汽车电机及控制器研究小组发布的《中国新能源汽车电机及控制器行业市场前瞻与投资战略规划分析报告》。
行业主要上市公司:比亚迪(002594)、江特电机(002176)、卧龙电驱(600580)、大洋电机(002249)、双林股份(300100)、方正电机(002196)、汇川技术(300124)、菱电电控(688667)、英搏尔(300681)、巨一科技(688162)等。
本文核心数据:新能源汽车电机及控制器产业链生态图谱、区域分布
新能源汽车电机及控制器产业链全景梳理
新能源汽车电机及控制器行业产业链上游是驱动电机及电机控制器的原材料及配件供应商,中游是电机驱动系统生产,下游是新能源汽车行业渠道销售商、配套厂商和最终客户。

新能源汽车电机及控制器上游原材料供应商主要包括宝钢股份、北方稀土、沪电股份、斯凯孚、西门子等;下游新能源汽车制造商包括上汽集团、中国一汽、比亚迪、特斯拉、蔚来等国内外新能源汽车制造商。

新能源汽车电机及控制器产业链区域热力地图:长三角、珠三角地区分布最集中
新能源汽车电机及控制器企业分布主要集中在长三角、珠三角等地区,显示出明显的新能源汽车电机及控制器产业集聚特征。

从新能源汽车电机及控制器产业链代表性企业分布情况来看,广东、江苏、浙江等地代表性企业较多。其中,广东有比亚迪、大洋电机、汇川技术、英搏尔等企业;江苏有新泉股份、精锻科技等企业;浙江有卧龙电驱、双林股份、方正电机等企业。

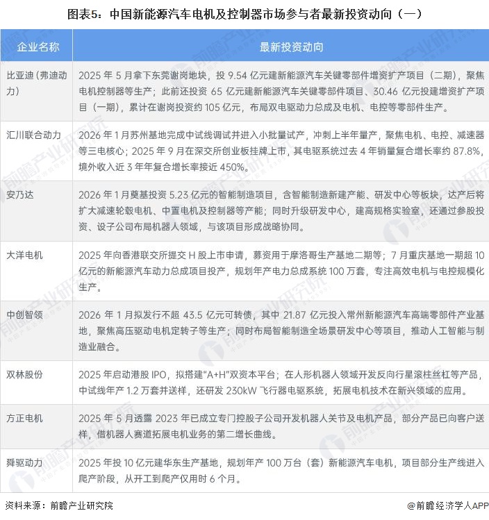
中国新能源汽车电机及控制器市场参与者最新投资动向
当前,中国新能源汽车电机及控制器市场参与者布局上一方面向长三角、华南等产业集群集中,贴近主机厂设厂提升配套效率,另一方面通过海外设厂、边境设出口加工基地拓展国际市场。同时,企业普遍通过垂直整合产业链、推进关键零部件国产替代、应用绿电等方式构建供应链抗风险能力,同时围绕电机周边配套部件、散热防护等关联领域投资,强化与上下游的协同适配性。


更多本行业研究分析详见前瞻产业研究院《中国新能源汽车电机及控制器行业市场前瞻与投资战略规划分析报告》。
同时前瞻产业研究院还提供产业大数据、产业研究报告、产业规划、园区规划、产业招商、产业图谱、智慧招商系统、行业地位证明、IPO咨询/募投可研、专精特新小巨人申报等解决方案。在招股说明书、公司年度报告等任何公开信息披露中引用本篇文章内容,需要获取前瞻产业研究院的正规授权。
更多深度行业分析尽在【前瞻经济学人APP】,还可以与500+经济学家/资深行业研究员交流互动。更多企业数据、企业资讯、企业发展情况尽在【企查猫APP】,性价比最高功能最全的企业查询平台。
前瞻产业研究院 - 深度报告 REPORTS
本报告前瞻性、适时性地对新能源汽车电机及控制器行业的发展背景、供需情况、市场规模、竞争格局等行业现状进行分析,并结合多年来新能源汽车电机及控制器行业发展轨迹及...
如在招股说明书、公司年度报告中引用本篇文章数据,请联系前瞻产业研究院,联系电话:400-068-7188。
品牌、内容合作请点这里:寻求合作 ››

前瞻经济学人
专注于中国各行业市场分析、未来发展趋势等。扫一扫立即关注。


























