2026年全球床上用品发展趋势 预计2031年全球市场规模将达1878亿美元【组图】
以下数据及分析来自于前瞻产业研究院床上用品研究小组发布的《中国床上用品行业市场前瞻与投资战略规划分析报告》
行业主要上市公司:罗莱生活(002293.SZ)、富安娜(002327.SZ)、水星家纺(603365.SH)、梦洁家纺(002397.SZ)、远梦家居(835735.NQ)、孚日集团(002083.SZ)
本文核心数据:床上用品;发展趋势;
多重因素赋能,床上用品市场稳步增长
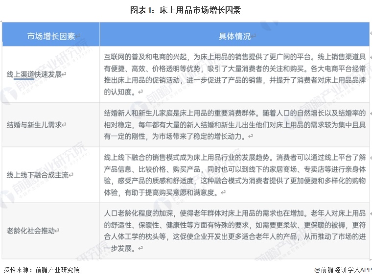
当下床上用品市场的增长得益于多重核心因素驱动,互联网普及带动线上渠道快速发展,电商平台的便捷性与促销活动有效拓宽销售渠道、提升品牌认知,同时线上线下深度融合成为行业主流模式,兼顾信息选购与实体体验,大幅提升消费者购买意愿;结婚与新生儿群体带来的刚性需求为市场提供稳定持续的消费动力,而人口老龄化程度加深则进一步推动老年群体对舒适、健康、功能性床上用品的需求增长,倒逼企业优化产品供给,这些因素共同发力,既支撑起市场稳步扩容,也推动行业朝着数字化、场景化、健康化的趋势持续发展。

2031年全球床上用品市场规模将达到1878亿美元
全球床上用品市场整体发展前景十分乐观,在消费升级、居住品质需求提升等多重因素驱动下,行业呈现稳步扩张的良好发展态势。全球床上用品市场规模将持续稳步增长,预计到2031年整体市场规模将达到1878亿美元,2026—2031年期间年均复合增长率维持在7.4%,未来行业增长动力充足,具备广阔的发展空间与市场潜力。

消费者对床上用品品质需求提升
随着人们生活水平的提高,消费者对床上用品的品质要求越来越高,不再仅仅满足于基本的保暖和舒适,更加注重材质的优质性、工艺的精湛性以及产品的耐用性,83%的消费者认为床上用品的舒适性和支撑性是重要的特性。

智能床上用品产品兴起
科技的进步促使床上用品行业向智能化方向发展,智能床垫、智能枕头、智能被子等产品应运而生。这些智能产品具备温度控制、睡眠跟踪、按摩放松集成智能家居连接等多种功能,能够为消费者提供更加个性化、优化的睡眠解决方案,从而推动了市场的增长,预计到2030年全球智能床垫市场规模将达到25亿美元,2023-2030年年均增长率5.6%。


更多本行业研究分析详见前瞻产业研究院《中国床上用品行业市场前瞻与投资战略规划分析报告》。
同时前瞻产业研究院还提供产业大数据、产业研究报告、产业规划、园区规划、产业招商、产业图谱、智慧招商系统、行业地位证明、IPO咨询/募投可研、IPO工作底稿咨询等解决方案。在招股说明书、公司年度报告等任何公开信息披露中引用本篇文章内容,需要获取前瞻产业研究院的正规授权。
更多深度行业分析尽在【前瞻经济学人APP】,还可以与500+经济学家/资深行业研究员交流互动。
前瞻产业研究院 - 深度报告 REPORTS
本报告前瞻性、适时性地对床上用品行业的发展背景、供需情况、市场规模、竞争格局等行业现状进行分析,并结合多年来床上用品行业发展轨迹及实践经验,对床上用品行业未来...
如在招股说明书、公司年度报告中引用本篇文章数据,请联系前瞻产业研究院,联系电话:400-068-7188。
品牌、内容合作请点这里:寻求合作 ››

前瞻经济学人
专注于中国各行业市场分析、未来发展趋势等。扫一扫立即关注。


























