【环氧树脂】行业市场规模:2025年中国环氧树脂行业市场规模约300亿元 涂料及油漆市场占比约41%
行业主要上市公司:宏昌电子(603002.SH)、圣泉集团(605589)、东材科技(601208)等;
本文核心数据:中国环氧树脂行业市场规模
2025年中国环氧树脂行业市场规模约300亿元
中国环氧树脂行业始于1958年,经过六十余年的发展,当前中国环氧树脂行业已成为全球最大生产与消费国,形成完整产业链,通用产品自给率高、出口稳定,同时面临结构性过剩与高端供给不足的问题。行业在电子电气、风电、复合材料等高端领域加速国产替代,龙头企业推动技术升级与产能优化,整体向高端化、绿色化、集约化方向转型。2025年中国环氧树脂行业市场规模约300亿元,近两年行业复合增速14.00%。

应用市场
从消费结构看,当前国内环氧树脂下游行业分化态势愈发清晰,传统涂料领域受地产下行影响整体趋缓,美缝、地坪等细分需求收缩,但汽车、船舶、基建等应用仍贡献稳定增量;电子电工行业呈现“冰火两重天”,传统消费电子订单承压,而新能源汽车、高阶覆铜板、AI服务器、5G通信等对特种环氧树脂需求持续走强,结构性缺口依然存在。根据数据显示,当前涂料及油漆市场和电子电气市场是中国环氧树脂行业最大的两个细分应用市场,占比分别达到41%和27%。

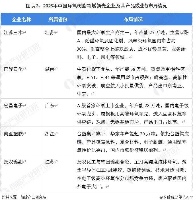
产业竞争
当前我国环氧树脂行业竞争格局呈现头部集中、分层明显的特点,龙头企业凭借产业链配套、技术与成本优势占据主导,通用产品市场竞争激烈。中小型企业多集中于低端通用领域,同质化竞争突出。部分企业在电子级、风电级等高端产品实现突破,逐步替代进口,行业整体向规模化、高端化、一体化加速整合。部分企业具体布局情况如下:

更多本行业研究分析详见前瞻产业研究院《中国环氧树脂(EP)行业发展前景与投资战略规划分析报告》,同时前瞻产业研究院还提供产业大数据、产业研究、政策研究、产业链咨询、产业图谱、产业规划、园区规划、产业招商引资、IPO募投可研、IPO业务与技术撰写、IPO工作底稿咨询等解决方案。
更多深度行业分析尽在【前瞻经济学人APP】,还可以与500+经济学家/资深行业研究员交流互动。
前瞻产业研究院 - 深度报告 REPORTS
本报告前瞻性、适时性地对环氧树脂(EP)行业的发展背景、供需情况、市场规模、竞争格局等行业现状进行分析,并结合多年来环氧树脂(EP)行业发展轨迹及实践经验,对环氧...
如在招股说明书、公司年度报告中引用本篇文章数据,请联系前瞻产业研究院,联系电话:400-068-7188。
品牌、内容合作请点这里:寻求合作 ››

前瞻经济学人
专注于中国各行业市场分析、未来发展趋势等。扫一扫立即关注。


























