2026年全球冲锋衣行业市场发展现状 全球冲锋衣市场规模升至182亿美元【组图】
以下数据及分析来自于前瞻产业研究院冲锋衣研究小组发布的《全球及中国装饰服装行业市场调研及投资前景分析报告》。
行业主要上市公司:安踏体育(02020.HK)、探路者(300005.SZ)、波司登(03998.HK)、三夫户外(002780.SZ)等。
本文核心数据:全球冲锋衣市场规模;市场规模预测;
1、冲锋衣日常通用属性增强
全球冲锋衣的演进始于人类对“防水透气”的渴求,从因纽特人的动物肠衣到工业革命的油蜡帆布,这一命题始终未被真正攻克。1969年戈尔公司实验室中ePTFE薄膜的意外诞生成为历史分水岭,GORE-TEX面料让暴雨与干爽首次得以共存,而1998年始祖鸟Alpha SV的推出则用极致的轻量化与精密压胶将硬壳推向了工业美学的高峰。千禧年后,技术壁垒被多元打破,eVent、Polartec等新阵营向霸主地位发起挑战,中国制造力量亦从代工端反向突破自研膜技术,加速核心科技平民化。冲锋衣从阿尔卑斯山脉的登顶护甲,经由社交媒体重塑,成为都市衣橱的日常叙事,功能与时尚的边界彻底消融。

2、全球冲锋衣市场规模达182亿美元
2021年至2025年全球冲锋衣市场规模从150亿美元稳步攀升至182亿美元,复合增长率维持在5%左右。这一增长态势在全球宏观经济波动背景下尤显韧性,疫情后户外运动热情的系统性释放构成了需求端的基本盘,而更深层的驱动力来自冲锋衣角色定位的根本性迁移,冲锋衣已成为连接都市日常与自然向往的通用符号。这一轮增长曲线中亚太地区贡献了显著增量,中国市场2023年后的爆发式破圈成功将冲锋衣从装备货架推入时尚语境,为全球大盘注入了区别于欧美传统户外市场新的增长引擎。

3、全球冲锋衣品牌技术升维
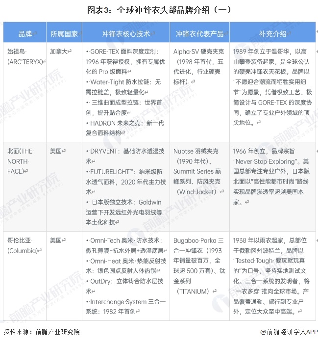
全球冲锋衣头部品牌有始祖鸟、北面、哥伦比亚、猛犸象和狼爪等。始祖鸟以Alpha SV硬壳和深度定制的GORE-TEX技术树立行业标杆;北面凭借FUTURELIGHT™科技与Summit Series专业线稳居一线,其日本版以独立设计主导都市户外潮流;哥伦比亚首创三合一系统并搭载Omni科技体系,以高性价比和实地测试文化覆盖大众市场;猛犸象作为软壳鼻祖,以Ultimate系列和艾格极限硬壳传承160年高山基因;狼爪依托TEXAPORE薄膜技术立足欧洲户外。


4、安踏以两笔跨国收购构建全球冲锋衣品牌金字塔
安踏体育通过对两大全球冲锋衣品牌的战略性收购,系统构建了从高端顶奢到大众户外的完整品牌金字塔。2019年,安踏联合方源资本、腾讯等组成财团,以46亿欧元完成对芬兰亚玛芬体育Amer Sports的整体私有化收购,这是中国体育用品行业史上最大规模的跨国并购案。亚玛芬体育旗下拥有加拿大顶级户外品牌始祖鸟Arc‘teryx、法国山地户外品牌萨洛蒙Salomon、美国网球装备品牌威尔胜Wilson等十余个专业运动品牌。2025年4月,安踏再次出手,以2.9亿美元现金全资收购德国户外品牌狼爪Jack Wolfskin,交易于同年6月完成交割,狼爪成为安踏间接全资附属公司。收购完成后,安踏火速任命曾成功推动始祖鸟中国崛起的姚剑出任狼爪全球总裁,意图复制高端品牌复兴经验,填补集团在户外赛道中端市场的战略空白。至此,安踏通过两次标志性收购,完成了全价格带户外品牌拼图,将“单聚焦、多品牌、全球化”战略推向纵深。

5、预计到2031年全球冲锋衣规模约为237亿美元
未来全球冲锋衣市场的增长将由技术创新、消费升级、可持续发展及区域市场深化四大引擎协同驱动。技术端,智能化装备加速渗透,AI与物联网技术赋能GPS定位、智能温控等功能,轻量化碳纤维及可降解再生纤维等环保材料应用占比增长,直接推动产品性能与价值跃升;在需求端,全球户外活动参与度显著提升,叠加“户外+文旅”“户外+社交”等融合场景爆发,同时消费者对高性能面料的偏好增强,多功能、全季候服装需求旺盛,直接拉动客单价与复购率。可持续发展正从倡议变为刚需,欧盟及多国环保法规倒逼企业加速无氟膜、再生纤维等绿色技术商业化,头部品牌已通过旧衣回收、装备租赁等循环经济模式构建差异化壁垒。区域层面,北美与欧洲凭借成熟的户外文化与高购买力保持稳定增长,亚太地区则因中国市场的消费破圈、印度与东南亚新兴经济体的户外参与率激增,成为增速最快的增长极。预计到2031年全球冲锋衣规模约为237亿美元。

更多本行业研究分析详见前瞻产业研究院《全球及中国装饰服装行业市场调研及投资前景分析报告》。
同时前瞻产业研究院还提供产业大数据、产业研究报告、产业规划、园区规划、产业招商、产业图谱、智慧招商系统、IPO募投可研、IPO业务与技术撰写、IPO工作底稿咨询等解决方案。
在招股说明书、公司年度报告等任何公开信息披露中引用本篇文章内容,需要获取前瞻产业研究院的正规授权。如有IPO业务合作需求请直接联系前瞻产业研究院IPO团队,联系方式:400-068-7188。
更多深度行业分析尽在【前瞻经济学人APP】,还可以与500+经济学家/资深行业研究员交流互动。
前瞻产业研究院 - 深度报告 REPORTS
本报告以产量、销量、消费、进出口等为切入点全面分析了装饰服装市场,并涵盖新冠肺炎疫情对中国装饰服装未来发展的影响。全球与中国市场主要企业产品特点、产品规格、不...
如在招股说明书、公司年度报告中引用本篇文章数据,请联系前瞻产业研究院,联系电话:400-068-7188。
品牌、内容合作请点这里:寻求合作 ››

前瞻经济学人
专注于中国各行业市场分析、未来发展趋势等。扫一扫立即关注。


























