投资郑州 |一文看懂郑州市人工智能产业发展现状与投资机会前瞻(附人工智能产业现状、空间布局、投资机会分析等)
1、郑州市人工智能产业政策环境
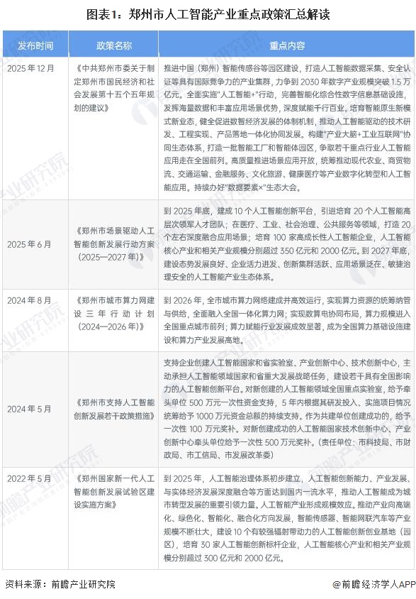
——郑州市人工智能产业重点政策梳理
郑州市人工智能产业拥有较为完善的政策环境,相关政策覆盖不同发展阶段,形成了系统性的支撑体系。2022年,郑州市出台相关实施方案,明确到2025年人工智能核心产业和相关产业规模分别超过300亿元和2000亿元,计划建设创新创业基地、培育创新标杆企业。2024年,先后发布算力网建设行动计划和支持人工智能创新发展的政策措施,前者明确到2026年建成城市算力网络并进入全国重点城市前列,后者对新创建的人工智能领域高能级创新平台给予资金奖补。2025年,发布场景驱动行动方案和“十五五”规划建议,明确2025年底和2027年底的发展目标,推进园区建设、实施“人工智能+”行动、开放应用场景,力争到2030年数字产业规模突破1.5万亿元,推动人工智能产业持续发展。

——郑州市人工智能产业各区域政策
郑州高新区与郑州航空港经济综合实验区结合自身产业基础,分别出台人工智能产业相关政策,形成差异化支持导向。郑州高新区围绕算力集聚与生态构建,提出汇聚量子计算、超级计算、人工智能计算等数算产业要素,以算力服务推动科技创新,着力打造AIGC产业发展先行区与产业集聚地。郑州航空港经济综合实验区出台18条具体支持措施,聚焦数据要素、算法创新、大模型开发应用、场景建设、产业集聚等方面给予扶持,对数据服务类项目最高给予100万元支持,对多模态通用大模型、行业专用大模型研发训练和应用最高给予1000万元奖补,两地政策分别侧重算力生态建设与产业要素奖补,共同支撑郑州市人工智能产业发展。

2、郑州市人工智能产业链图谱
——郑州市人工智能产业链图谱
人工智能产业链包括:上游基础层为芯片和智能传感器等;中游技术层包括计算机视觉、知识图谱、语音识别和机器学习等;下游应用领域包括无人机、智慧金融、智能制造等。郑州市人工智能产业链整体企业规模庞大,全市人工智能相关企业超4万家,芯片、智能传感器、无人机、智能制造等上下游配套产业分别拥有3502家、355家、718家、245家企业。

注:1)统计时间:2026/2/10;2)统计口径:关键词范围包括“企业名”、“企业简介”、“经营范围”、“商标”等,企业登记状态为“正常状态”、“存续/在业”、“迁出”。
——郑州市人工智能产业链图谱(按区域维度)
郑州市人工智能产业区域分布上高度集聚于金水区、中原区、管城回族区、二七区等主城区,其中金水区在人工智能及芯片产业布局中均占据领先地位,是全市人工智能产业发展的核心区域,各县域板块虽有布局但企业数量相对较少,整体形成以中心城区为核心引领、县域协同配套的产业空间格局,产业链条相对完整,核心环节与配套环节发展层次分明。

注:统计时间:2026/2/10。
3、郑州市人工智能产业发展规模
郑州市政府办公室印发《郑州市场景驱动人工智能创新发展行动方案(2025—2027年)》,明确提出,郑州市要发挥场景驱动创新优势,抢抓人工智能技术革命和发展机遇,推动“人工智能+”行动实施,助力郑州打造具有全国影响力的人工智能创新发展新高地。截至2025年年底,郑州市人工智能核心产业规模超300亿元,相关产业规模突破1000亿元。

4、郑州市人工智能产业企业布局分析
——郑州市人工智能产业企业总数
截至2025年年底,郑州市积极引进华为鸿蒙及欧拉生态创新中心等优质企业,已汇聚100余家产业链重点企业,培育省市标杆企业64家,构建了覆盖基础层、技术层、产品层到行业应用层的全产业链。

——郑州市人工智能产业企业空间布局
郑州市人工智能产业企业整体呈现“两核引领、三区协同、多点联动”的空间布局结构,企业集聚度高、区域分工明确。郑东新区作为核心区,集聚超聚变、中原动力、华为开发者创新中心等企业与平台,以总部经济、算法研发、大模型与创新应用为主要方向。郑州高新区依托汉威科技、中科慧远等龙头,聚焦智能传感器、算力服务、工业视觉与机器人核心部件,形成感知与算力特色集群。金水区布局应用与数字文创类企业,经开区以郑煤机、中铁装备等为代表,侧重工业智能与高端装备智能化。航空港区集聚科大讯飞、新华三、超聚变智慧工厂等,围绕智算中心发展大模型、智慧物流与智能机器人。其他区县以配套型、场景应用型企业为补充,全市形成核心引领、错位发展、上下游协同的空间格局。

——郑州市人工智能产业载体空间布局
近年来,郑州以建设国家新一代人工智能创新发展试验区为引领,积极推进园区规划与建设。目前,全市纳入统计的218个产业园中,以人工智能为主导产业的园区有22个,其中已建成13个(含一期建成),占全省人工智能园区总数的60%以上。当前,郑州人工智能园区空间布局呈“两核三区多点”格局:以郑东新区和高新区为核心,以金水区、经开区和航空港区为重要载体,辐射带动荥阳、中原等区县(市)的专业化园区发展。
我市人工智能产业发展格局整体呈现“两核引领,三区协同,多点联动”。“两核引领”即以郑东新区和高新区为核心。郑东新区规划建设了中原科技城人工智能科技园、河南省元宇宙科创产业园、河南省区块链产业园、鲲鹏软件小镇等7个人工智能园区。高新区规划布局了郑州天健湖智联网产业园、中国(郑州)智能传感谷、高新区数算产业园等5家人工智能园区;“三区协同”即以金水区、经开区和航空港区为主,聚集了河南金科人工智能生态产业园、郑州元宇宙产业园、中铁智能化高端装备产业园、郑煤机工业智能示范基地、中原云计算大数据产业园等8家人工智能园区;“辐射多极”即以荥阳、中原、二七等区县(市)依托创新综合体、创新孵化器、创客中心等,规划建设了荥阳市数字经济产业园、中原人工智能(机器人)园区等产业集聚区,形成了辐射带动效应。

5、郑州市人工智能产业融资分析
——郑州市人工智能产业融资现状分析
截至2026年2月,郑州市人工智能产业融资整体活跃度稳步提升但仍处成长期。从时间看,2021—2026年累计披露融资事件16笔,融资金额约2.8亿元人民币(含1000万美元),2025年融资热度回升,全年完成5笔融资,尚跃智能、优碧技术等企业连续获投,显示资本对本地AI企业认可度提升。从轮次看,以天使轮、Pre‑A轮等早期融资为主,占比超70%,B轮及以后成熟项目较少,反映产业仍以初创培育为主。从金额看,单笔融资多在千万级及以下,仅尚跃智能获1亿元战略投资,整体规模偏小。从主体看,本地资本(郑州高新产投、豫资开勒等)与省市区引导基金活跃,外部机构(普华、经纬、中信建投等)逐步参与,2025年10亿元河南汇融人工智能产业基金落地,强化了政府引导与资本协同。从企业看,优碧技术、尚跃智能等少数企业获多轮融资,成为资本聚焦标的,多数企业仍处早期融资阶段。
整体来看,郑州AI融资生态逐步完善,但早期属性明显、大额融资稀缺、成熟项目不足,仍需依托专项基金与场景开放进一步吸引长期资本与头部项目。

注:统计时间:2026年2月10日。
——郑州市人工智能产业融资区域分布
郑州市人工智能产业融资区域分布中,郑东新区以5家居首位,是全市AI融资最活跃区域,体现出其在总部经济、创新企业集聚方面的突出优势;郑州高新区与管城回族区分别有3家,高新区依托算力与传感产业基础、管城回族区依托数字经济载体,形成较强资本吸引力;金水区、经开区、新郑市、中原区各有1家,整体分布相对均衡但活跃度较低。

注:统计时间:2026年2月10日。
6、郑州市人工智能产业投资机会分析
——郑州市各区人工智能产业发展规划
郑东新区将组建中原人工智能产业研究院和中豫具身智能实验室,集聚人工智能头部企业20余家;发挥国家超算互联网核心节点工程引领作用,培育集聚算力领军企业15家,中原算力谷揭牌;围绕天健先进医学生物实验室、龙湖现代免疫实验室,引进生物医药企业近20家;依托河南省科学院,落地墨子实验室、国科量子、长江量子等科研院所和创新团队14家。高新区未来人工智能产业发展规划主要有四个方面:一是持续推进高新·数算产业园等专业园区高水平建设,形成特色鲜明、优势突出的人工智能产业集群,打造中部人工智能研发与转化高地。二是完善企业梯度培育机制,深化与头部企业合作,精准引育人工智能领域企业。三是围绕优势产业,打造更多细分行业大模型,推进人工智能与实体经济深度融合。四是持续拓宽应用场景,加快推进“人工智能+”赋能行动,推动人工智能技术在更多领域的深度应用。

——郑州市人工智能产业优势及投资机会
在政策体系上,形成了从发展规划、专项行动到资金扶持的完整政策链条,为产业发展提供了有力保障。在产业链基础方面,智能传感器、智能网联汽车等特色产业已形成规模优势,同时通过超前布局城市算力网建设,为人工智能发展夯实了基础设施支撑。在创新生态构建上,通过高额奖补支持国家级创新平台创建,积极引进高层次人才团队,推动技术研发与产业落地协同发展。在市场应用层面,郑州拥有丰富的应用场景资源,并在医疗、工业、社会治理等领域持续开放深度应用场景,为人工智能技术落地转化提供了广阔空间。

更多本行业研究分析详见前瞻产业研究院《中国人工智能行业发展前景预测与投资战略规划分析报告》。
同时前瞻产业研究院还提供产业新赛道研究、投资可行性研究、产业规划、园区规划、产业招商、产业图谱、产业大数据、智慧招商系统、行业地位证明、IPO咨询与募投可研、专精特新小巨人申报、十五五规划等解决方案。如需转载引用本篇文章内容,请注明资料来源(前瞻产业研究院)。
更多深度行业分析尽在【前瞻经济学人APP】,还可以与500+经济学家与资深行业研究员交流互动。更多企业数据、企业资讯、企业发展情况尽在【企查猫APP】,性价比最高功能最全的企业查询平台。
前瞻产业研究院 - 深度报告 REPORTS
本报告前瞻性、适时性地对人工智能行业的发展背景、供需情况、市场规模、竞争格局等行业现状进行分析,并结合多年来人工智能行业发展轨迹及实践经验,对人工智能行业未来...
如在招股说明书、公司年度报告中引用本篇文章数据,请联系前瞻产业研究院,联系电话:400-068-7188。
品牌、内容合作请点这里:寻求合作 ››

前瞻经济学人
专注于中国各行业市场分析、未来发展趋势等。扫一扫立即关注。

























