重磅!2026年中国及31省市保险行业政策汇总及解读(全)
以下数据及分析来自于前瞻产业研究院保险研究小组发布的《中国保险行业市场前瞻与投资规划分析报告》。
行业主要上市公司:中国太保(601601);中国人寿(601628);新华保险(601336);中国人保(601319);中国平安(601318)等。
本文核心数据:保险政策汇总、政策解读
1、 政策历程图
中国保险政策历经从基础构建到深化服务国家战略的演进。“八五”至“九五”以1995年《保险法》颁布为标志,奠定了法律基石。“十五”期间,政策着力健全体系。“十一五”开局的2006年“国十条”具有里程碑意义,首次系统定位保险的三大功能。“十二五”至“十三五”以2014年“新国十条”为核心,明确建设现代保险服务业,推动其成为社会保障重要支柱。“十四五”聚焦高质量发展与服务民生。“十五五”规划强调,行业发展需紧密围绕金融“五篇大文章”,在科技金融、绿色金融、普惠金融、养老金融、数字金融等重点领域精准发力,标志着保险业进入深度融入国家大局、主动管理风险、提供综合解决方案的新阶段。

2、国家层面政策汇总及解读
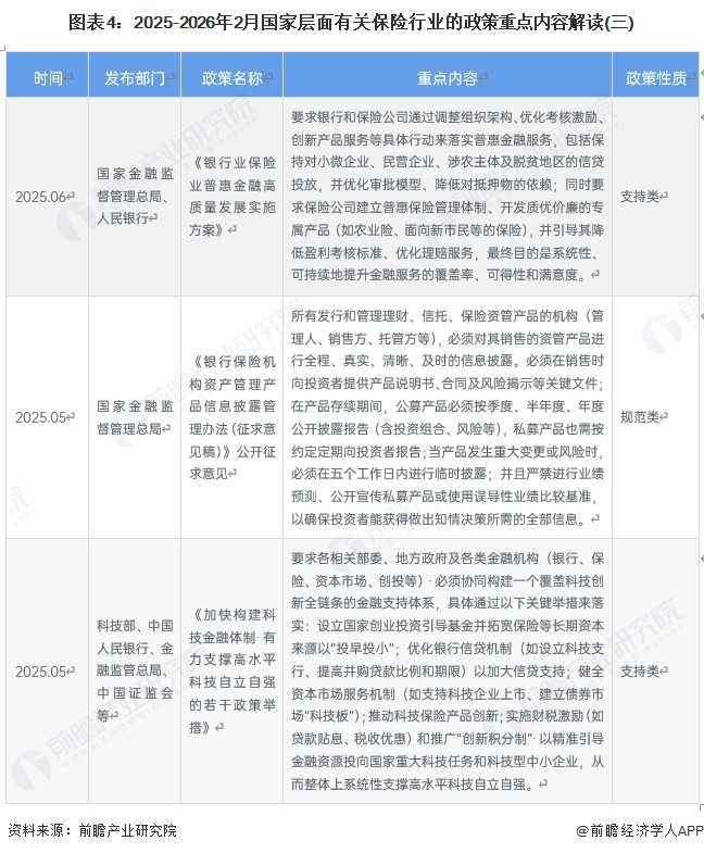
——国家层面保险行业政策汇总
政府在顶层全面部署,在多个领域制定国家级战略并配套重大改革举措促进中国经济形成中高端水平和高效率增长态势。2025年,中国保险行业政策以强化民生保障、规范市场运作、驱动数字转型为核心方向。国家通过引导商业保险补充医疗保障、严格规范资管产品信息披露、全面推进行业数字化与智能化升级,系统性地构建了“保障更可及、运作更透明、发展更智能”的监管框架。对保险公司而言,这意味着必须在产品创新、合规管理及科技投入上同步加码,健康险产品研发能力、资管业务透明度以及数字化转型速度将成为衡量公司竞争力的新标尺。
在2026年,保险行业将进入政策深化落地与行业稳健创新的关键阶段。既有政策将从制度构建转向实效检验,监管重点落在执行合规与风险防控上。保险行业发展将更聚焦于数据驱动的产品创新、智能风控能力的建设以及绿色、养老等新领域服务的拓展。对保险公司来说,这预示着合规成本将持续攀升,同时市场竞争将加速转向科技赋能与生态服务能力的比拼。





——“十五五”中央一号文件解读
2026年2月3日,《中共中央 国务院关于锚定农业农村现代化 扎实推进乡村全面振兴的意见》正式公布。作为“十五五”时期的第一个中央一号文件,文件共三处、五次提到“保险”,在农业保险高质量发展与农民社会保障体系完善等方面提出明确要求。

3、各省市层面的政策汇总及解读
——31省市保险行业政策汇总
目前,我国主要省市保险行业相关政策如下表所示:


——31省市保险行业发展目标解读
“十五五”期间,中国各省市的保险发展目标呈现出从单纯追求规模扩张向深化功能与服务转型的整体趋势,核心是推动保险业在全社会风险治理和经济体系中发挥更基础、更系统的支撑作用。各省份普遍致力于构建与完善多层次、可持续的医疗保障体系,这具体体现在稳步推进基本医保省级统筹、大力发展商业健康保险和长期护理保险、以及优化大病保险与医疗救助机制等方面。同时,各地积极引导保险服务实体经济与科技创新,聚焦于为战略性新兴产业、制造业升级以及农业等关键领域提供精准风险保障,并强化对灵活就业、新市民等重点群体的保障覆盖。此外,通过运用大数据、人工智能等技术提升医保智能监管与服务效率,坚决维护基金安全,也成为各省市共同的政策发力点。

更多本行业研究分析详见前瞻产业研究院《中国保险行业市场前瞻与投资规划分析报告》
同时前瞻产业研究院还提供产业新赛道研究、投资可行性研究、产业规划、园区规划、产业招商、产业图谱、产业大数据、智慧招商系统、行业地位证明、IPO咨询/募投可研、专精特新小巨人申报、十五五规划等解决方案。如需转载引用本篇文章内容,请注明资料来源(前瞻产业研究院)。
更多深度行业分析尽在【前瞻经济学人APP】,还可以与500+经济学家/资深行业研究员交流互动。更多企业数据、企业资讯、企业发展情况尽在【企查猫APP】,性价比最高功能最全的企业查询平台。
前瞻产业研究院 - 深度报告 REPORTS
本报告前瞻性、适时性地对保险行业的发展背景、供需情况、市场规模、竞争格局等行业现状进行分析,并结合多年来保险行业发展轨迹及实践经验,对保险行业未来的发展前景做...
如在招股说明书、公司年度报告中引用本篇文章数据,请联系前瞻产业研究院,联系电话:400-068-7188。
品牌、内容合作请点这里:寻求合作 ››

前瞻经济学人
专注于中国各行业市场分析、未来发展趋势等。扫一扫立即关注。

























