重磅!2026年中国及31省市机场建设行业政策汇总及解读(全)
以下数据及分析来自于前瞻产业研究院机场建设研究小组发布的《中国机场建设行业市场前瞻与投资可行性分析报告》。
行业主要上市公司:上海建工(600170)、中国电建(601669)、中国建筑(601668)、中国交建(601800)、交建股份(603815)、上海机场(600009)、海南机场(600515)、白云机场(600004)、深圳机场(000089)、厦门空港(600897)等。
本文核心数据:机场建设政策汇总;政策解读;发展目标汇总等。
1、政策历程图
“十二五”时期中国机场建设重点在于国际枢纽机场和干线机场的建设,支线机场作为补充。“十三五”持续增强枢纽机场和干线机场的功能,加强通用机场建设。到了“十四五”期间,机场建设进入更高层次的发展行列,提出加快建设国际级机场群,发展通用和货运机场,提升航空运输能力。全国各地“十五五”规划中,聚焦于建设打造更高水平的交通枢纽。

2、国家层面政策汇总及解读
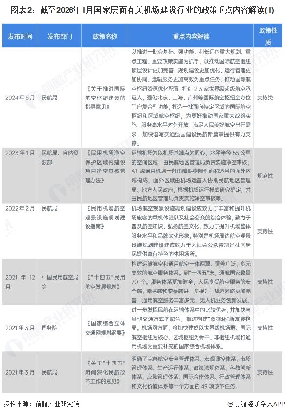
——国家层面机场建设行业政策汇总
目前,国家层面的机场建设政策支持性和规范性兼有,其中支持性政策主要有《“十四五”民用航空发展规划》、《国家综合立体交通网规划纲要》等,规范性政策主要有《运输航空公司、机场疫情防控技术指南(第七版)》等。



——国家层面机场建设行业发展目标解读
2024年8月,民航局为解决我国国际航空枢纽战略谋划不深、枢纽竞争力不强、协同运行效率不高、国际运输服务能力不足等问题,高水平建设国际航空枢纽,提升民航国际竞争力,更好发挥民航国家重要战略产业作用,发布了《关于推进国际航空枢纽建设的指导意见》。

3、各省市层面的政策汇总及解读
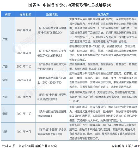
——31省市机场建设行业政策汇总
目前,多个省市包括江苏、浙江、山东、广东、上海、北京等,在“十四五”时期发布了机场建设相关政策,明确了发展目标等内容,主要内容如下:





——31省市机场建设行业发展目标解读
未来,中国各省份机场建设行业发展目标如下:

更多本行业研究分析详见前瞻产业研究院《中国机场建设行业市场前瞻与投资可行性分析报告》
同时前瞻产业研究院还提供产业新赛道研究、投资可行性研究、产业规划、园区规划、产业招商、产业图谱、产业大数据、智慧招商系统、行业地位证明、IPO咨询/募投可研、专精特新小巨人申报、十五五规划等解决方案。如需转载引用本篇文章内容,请注明资料来源(前瞻产业研究院)。
更多深度行业分析尽在【前瞻经济学人APP】,还可以与500+经济学家/资深行业研究员交流互动。更多企业数据、企业资讯、企业发展情况尽在【企查猫APP】,性价比最高功能最全的企业查询平台。
前瞻产业研究院 - 深度报告 REPORTS
本报告前瞻性、适时性地对机场建设行业的发展背景、供需情况、市场规模、竞争格局等行业现状进行分析,并结合多年来机场建设行业发展轨迹及实践经验,对机场建设行业未来...
如在招股说明书、公司年度报告中引用本篇文章数据,请联系前瞻产业研究院,联系电话:400-068-7188。
品牌、内容合作请点这里:寻求合作 ››

前瞻经济学人
专注于中国各行业市场分析、未来发展趋势等。扫一扫立即关注。


























