2025年全球移动通信设备行业市场现状及发展前景分析 2031年达15457亿美元【组图】
以下数据及分析来自于前瞻产业研究院移动通信设备研究小组发布的《全球及中国移动通信设备行业发展前景展望与投资战略规划分析报告》
行业主要上市公司:中兴通讯(000063)、上海瀚讯(300762)、海能达(002583)、海格通信(002465)等
本文核心数据:全球移动通信设备市场规模;细分区域格局
全球移动通信设备行业历史悠久
在19世纪下半叶,有线电报和电话颠覆了通信方式。几年之内,信息传递的速度从人类的速度变为光的速度。进入20世纪,第二次工业革命以来,无线电将这些通信从电线的限制中解放出来。现代移动通信技术的发展始于20世纪80年代,全球移动通信设备与移动通信技术并行发展。移动通信技术从1G发展到6G,经历了以下阶段:

全球移动通信设备市场规模约12216亿美元
根据Data Bridge Markte Reseaerch公布的数据,2024年全球通信设备市场规模大约18002亿美元,初步核算2025年达18794亿美元。根据工业和信息化部公布的数据,中国移动通信业务占通信业收入比重约65%,对应2025年全球移动通信设备市场规模约12216亿美元。

全球5G基站区域发展格局
中国和北美是全球5G网络建设先发地区,主要国家和地区基本实现商用。从全球5G基站数量区域分布来看,截至2025年11月底,中国5G基站总数达到483万个,在全球占比高达61.9%,其次是北美和印度,占比分别为7.7%和6.2%。

全球移动通信设备市场规模:到2031年达15457亿美元
随着技术的不断进步和消费者对更新、更好设备的追求,移动通信设备的更新周期在缩短,5G移动通信设备进一步推动市场的增长。同时,新兴市场对移动通信设备的需求也在持续增长,为全球移动通信设备市场提供了新的增长动力。前瞻初步预计,2026-2031年全球移动通信设备行业市场规模复合增长率约为4%,到2031年全球移动通信设备行业市场规模有望达15457亿美元。

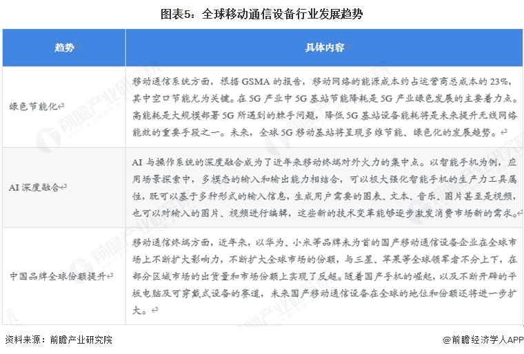
全球移动通信设备发展趋势:绿色节能化、AI深度融合等
展望未来,全球移动通信设备行业将呈现产品绿色节能化、行业与AI深度融合、中国品牌全球份额提升等趋势。

更多本行业研究分析详见前瞻产业研究院《全球及中国移动通信设备行业发展前景展望与投资战略规划分析报告》
同时前瞻产业研究院还提供产业新赛道研究、投资可行性研究、产业规划、园区规划、产业招商、产业图谱、产业大数据、智慧招商系统、行业地位证明、IPO咨询/募投可研、专精特新小巨人申报、十五五规划等解决方案。如需转载引用本篇文章内容,请注明资料来源(前瞻产业研究院)。
更多深度行业分析尽在【前瞻经济学人APP】,还可以与500+经济学家/资深行业研究员交流互动。更多企业数据、企业资讯、企业发展情况尽在【企查猫APP】,性价比最高功能最全的企业查询平台。
前瞻产业研究院 - 深度报告 REPORTS
本报告前瞻性、适时性地对移动通信设备行业的发展背景、供需情况、市场规模、竞争格局等行业现状进行分析,并结合多年来移动通信设备行业发展轨迹及实践经验,对移动通信...
如在招股说明书、公司年度报告中引用本篇文章数据,请联系前瞻产业研究院,联系电话:400-068-7188。
品牌、内容合作请点这里:寻求合作 ››

前瞻经济学人
专注于中国各行业市场分析、未来发展趋势等。扫一扫立即关注。


























