重磅!2025年中国移动游戏行业政策汇总及解读(全) 鼓励优质游戏“走出去”
以下数据及分析来自于前瞻产业研究院移动游戏研究小组发布的《中国移动游戏行业市场前瞻与投资战略规划分析报告》。
移动游戏行业主要上市公司:腾讯控股(00700.HK);网易(09999.HK);哔哩哔哩(09626.HK);友谊时光(06820.HK);中手游(00302.HK);游族网络(002174.SZ),天娱数科(002354.SZ);凯撒文化(002425.SZ);恺英网络(002517.SZ);三七互娱(002555.SZ);巨人网络(002558.SZ);世纪华通(002602.SZ);完美世界(002624.SZ);宝通科技(300031.SZ);星辉娱乐(300043.SZ)等
本文核心信息:中国移动游戏行业政策历程;中国移动游戏行业政策汇总及解读;中国各省市移动游戏行业政策汇总及解读
政策鼓励游戏等数字文化产品“走出去”
移动游戏行业作为市场导向型行业,在政策规范指导下有序发展。“十四五”时期,《“十四五”规划和2035年远景目标刚要》要求进一步扩大优质文化产品供给:实施文化产业数字化战略,加快发展新型文化企业、文化业态、文化消费模式,壮大数字创意、网络视听、数字出版、数字娱乐、线上演播等产业;推进沉浸式视频、云转播等应用;实施文化品牌战略,打造一批有影响力、代表性的文化品牌;积极发展对外文化贸易,开拓海外文化市场,鼓励优秀传统文化产品和影视剧、游戏等数字文化产品“走出去”,加强国家文化出口基地建设。
2025年10月28日,《中共中央关于制定国民经济和社会发展第十五个五年规划的建议》要求引导规范网络文学、网络游戏、网络视听等健康发展,加强未成年人网络保护。

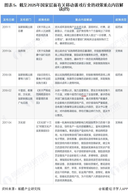
国家层面政策汇总及解读
——国家层面移动游戏行业政策汇总
自2017年以来,国务院、国家发改委、工业和信息化部等多部门都陆续印发了支持、规范移动游戏行业的发展政策,内容涉及提升动漫游戏产业发展水平、加强对未成年人游戏时间和游戏消费多方面管理等内容:




——《游戏审查评分细则》政策解读
为进一步健全游戏评价和反馈机制,推动游戏企业严肃对待游戏送审工作,更加认真打磨质量,更加注重游戏作品的政治导向、价值取向、文化内涵,2021年3月15日,中宣部下发《游戏审查评分细则》,组织2名以上专家在对游戏作品进行审查的基础上,根据游戏品质进行评分,为审批工作提供更加科学准确的参考依据,充分发挥前置审批的“风向标”作用,推动行业高质量发展。

——《中华人民共和国国民经济和社会发展第十四个五年规划和2035年远景目标纲要》解读
2021年3月12日,十三届全国人大四次会议通过的《中华人民共和国国民经济和社会发展第十四个五年规划和2035年远景目标纲要》(以下简称国家“十四五”规划),提出“十四五”期间,我国要实施文化产业数字化战略,鼓励优秀传统文化产品和影视剧、游戏等数字文化产品“走出去”,加强国家文化出口基地建设。“十四五”期间我国移动游戏行业建设规划如下:

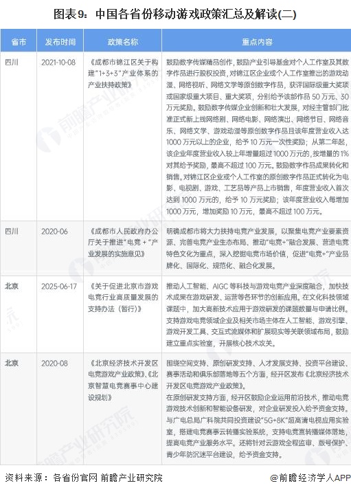
各省市层面的政策汇总及解读
——各省市层面移动游戏行业政策汇总
《国家“十四五”规划》提出鼓励优秀游戏产品“走出去”;《“十四五”数字经济发展规划》提出要发展互动视频、沉浸式视频、云游戏等新业态;《中国儿童发展纲要(2021—2030年)》提出网络游戏要。针对未成年人使用其服务依法设置相应的时间管理、权限管理、消费管理等功能。各省市也围绕《国家“十四五”规划》等国家层面的规划与政策,纷纷出台地方移动游戏行业相关的政策和规划。




——各省市层面移动游戏行业发展目标解读

更多本行业研究分析详见前瞻产业研究院《全球移动游戏行业市场调研与发展前景深度研究报告》
同时前瞻产业研究院还提供产业新赛道研究、投资可行性研究、产业规划、园区规划、产业招商、产业图谱、产业大数据、智慧招商系统、行业地位证明、IPO咨询/募投可研、专精特新小巨人申报、十五五规划等解决方案。如需转载引用本篇文章内容,请注明资料来源(前瞻产业研究院)。
更多深度行业分析尽在【前瞻经济学人APP】,还可以与500+经济学家/资深行业研究员交流互动。更多企业数据、企业资讯、企业发展情况尽在【企查猫APP】,性价比最高功能最全的企业查询平台。
前瞻产业研究院 - 深度报告 REPORTS
本报告前瞻性、适时性地对移动游戏行业的发展背景、供需情况、市场规模、竞争格局等行业现状进行分析,并结合多年来移动游戏行业发展轨迹及实践经验,对移动游戏行业未来...
如在招股说明书、公司年度报告中引用本篇文章数据,请联系前瞻产业研究院,联系电话:400-068-7188。
品牌、内容合作请点这里:寻求合作 ››

前瞻经济学人
专注于中国各行业市场分析、未来发展趋势等。扫一扫立即关注。

























