重磅!2025年中国及31省市智慧工厂行业政策汇总及解读(全) 迈向梯度培育新阶段
以下数据及分析来自于前瞻产业研究院智慧工厂研究小组发布的《全球及中国智慧工厂建设运营模式与发展战略规划分析报告》
行业主要公司:博众精工(688097.SH);先导智能(300450.SZ);利元亨(688499.SH)等
本文核心数据:智慧工厂政策汇总;政策解读;发展目标汇总等。
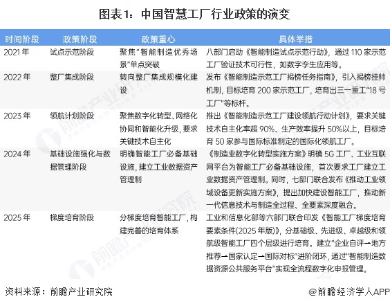
1、政策历程
中国智慧工厂行业政策呈现阶梯式深化演进态势,从2021年聚焦单点突破的试点示范,逐步迈向2022年的整厂集成规模化建设,2023年聚焦关键技术自主化的领航计划,再到2024年强化基础设施与数据资产管理,2025年形成分梯度培育的完善体系,政策重心持续从技术验证、规模扩张向核心能力提升、体系化建设推进,通过系列专项行动与明确标准,推动行业实现数字化、网络化、智能化的深度转型。

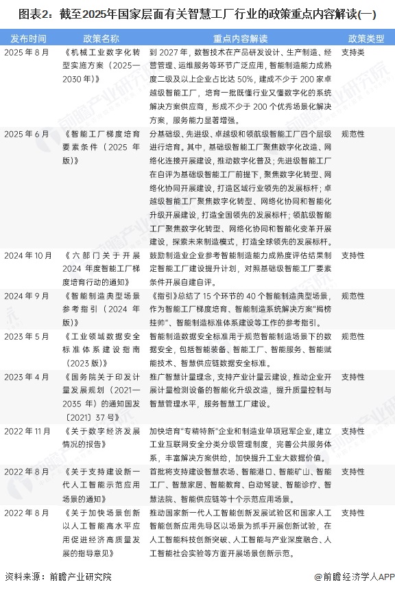
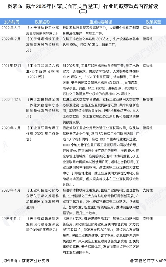
2、国家层面政策汇总及解读
——国家层面智慧工厂行业政策汇总
“十四五”以来,工信部进一步细化推进路径,从探索新模式新业态逐步深化到挖掘典型场景,深入引导企业数字化转型、智能化升级。2023年,工信部联合国家发展改革委、财政部、国家市场监管总局,揭榜遴选了212家智能制造示范工厂,凝练了近605个优秀场景。未来,工信部将落实《“十四五”智能制造发展规划》,持续开展智能制造试点示范行动。截至2025年11月,我国智慧工厂行业重点发展政策汇总如下:


——国家重点规划解读--《“十四五”智能制造发展规划》
为促进制造业高质量发展、加快制造强国建设、发展数字经济、构筑国际竞争新优势提供有力支撑,工业和信息化部、国家发展和改革委员会、教育部、科技部、财政部、人力资源和社会保障部、国家市场监督管理总局、国务院国有资产监督管理委员会等八部门联合印发《“十四五”智能制造发展规划》(下称《规划》)。《规划》提出推进智能制造的总体路径是:立足制造本质,紧扣智能特征,以工艺、装备为核心,以数据为基础,依托制造单元、车间、工厂、供应链等载体,构建虚实融合、知识驱动、动态优化、安全高效、绿色低碳的智能制造系统,推动制造业实现数字化转型、网络化协同、智能化变革。未来15年通过“两步走”,加快推动生产方式变革:一是到2025年,规模以上制造业企业大部分实现数字化网络化,重点行业骨干企业初步应用智能化;二是到2035年,规模以上制造业企业全面普及数字化网络化,重点行业骨干企业基本实现智能化。

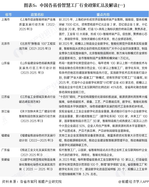
3、各省市层面的政策汇总及解读
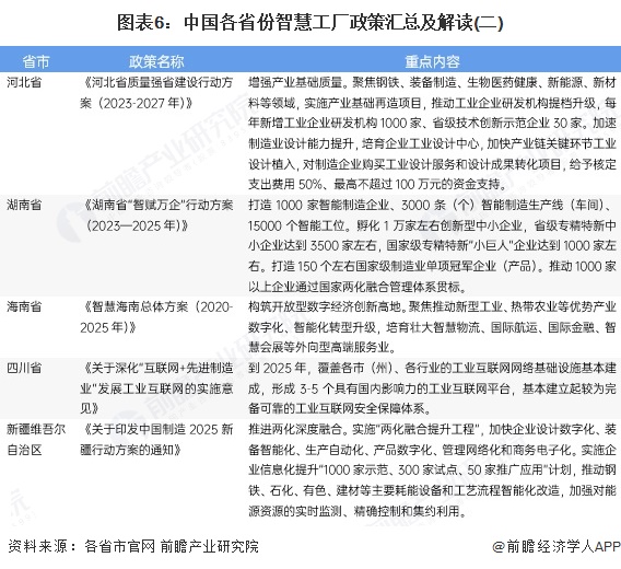
——31省市智慧工厂行业政策汇总
智慧工厂行业地方支持力度不断加大,各具特色的地方政策有效覆盖全国31个省(区、市),多个省份不断丰富政策工具箱,通过推动数字化、智能化等多种支持方式,推动企业打造智慧工厂。截至2025年11月,各重点省市智慧工厂行业的相关政策汇总如下:


——31省市智慧工厂行业发展目标解读
总体来看,“十四五”期间各省市根据自身实际情况设立了发展规划。浙江等基础较为雄厚的身份一般制定每年打造200个智慧工厂,十四五期间累计建设1000个以上智慧工厂的目标;而山东省、北京市等目标则是每年新增100个智慧工厂。

更多本行业研究分析详见前瞻产业研究院《全球及中国智慧工厂建设运营模式与发展战略规划分析报告》
同时前瞻产业研究院还提供产业新赛道研究、投资可行性研究、产业规划、园区规划、产业招商、产业图谱、产业大数据、智慧招商系统、行业地位证明、IPO咨询/募投可研、专精特新小巨人申报、十五五规划等解决方案。如需转载引用本篇文章内容,请注明资料来源(前瞻产业研究院)。
更多深度行业分析尽在【前瞻经济学人APP】,还可以与500+经济学家/资深行业研究员交流互动。更多企业数据、企业资讯、企业发展情况尽在【企查猫APP】,性价比最高功能最全的企业查询平台。
前瞻产业研究院 - 深度报告 REPORTS
本报告前瞻性、适时性地对智慧工厂建设的发展背景、技术进展、市场规模、竞争格局等行业现状进行分析,并结合多年来智慧工厂建设发展轨迹及实践经验,对智慧工厂建设未来...
如在招股说明书、公司年度报告中引用本篇文章数据,请联系前瞻产业研究院,联系电话:400-068-7188。
品牌、内容合作请点这里:寻求合作 ››

前瞻经济学人
专注于中国各行业市场分析、未来发展趋势等。扫一扫立即关注。


























