重磅!2025年中国及31省市锅炉制造行业政策汇总及解读(全)
行业主要上市公司:西子洁能(002534)、华光环能(600475)、川润股份(002272)、海陆重工(002255)、华西能源(002630)、东方锅炉(600786)等。
以下数据及分析来自于前瞻产业研究院锅炉制造研究小组发布的《中国锅炉制造行业市场前瞻与节能技术分析报告》
1、政策历程图
从国家层面的政策出台进程来看,我国锅炉产品逐步向节能化、环保化、人性化发展。“十三五”规划中提到,实施全民节能行动计划,全面推进工业、建筑、交通运输、公共机构等领域节能,实施锅炉(窑炉)、照明、电机系统升级改造及余热暖民等重点工程,我国锅炉行业进入集约化发展阶段。

2、国家层面政策汇总及解读
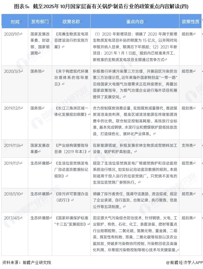
——国家层面锅炉制造行业政策汇总
锅炉制造作为工业体系中的关键一环,其转型发展受到政策的重视,相关政策主要以规划类为主。截至2025年10月我国锅炉制造行业重点政策如下:





——国家层面锅炉制造行业发展目标解读
近年来国家层面锅炉制造行业不断出台,政策以推进绿色发展,提高能效为主。2022年6月,工业和信息化部等六部门发布了《工业能效提升行动计划》,其中锅炉制造相关内容如下:

3、各省市层面的政策汇总及解读
——31省市锅炉制造行业政策汇总
目前,我国主要省市锅炉制造相关政策如下表所示:



——31省市锅炉制造行业发展目标解读
“十四五”期间,我国主要省份对锅炉制造行业的发展目标以淘汰燃煤锅炉,加大电锅炉等应用为主。其他省市也在锅炉转型改造等方面做出相应规划。

更多本行业研究分析详见前瞻产业研究院《中国锅炉制造行业市场前瞻与节能技术分析报告》
同时前瞻产业研究院还提供产业新赛道研究、投资可行性研究、产业规划、园区规划、产业招商、产业图谱、产业大数据、智慧招商系统、行业地位证明、IPO咨询/募投可研、专精特新小巨人申报、十五五规划等解决方案。如需转载引用本篇文章内容,请注明资料来源(前瞻产业研究院)。
更多深度行业分析尽在【前瞻经济学人APP】,还可以与500+经济学家/资深行业研究员交流互动。更多企业数据、企业资讯、企业发展情况尽在【企查猫APP】,性价比最高功能最全的企业查询平台。
前瞻产业研究院 - 深度报告 REPORTS
报告主要分析了锅炉制造行业发展环境;锅炉制造行业发展现状;锅炉制造行业市场竞争;锅炉制造行业市场需求;国家重点推广锅炉节能技术;锅炉市场领先企业经营情况;锅炉...
如在招股说明书、公司年度报告中引用本篇文章数据,请联系前瞻产业研究院,联系电话:400-068-7188。
品牌、内容合作请点这里:寻求合作 ››

前瞻经济学人
专注于中国各行业市场分析、未来发展趋势等。扫一扫立即关注。


























