【行业深度】洞察2025:中国代糖行业竞争格局及市场份额(附营收排名、企业竞争力评价等)
行业主要上市公司:三元生物(301206)、保龄宝(002286)、华康股份(605077)、百龙创园(605016)、晨光生物(300138)、金禾实业(002597)、莱茵生物(002166)等
本文核心数据:中国代糖企业竞争梯队;中国代糖上市公司营收;代糖上市公司布局
1、中国代糖行业竞争梯队
从代糖行业竞争梯队看,注册资本超过5亿元的企业主要有莱茵生物、金禾实业、晨光生物,2-5亿注册资本的代糖企业主要有保龄宝、百龙创园等。
从区域分布看,中国代糖生产企业主要分布在山东、河北、安徽等省份,其中山东省代糖生产企业较多,包括三元生物、保龄宝、百龙创园等。


2、中国代糖行业上市企业营收排名
2024年,中国代糖行业上市公司中,华康股份代糖产品营收规模超过19亿元,排名第一。保龄宝、莱茵生物和三元生物代糖产品营收均超过5亿元,位列第2-4位。

3、行业集中度分析
中国代糖行业内三氯蔗糖、阿斯巴甜、糖醇类代糖的行业集中度均较高,其中三氯蔗糖主要生产厂商有金禾实业、山东康宝等,阿斯巴甜主要生产厂商有汉光甜味剂、维多公司等,赤藓糖醇主要生产企业有华康股份、保龄宝、华康股份等。

4、中国代糖行业企业布局
从代糖业务占比看,三三元生物、华康股份等企业占比较高;从产品布局看,糖醇类产品布局企业较多,例如三元生物、保龄宝、华康股份等,其中华康股份晶体糖醇产销量超过17万吨,处于较高水平;从销售渠道看,中国、美洲、欧洲和日韩是中国代糖企业重点关注的销售市场。

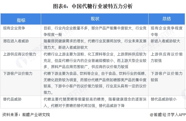
5、中国代糖行业竞争状态总结
从五力竞争模型角度分析,中国代糖行业竞争状态如下:

根据以上分析,对各方面的竞争情况进行量化,1代表最大,0代表最小,目前我国代糖行业五力竞争总结如下:

更多本行业研究分析详见前瞻产业研究院《中国人工甜味剂(代糖)行业市场前瞻与投资战略规划分析报告》
同时前瞻产业研究院还提供产业新赛道研究、投资可行性研究、产业规划、园区规划、产业招商、产业图谱、产业大数据、智慧招商系统、行业地位证明、IPO咨询/募投可研、专精特新小巨人申报、十五五规划等解决方案。如需转载引用本篇文章内容,请注明资料来源(前瞻产业研究院)。
更多深度行业分析尽在【前瞻经济学人APP】,还可以与500+经济学家/资深行业研究员交流互动。更多企业数据、企业资讯、企业发展情况尽在【企查猫APP】,性价比最高功能最全的企业查询平台。
前瞻产业研究院 - 深度报告 REPORTS
本报告前瞻性、适时性地对人工甜味剂行业的发展背景、供需情况、市场规模、竞争格局等行业现状进行分析,并结合多年来人工甜味剂行业发展轨迹及实践经验,对人工甜味剂行...
如在招股说明书、公司年度报告中引用本篇文章数据,请联系前瞻产业研究院,联系电话:400-068-7188。
品牌、内容合作请点这里:寻求合作 ››

前瞻经济学人
专注于中国各行业市场分析、未来发展趋势等。扫一扫立即关注。

 吴小燕
 吴小燕




 
         
        
















 
        

