重磅!2025年中国及31省市电感器件行业政策汇总及解读(全)
行业主要上市公司:顺络电子(002138);麦捷科技(300319);风华高科(000636);铂科新材(300811);可立克(002782);商络电子(300975)等。
本文核心内容:中国电感器件行业政策;各省市电感器件行业政策;政策解读
1、政策历程图
从相关政策历程来看,我国电感器件行业政策发展持续,主要以发展片式电感器件为主,所应用的场景顺应产业升级变化而有所变化。“十二五”规划时期, 小部分身份率先推动发展片式电感器,加速推进电子元器件产品升级,同时推动应用于智能电网、风电场的电感器件发展;“十三五”规划时期,国家持续大力发展电感器件,以顺应消费电子和汽车电子产业扩大的需求;“十四五”规划时期,国家推动片式电感器与半导体工艺深度融合,继续向微型化、片式化发展,顺应智能终端、5G产业的发展。

2、国家层面政策汇总及解读
——国家层面电感器件行业政策汇总
近年来,国家对电感器件所在的电子元器件行业大力支持,鼓励行业产业化建设,提供优质的生态环境让这些高新技术落地发展等。
电子信息产业是我国经济的战略性、基础性和先导性支柱产业,渗透性强、带动作用大,在推进智能制造、数字经济发展中具有重要的地位和作用。作为现代工业的核心和基础,新型电子元器件产业是各地争相发展的战略性新兴产业,也是我国工业发展的不可或缺的产业。在我国十四五政策支持下,我国电感器下游需求广阔,汽车电子、消费电子等行业将进一步发展,刺激电感器的需求,同时电感器行业也迎来进一步政策利好。


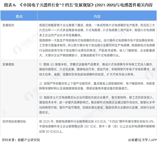
——《中国电子元器件行业“十四五”发展规划(2021-2025)》解读
2021年9月,中国电子元件行业协会发布《中国电子元器件行业“十四五”发展规划(2021-2025)》。《规划》指出到2025年,中国电阻电位器、电容器、电子陶瓷器件、磁性材料元件、电子变压器、电感器件等时期大类电子元器件分支行业销售总额达到24628亿元,2020-2025年均增长5.5%。同时,促进中国电子元器件本土企业的健康成长,到2025年,中国本土企业的十七大电子元器件销售总额达到18450亿元,2002-2025年均增长7.2%。

3、各省市层面的政策汇总及解读
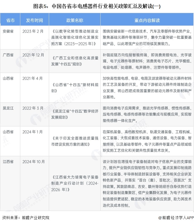
——31省市电感器件行业政策汇总
从各个省市对电感器件及电子元器件发展政策来看,部分省市早在十三五时期就开始要求重点发展应用于光伏发电、风能发电、生物质发电等行业的电感器,以及重点发展生产电感器件关键零部件等。到了十四五期间,更多省份对电感器件发展提出要求,以满足当前消费电子和5G产业的需求。





——31省市电感器件行业发展目标解读
各个省市有关电感器件行业发展大多围绕着重点发展片式电感器件、补齐电子元器件全产业链,以及围绕消费电子和5G产业应用需求积极发展电感器件等。

更多本行业研究分析详见前瞻产业研究院《中国电感器件行业市场前瞻与投资战略规划分析报告》
同时前瞻产业研究院还提供产业新赛道研究、投资可行性研究、产业规划、园区规划、产业招商、产业图谱、产业大数据、智慧招商系统、行业地位证明、IPO咨询/募投可研、专精特新小巨人申报、十五五规划等解决方案。如需转载引用本篇文章内容,请注明资料来源(前瞻产业研究院)。
更多深度行业分析尽在【前瞻经济学人APP】,还可以与500+经济学家/资深行业研究员交流互动。更多企业数据、企业资讯、企业发展情况尽在【企查猫APP】,性价比最高功能最全的企业查询平台。
前瞻产业研究院 - 深度报告 REPORTS
本报告前瞻性、适时性地对电感器件行业的发展背景、产销情况、市场规模、竞争格局等行业现状进行分析,并结合多年来电感器件行业发展轨迹及实践经验,对电感器件行业未来...
如在招股说明书、公司年度报告中引用本篇文章数据,请联系前瞻产业研究院,联系电话:400-068-7188。
品牌、内容合作请点这里:寻求合作 ››

前瞻经济学人
专注于中国各行业市场分析、未来发展趋势等。扫一扫立即关注。


























