重磅!2025年中国及31省市潮玩盲盒行业政策汇总及解读(全)
行业主要上市公司:泡泡玛特(09992.HK);名创优品(09896.HK);奥飞娱乐(002292.SZ);高乐股份(002348.SZ);元隆雅图(002878.SZ)。
本文核心内容:中国潮玩盲盒行业政策;各省市潮玩盲盒行业政策;政策解读
1、政策历程图
潮玩盲盒行业政策历经多阶段发展。2019年以前,依赖通用法规与市场自发调节,处于早期监管空白与行业自律阶段。2020-2022年进入地方试点与专项整治期,地方先行探索,2021年上海发布首个地方指引。2023年构建全国性规范体系,国家市场监督管理总局出台指引规范市场。2025年有文化赋能与出海支持,提出“潮玩+非遗”模式;还推进标准细化与国际化接轨,如东莞借政策推动技术应用。

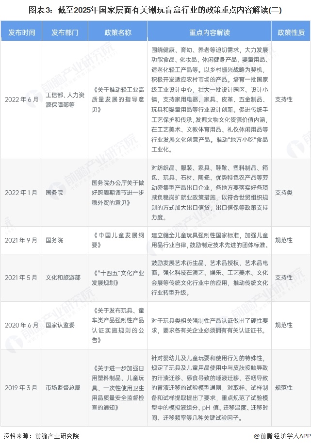
2、国家层面政策汇总及解读
——国家层面潮玩盲盒行业政策汇总
当前潮玩盲盒、玩具及潮玩IP的政策发展呈现“规范与创新并重、本土与国际联动”的格局。国家层面以2023年《盲盒经营行为规范指引(试行)》为核心,构建起覆盖全产业链的监管框架,明确禁止销售违禁品、强制公示关键信息、强化未成年人保护并将知识产权保护延伸至全行业。在文化赋能方面,政策鼓励“潮玩+非遗”“潮玩+文旅”融合,如东莞推出“千角灯”“醒狮”主题潮玩,同时设立10亿元IP出海基金,支持泡泡玛特LABUBU系列等通过本土化改造进入法国、泰国市场,目标2030年海外收入占比超30%。



——《轻工业稳增长工作方案(2023—2024年)》解读
2023年7月,工业和信息化部、国家发展改革委、商务部联合发布《轻工业稳增长工作方案(2023—2024 年)》,提出激发玩具消费,稳定玩具进出口,培育产业集群等重要任务。


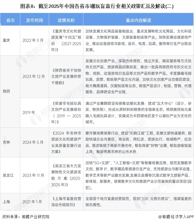
3、各省市层面的政策汇总及解读
——各省市潮玩盲盒行业政策汇总
全国潮玩盲盒政策呈现“国家框架+地方特色”的治理格局:上海、东莞等先行地区通过专项政策引领行业规范与产业升级,而多数省市以执行国家《指引》为主,辅以市场检查和消费提示。未来政策将更注重文化价值挖掘和全球化竞争,推动中国潮玩从“代工制造”向“文化输出”转型。



——各省市潮玩盲盒行业发展方向解读
从全国各省市的潮玩盲盒行业发展布局来看,各地区提出潮玩盲盒行业直接或间接相关举措,北京推进电竞潮玩主题片区建设;黑龙江、吉林等地开展市场整治,规范经营与销售,保护未成年人;陕西、贵州等挖掘本土文化赋能潮玩;甘肃、湖北等落实政策保障消费者权益;山东、上海等从价格、质量等方面细化要求;江苏严控高价值盲盒入境;浙江管控二级市场;海南、广西探索潮玩与旅游融合;广东东莞全方位推动产业发展,各地区多维度促进潮玩盲盒行业健康发展。

更多本行业研究分析详见前瞻产业研究院《中国潮流玩具(潮玩)行业市场前瞻与投资战略规划分析报告》
同时前瞻产业研究院还提供产业新赛道研究、投资可行性研究、产业规划、园区规划、产业招商、产业图谱、产业大数据、智慧招商系统、行业地位证明、IPO咨询/募投可研、专精特新小巨人申报、十五五规划等解决方案。如需转载引用本篇文章内容,请注明资料来源(前瞻产业研究院)。
更多深度行业分析尽在【前瞻经济学人APP】,还可以与500+经济学家/资深行业研究员交流互动。更多企业数据、企业资讯、企业发展情况尽在【企查猫APP】,性价比最高功能最全的企业查询平台。
前瞻产业研究院 - 深度报告 REPORTS
本报告前瞻性、适时性地对潮流玩具行业的发展背景、供需情况、市场规模、竞争格局等行业现状进行分析,并结合多年来潮流玩具行业发展轨迹及实践经验,对潮流玩具行业未来...
如在招股说明书、公司年度报告中引用本篇文章数据,请联系前瞻产业研究院,联系电话:400-068-7188。
品牌、内容合作请点这里:寻求合作 ››

前瞻经济学人
专注于中国各行业市场分析、未来发展趋势等。扫一扫立即关注。


























