【行业深度】洞察2025:全球及中国高生物利用度外用无创慢性疾病药物递送技术行业市场规模及竞争格局(附市场规模、竞争格局等)
本文核心数据:药物递送技术;高生物利用度;外用无创;中国市场规模;市场竞争格局;
高生物利用度外用无创慢性疾病药物递送技术的概述
高生物利用度外用无创慢性疾病药物递送技术是指通过皮肤、黏膜等外用途径,在不破坏机体组织完整性的前提下,能够提高药物的生物利用度,将药物递送至体内以治疗慢性疾病的技术体系。该技术聚焦于提升药物经外用途径的吸收效率与生物利用度,使药物有效成分能以适宜的速率和程度进入血液循环或作用部位,从而实现对高血压、糖尿病、关节炎等慢性疾病的持续治疗。
传统的药物递送方式主要是通过口服、注射或外用等方式将药物送达到患者体内。然而,这些传统递送方式存在一些局限性,如药物在体内的分布不均匀、剂量难以控制、副作用较大等。新型的药物递送是指在空间、时间及剂量上全面调控药物在生物体内分布的技术体系,通过增强治疗药物对其目标部位的递送,最大限度地减少目标外积累,从而改善患者的健康。根据《Nature》杂志中的文章《Non-invasive delivery strategies for biologics》的综述,非侵入式药物递送技术包括植入、口服与吸入等技术,在慢性病管理中的最新进展与临床转化价值。这些方法通过优化药物动力学,能实现高效安全的长期疾病控制。

近年来,外用无创以其非侵入性的新兴技术方式,在不同的疾病治疗上都得到了较好的青睐。在药物递送技术中,要提升生物利用度,可以采取注射、口服片剂以及外用贴剂等方式。其中注射是需要院内有医疗器械使用执照或者具有丰富经验的专业人员进行,便利性较低,且存在伤口感染的风险。而口服片剂尽管在短时间内血药浓度可以快速升高,但是超剂量容易引起毒副作用,且口服的吸收较快,药效持续时间短。而透皮贴剂作为新型外用无创的药物递送方式,是高生物利用度在外用无创的主要体现,在药剂上是一种先进工艺技术。透皮贴剂可以提升血液浓度,减少对胃肠道的刺激,避免肝脏首过效应和血药浓度波动等副作用,更加精准和无创,是目前提升生物利用度的重要方式。

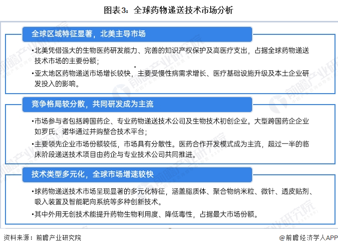
全球药物递送技术市场分析
全球药物递送技术市场正处于创新活跃期。多国政府在政策层面通过战略规划和资金倾斜激励新型药物递送系统的研发,有利于加速技术商业化落地。全球医药研发现状来看,纳米载体、靶向递送等技术持续迭代升级,不断突破传统给药方式,目前已显著提升药物疗效与安全性。糖尿病、神经退行性疾病等慢性疾病治疗需求激增,驱动药企进行个性化与长效药物递送方案研发。目前,大型药企通过并购整合技术平台提升竞争力,而生物技术公司专注细分领域创新,医药合作开发成为主流研发模式,共同推动治疗手段升级。当前,全球药物递送技术市场主要呈现以下特征:

根据Precedence Research数据显示,该全球药物递送市场规模从2022年的584亿美元增长至2024年的777亿美元,年复合增长率为15.3%。

全球外用无创药物递送技术市场分析
根据不同给药方式进行市场细分,可以分为聚合物药物输送(Ploymeric Drug Delivery)、植入物和宫内节育器(Implants&IUD's)、物质释放(Sustained Release)、靶向药物递送(Trageted Drug Delivery)和前体药物(Prodrugs)。而靶向药物输送具有更高的药物可及性、更低的毒性、有效的靶向治疗以及更低的活性药物降解率。根据Verified Market Research数据显示,2022-2024年,全球药物递送技术市场中靶向药物递送占据主导地位的细分市场,比重从43%增长至44%,药物释放方式占比从13%到14%,两者共同构成外用无创的药物递送方式。初步测算,2022-2024年全球外用无创占据药物递送技术从56%增长至58%。

注:聚合物药物输送主要是纳米涂层载体,物质释放和靶向药物输送均是本报告所指的外用无创给药方式,前体药物是口服的主要形式,需要进行体内代谢。
前瞻结合Precedence Research提供的药物递送技术市场规模,以及Verified Market Research中外用无创的占比进行测算,全球外用无创市场药物递送技术规模从2022年的327亿美元上升至2024年的451亿美元。根据世界卫生组织发布的数据显示,目前慢性病的患病率为10.5%,从疾病应用来看,假设慢性疾病患病率维持不变,初步测算,2022年、2023年、2024年全球外用无创慢性疾病药物递送技术市场规模分别为34.34亿美元、40.22亿美元以及47.32亿美元。全球生物利用度外用无创慢性疾病药物递送技术的市场规模年复合增速为17.4%。

全球高生物利用度药物递送技术区域格局
全球高生物利用度药物递送技术专利分布呈现多元化格局的特征,美国是主导全球药物递送技术专利市场的主要地区,2024年占比21.1%。欧洲专利局辖区保持相对稳定,份额仅次于美国,2024年为14.9%。中国专利申请在全球维持重要地位,和美国、欧洲专利局申请趋势相同,逐年微幅下降,2024年占比13.1%。韩国表现相对稳健,日本与中国台湾地区份额十分接近。其他地区市场在自主研发高生物利用度递送技术上创新较为活跃,专利占比持续显著上升,表明全球范围内更多区域的新兴生物技术和创新药企正积极投入该领域创新,技术研发呈现扩散态势。

注:关键词查找为“pressure sensitive adhesives”AND“drug delivery”,专利查询状态为“有效、审中、PCT期内”,查询时间为每年度最后一天。
中国高生物利用度外用无创慢性疾病药物递送技术市场现状
目前,中国高生物利用度外用无创药物递送市场呈现四大特征:政策层面对新兴技术开发强力扶持、药企与科研机构深化协同研发、老龄化与慢性病负担激增催生庞大需求、患者认知度持续提升但城乡差异明显。政策强力扶持新兴技术开发:“十四五”期间生物医药规划明确将新型递送系统列为重点突破领域。药企与科研机构协同研发深化:本土制药企业如恒瑞医药、江苏吴中与中科院上海药物所等机构建立联合实验室,聚焦糖尿病神经痛贴剂、银屑病纳米乳膏等产品开发。慢性病管理需求激增驱动市场扩容:中国人口基数大,近年来老龄化比重提升,慢性疾病患病管理需求提升。患者认知度提升加速市场教育:卫建委数据显示,我国居民健康素养水平呈现持续增长态势,2023年达到29.7%。全球知名患者调研机构Patient View指出,2024年中国患者对外用递送技术知晓率显著提升。
中国高生物利用度外用无创慢性疾病药物递送技术市场规模
考虑到中国已成为全球重要的外用无创药物递送市场,且在多领域需求增长、先进技术进步的推动下,中国的市场占比有望和专利技术领域保持同步。从行业研究经验来看,专利数据之所以能简介地推测市场比重范围,一方面是因为专利数量与质量直接反映区域市场的研发投入强度和技术领先性;另一方面,特定的技术拥领先优势,可以转化为产品性能或功能上的竞争力,形成技术壁垒,巩固市场优势。技术驱动的市场会体现其潜在的市场发展前景,是用来推测其市场情况的重要指标。为了更好地进行中国高生物利用度在全球区域的测算,综合上述因素,2024年,中国高生物利用度药物递送市场占全球市场的比重约为13.1%,和技术的情况保持一致。

2024年,全球药物递送市场规模为777亿元,外用无创的占比为58%,初步测算慢性疾病的应用渗透在10.5%左右,根据incopat的专利数据显示,全球区域格局中,中国占全球市场的比重从2022年的14.8%到2024年的13.1%,欧美的专利技术也呈逐年下降的态势,反应出了全球新兴技术发展的分散性对主要经济体技术份额的挤压。基于中国外汇交易中心数据,2022年、2023年、2024年人民币对美元年均汇率数据分别为6.7261、7.0467以及7.1217。前瞻根据公式“中国高生物利用度外用无创慢性疾病药物递送技术市场规模=全球药物递送技术市场规模*外用无创占比*慢性疾病占比*中国高生物利用度市场占比*人民币对美元年均汇率”,由此测算得到2022年、2023年、2024年中国高生物利用度外用无创慢性疾病药物递送技术市场规模分别为34.18亿元、39.68亿元、44.15亿元。

注:中国市场规模是根据下述公式得出:中国高生物利用度外用无创慢性疾病药物递送技术市场规模=全球药物递送技术市场规模*外用无创占比*慢性疾病占比*中国高生物利用度市场占比*人民币对美元年均汇率。
中国高生物利用度外用无创慢性疾病药物递送技术市场竞争格局
目前国内高生物利用度外用无创慢性疾病药物递送技术行业企业数量较少,主要是由领先药物递送技术企业、生物医药创新企业以及专业外用无创中小规模企业组成。

更多本行业研究分析详见前瞻产业研究院《中国生物医药行业深度调研与投资战略规划分析报告》,同时前瞻产业研究院还提供产业大数据、产业研究报告、产业规划、园区规划、产业招商、产业图谱、智慧招商系统、行业地位证明、IPO咨询/募投可研、专精特新小巨人申报等解决方案。在招股说明书、公司年度报告等任何公开信息披露中引用本篇文章内容,需要获取前瞻产业研究院的正规授权。
更多深度行业分析尽在【前瞻经济学人APP】,还可以与500+经济学家/资深行业研究员交流互动。更多企业数据、企业资讯、企业发展情况尽在【企查猫APP】,性价比最高功能最全的企业查询平台。
前瞻产业研究院 - 深度报告 REPORTS
本报告前瞻性、适时性地对生物医药行业的发展背景、供需情况、市场规模、竞争格局等行业现状进行分析,并结合多年来生物医药行业发展轨迹及实践经验,对生物医药行业未来...
如在招股说明书、公司年度报告中引用本篇文章数据,请联系前瞻产业研究院,联系电话:400-068-7188。
品牌、内容合作请点这里:寻求合作 ››

前瞻经济学人
专注于中国各行业市场分析、未来发展趋势等。扫一扫立即关注。


























